|
Secretaría de Energía
HIDROCARBUROS - REGLAMENTO
TECNICO DE TRANSPORTE - APROBACION
Resolución (SE) 1460/06. Del 24/10/2006. B.O.: 26/10/2006. Apruébase el
Reglamento Técnico de Transporte de Hidrocarburos Líquidos por Cañerías, que se aplicará a los
oleoductos, poliductos, terminales marítimas e instalaciones complementarias, por los cuales se hubiera
otorgado una concesión en los términos de la Ley Nº
17.319 y el Decreto Nº
44/1991.
Bs. As., 24/10/2006
VISTO el Expediente Nº S01:0078257/2006 del Registro del MINISTERIO DE
PLANIFICACION FEDERAL, INVERSION PUBLICA Y SERVICIOS, el Decreto Nº 44 del 7 de enero del 991, y
CONSIDERANDO:
Que el Decreto Nº 44 del 7 de enero de 1991 estableció el marco regulatorio del
transporte de hidrocarburos por conductos y/o cualquier otro servicio prestado por medio de
instalaciones fijas y permanentes vinculadas con dicho transporte.
Que la SECRETARIA DE ENERGIA, dependiente del MINISTERIO DE PLANIFICACION FEDERAL,
INVERSION PUBLICA Y SERVICIOS, en su carácter de Autoridad de Aplicación del mencionado decreto, se
halla facultada para el dictado de la normativa técnica para el diseño, construcción, operación y
abandono de oleoductos, poliductos, terminales marítimas e instalaciones complementarías, dedicadas al
transporte de hidrocarburos líquidos.
Que al respecto, se ha elaborado un Reglamento Técnico de Transporte de
Hidrocarburos Líquidos por Cañerías aplicable a oleoductos, poliductos, terminales marítimas e
instalaciones complementarias por los que se hubiere otorgado una concesión de transporte.
Que la DIRECCION GENERAL DE ASUNTOS JURIDICOS del MINISTERIO DE ECONOMIA Y
PRODUCCION ha tomado la intervención que le compete, de conformidad con lo establecido en el Artículo
9º del Decreto Nº 1142 del 26 de noviembre de 2003.
Que la presente resolución se dicta en uso de las facultades otorgadas por el
Artículo 7º incisos b) y g) del Decreto Nº 44 del 7 de enero de 1991.
Por ello,
EL SECRETARIO DE ENERGIA
RESUELVE:
Artículo 1º — Apruébase el Reglamento Técnico de Transporte de Hidrocarburos
Líquidos por Cañerías que se describe en el Anexo de la presente resolución, el que se aplicará a
los oleoductos, poliductos, terminales marítimas e instalaciones complementarias, por los cuales se
hubiera otorgado una concesión de transporte en los términos de las Secciones 4º y 5º de Ley Nº
17.319 y el Decreto Nº 44 del 7 de enero de 1991.
La presente reglamentación también será de Aplicación a los oleoductos de
captación que traspasaren los límites de la respectiva concesión de explotación hacia una planta de
tratamiento.
Art. 2º — Los concesionarios y operadores de las instalaciones a que se refiere
el artículo precedente, deberán cumplir con lo dispuesto en el mencionado reglamento, sin perjuicio de
la observancia de la normativa específica de la SECRETARIA DE ENERGIA, dependiente del MINISTERIO DE
PLANIFICACION FEDERAL, INVERSION PUBLICA Y SERVICIOS, en materia de plantas de almacenaje que resultare
de aplicación.
Art. 3º — Las infracciones a la presente reglamentación, serán penadas de
acuerdo con lo dispuesto en el Capítulo V del Decreto Nº 44 del 7 de enero de 1991, o aquella
legislación que en el futuro lo sustituya.
Art. 4º — La presente resolución entrará en vigencia a partir de su
publicación en el Boletín Oficial.
Art. 5º — De forma.
ANEXO
REGLAMENTO TECNICO PARA EL TRANSPORTE DE HIDROCARBUROS LIQUIDOS POR CAÑERIAS
(RTTHL)
INDICE
REGLAMENTO TECNICO PARA EL TRANSPORTE DE HIDROCARBUROS LIQUIDOS POR CAÑERIAS (RTTHL)
-
INDICE
-
PREFACIO
-
INTRODUCCION
-
PROCEDIMIENTO DE REVISION DE ESTE REGLAMENTO TECNICO (RT)
-
CAPITULO I: ALCANCE Y DEFINICIONES
400 [ A ] y [ R ] INFORMACION GENERAL
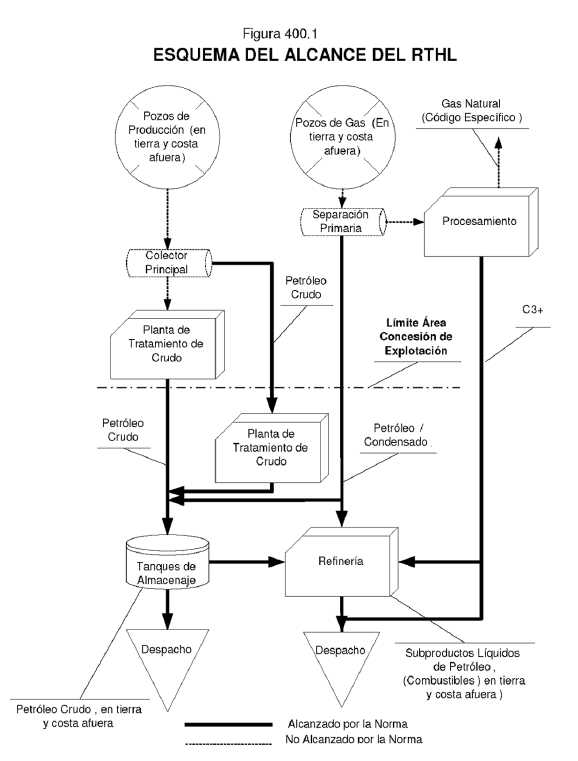
Figura 400.1
400.1 [ R ] Alcance General
400.1.1 [ R ] Exclusiones del alcance de este Reglamento Técnico (RT)
400.2 [ A ] DEFINICIONES
-
CAPITULO II: DISEÑO
PARTE 1: CONDICIONES Y CRITERIOS
401 CONDICIONES DE DISEÑO
-
401.1 [A] Generalidades
-
401.2 Presión
-
401.2.2 [ A ] Presión de Diseño Interior
-
401.3 Temperatura
-
401.4 Influencias del Ambiente
-
401.5 [ A ] Efectos Dinámicos
-
401.5.1 Impacto
-
[ A ] 401.5.2 Viento
-
[ A ] 401.5.3 Sismos
-
401.5.4 Vibraciones
-
401.5.5 Subsidencias
-
401.5.6 [ A ] Olas y corrientes
-
401.6 Efectos del Peso
-
401.6.1 Cargas vivas
-
401.6.2 Cargas muertas.
-
401.7 Cargas de Expansión y Contracción Térmica
-
401.8 Movimientos Relativos de los Componentes Conectados con la Cañería
402 CRITERIOS DE DISEÑO
-
402.1 Generalidades
-
402.2 Series para los componentes de cañería en función de la Presión y
Temperatura
-
402.3 Tensiones Admisibles y Otros Límites de Tensión
-
402.3.1 [ A ] y [ R ] Valores de Tensiones Admisibles
-
402.4 Tolerancias
-
402.4.1 [ A ] Corrosión
PARTE 2: DISEÑO DE COMPONENTES DE CAÑERIA SOMETIDOS A PRESION
-
403 CRITERIO PARA EL DISEÑO DE COMPONENTES DE CAÑERIA
-
404 PRESION DE DISEÑO DE LOS COMPONENTES
404.1 Caño Recto
404.1.1 General
404.2 Segmentos Curvos de Cañería
404.3 Intersecciones
404.5 Presión de Diseño de Bridas
404.6 Reducciones
404.7 Presión de Diseño de Otros Componentes que Soportan Presión
-
PARTE 3: APLICACIONES DEL DISEÑO PARA LA SELECCION DE COMPONENTES DE CAÑERIA Y
SUS LIMITACIONES.
405 CAÑO
406 ACCESORIOS, CODOS, CURVAS E INTERSECCIONES
407 VALVULAS
407.8 Válvulas Especiales
408 BRIDAS, CARAS DE BRIDAS, JUNTAS Y ESPARRAGOS
-
408.1 Bridas
-
408.3 Caras de Bridas
-
408.4 Juntas
-
408.5 Espárragos
409 MATERIALES Y ELEMENTOS USADOS
-
PARTE 4: SELECCION Y LIMITACIONES DE LAS UNIONES DE CAÑERIAS
411 UNIONES SOLDADAS
412 UNIONES BRIDADAS
414 UNIONES ROSCADAS
418 MEDIACAÑAS, CUPLAS Y OTRAS UNIONES PATENTADAS
-
PARTE 5: EXPANSION, FLEXIBILIDAD, ACCESORIOS ESTRUCTURALES, SOPORTES Y
RESTRICCIONES
419 EXPANSION Y FLEXIBILIDAD
420 CARGAS SOBRE LOS ELEMENTOS QUE SOPORTAN CAÑERIA
421 DISEÑO DE LOS ELEMENTOS DE SOPORTE DE CAÑERIA
-
PARTE 6: CAÑERIAS AUXILIARES Y OTRAS
422 REQUERIMIENTOS DE DISEÑO
-
CAPITULO III: MATERIALES
423 MATERIALES - REQUERIMIENTOS GENERALES.
425 MATERIALES APLICADOS A PARTES MISCELANEAS
-
CAPITULO IV: REQUISITOS DIMENSIONALES.
426 REQUISITOS DIMENSIONALES PARA COMPONENTES DE CAÑOS NORMALIZADOS Y NO
NORMALIZADOS.
-
426.1 Componentes de cañerías normalizados.
-
426.2 Componentes de cañerías no normalizados.
-
426.3 Roscas.
Tabla 426.1 Normas dimensionales.
-
CAPITULO V: CONSTRUCCION, SOLDADURAS Y MONTAJE
434 CONSTRUCCION
-
434.1 Generalidades.
-
434.2 [ A ] Inspección.
-
434.3 Derecho de paso
-
PROTECCION EXTRA O SOBREPROTECCION.
434.4 Manipuleo, transporte, desfile y almacenamiento
434.5 [ A ] Daños a elementos prefabricados y caños.
434.6 [ A ] Zanjeo.
434.7 Curvas, ingletes y codos.
-
434.7.1 Curvas confeccionadas a partir de caño.
-
434.7.2 Curvas a Inglete (Tipo miter)
-
434.7.3 [ A ] Curvas y codos confeccionados en fábrica.
434.8 Soldadura.
-
434.8.1 [ A ] Generalidades.
-
434.8.2 Procesos de soldadura y metal de aporte.
-
434.8.3 [ A ] Calificación de soldadores y procedimientos de soldadura.
-
434.8.4 Normas para soldaduras.
-
434.8.5 [ M ] Requerimientos de inspección y criterios de aceptación.
-
434.8.6 Tipos de soldadura, diseño de juntas y niples de transición.
-
434.8.7 Remoción o reparación de defectos.
-
434.8.8 Precalentamiento y temperatura entre pasadas.
-
434.8.9 Alivio de tensión.
434.9 Empalmes.
434.10 [ A ] Instalación del caño en la zanja.
434.11 [ A ] Relleno
434.12 [ A ] Restauración de la pista y limpieza.
434.13 [ A ] Cruces especiales.
434.13.1 Cruces de agua.
434.13.2 [ A ] Estructuras elevadas
434.13.3 [ A ] Instalación sobre puentes.
434.13.4 [ A ] Cruces de carreteras y vías férreas.
434.14 Construcción sobre tierra firme y aguas costeras.
434.15 Válvulas de bloqueo y aislamiento.
-
434.15.1 Generalidades.
-
434.15.2 Válvulas de la línea principal.
-
434.15.3 [ A ] Válvulas en la estación de bombeo, Playas de tanques y
Terminales.
434.16 Conexiones a líneas principales.
434.17 [ A ] Trampas Scrapers.
434.18 Marcación de la línea principal.
434.19 Control de la corrosión.
434.20 Construcción de estaciones de bombeo, playa de tanques y terminales.
-
434.20.1 Generalidades.
-
434.20.2 Ubicación.
-
434.20.3 Instalación de edificios.
-
434.20.4 Equipo de bombeo y generador principal.
-
434.20.5 [ A ] Cañería de estación de bombeo, playa de tanques y terminales.
-
434.20.6 Equipo de control y protección.
-
434.20.7 [ A ] Protección contra el fuego.
434.21 Tanques para almacenamiento y trabajo.
-
434.21.1 Generalidades.
-
434.21.2 [ A ] Ubicación.
-
434.21.3 Tanques y almacenamiento tipo caño.
-
434.21.4 [ A ] Fundación.
-
434.21.5 [ A ] Diques y paredes contra fuego.
434.22 Instalación eléctrica.
434.23 Medición de líquido.
434.24 Separadores de Líquidos y Filtros.
435 Montaje de componentes de cañería.
-
435.1 Generalidades.
-
435.2 Uniones con espárragos.
-
435.3 Cañerías para las unidades de bombeo.
-
435.4 Colectores.
-
435.5 Cañería auxiliar para petróleo.
CAPITULO VI: INSPECCION Y PRUEBAS
436 INSPECCION
-
436.1 Generalidades
-
436.2 Inspectores
-
436.5 Tipo y alcance de los exámenes requeridos
436.5.1 Visual
436.5.2 Tipos de exámenes complementarios
-
436.6 Reparación de defectos
437 PRUEBAS
-
437.1 Generalidades
437.1.3 Pruebas de los ítems fabricados
437.1.4 Pruebas después de una nueva construcción
-
437.4 Prueba de Presión
437.4.1 [ A ] y [ R ] Prueba Hidráulica
437.4.3 Prueba de hermeticidad.
-
437.6 Ensayos de certificación
437.6.1 Examen Visual
437.6.2 Propiedades de flexión
437.6.3 Determinación del espesor de pared
437.6.4 Determinación del factor de junta de soldadura
437.6.5 Soldabilidad
437.6.6 Determinación de la tensión de fluencia
437.6.7 Tensión de fluencia mínima
-
437.7 Registro
437.7.1 Curvas confeccionadas a partir de caño
-
CAPITULO VII: PROCEDIMIETOS DE OPERACION Y MANTENIMIENTO
450 PROCEDIMIENTOS DE OPERACION Y MANTENIMIENTO QUE AFECTAN LA SEGURIDAD DE LOS
SISTEMAS DE TUBERIAS DE TRANSPORTE
-
450.1 Generalidades
-
450.2 [ A ] Planes y Procedimientos de Operación y Mantenimiento
-
451 OPERACION Y MANTENIMIENTO DE CAÑERIAS
-
451.1 [ A ] Máxima Presión de Operación Admisible (MAPO)
-
TABLA [A] 451.1( 1 ) Factores K para la determinación de la MAPO
-
451.2 Comunicaciones
-
451.3 Marcadores y carteles de la línea
-
451.4 Mantenimiento de Picada
-
451.5 Patrullaje
-
451.6 Reparación de Caños
-
451.6.c [ A ] Dispositivos de Seguridad Contra Sobre Presión y Sobrellenado
-
451.6.d [ A ] Programa de Prevención de daños
-
451.6.1 Generalidades
-
451.6.2 [ A ] Remoción de Defectos
-
451.6.3 Requerimientos de prueba de reparaciones para cañerías que operan a un
nivel de tensión superior al 20% de la Tensión Mínima de Fluencia Especificada.
-
451.7 [ A ] Reducción de la Presión de Operación en Cañerías
-
451.8 [ R ] Mantenimiento de Válvulas
-
451.9 Cruces de vías o caminos sobre cañerías existentes.
-
451.10 Acometidas a plataformas en aguas interiores.
452 OPERACION Y MANTENIMIENTO DE ESTACIONES DE BOMBEO, TERMINALES Y PLAYAS DE
TANQUES
-
452.1 Generalidades
-
452.2 Equipamiento de Protección y Control
-
452.3 Recipientes de Almacenamiento
-
452.4 Almacenamiento de Materiales Combustibles
-
452.5 Cercos Perimetrales
-
452.6 Señales
-
452.7 Prevención de Ignición Accidental
453 CONTROL DE LA CORROSION
454 PLAN DE EMERGENCIA
455 REGISTROS
456 CALIFICACION DE UNA CAÑERIA PARA OPERAR A UNA PRESION MAYOR
457 [ A ] DESAFECTACION Y ABANDONO DE INSTALACIONES
477 [ A ] MOVIMIENTO DE CAÑERIA
-
CAPITULO VIII: CONTROL DE LA CORROSION
460 GENERAL
461 CONTROL DE LA CORROSION EXTERNA PARA CAÑERIAS ENTERRADAS O SUMERGIDAS
-
461.1 Instalaciones Nuevas
461.1.1 [ R ] General
461.1.2 [ A ] Revestimiento Protector
461.1.3 Sistema de Protección Catódica
461.1.4 Aislación Eléctrica
461.1.5 [ R ] Puntos de Medición
461.1.6 Interferencia Eléctrica
-
461.2 Sistemas de Cañerías Existentes
-
461.3 [ A ] Monitoreo
462 CONTROL DE LA CORROSION INTERNA
463 CONTROL DE LA CORROSION EXTERNA PARA CAÑERIAS EXPUESTAS A LA ATMOSFERA
464 MEDIDAS CORRECTIVAS
465 REGISTROS
-
CAPITULO IX: SISTEMAS DE CAÑERIAS COSTA AFUERA PARA HIDROCARBUROS LIQUIDOS
A 400 CONSIDERACIONES GENERALES.
-
A 400.1 [ R ] Alcance.
-
A 401 CONDICIONES DE DISEÑO.
-
A 401.1 Generalidades.
A 401.1.1 Condiciones de diseño costa afuera.
-
A 401.9 Consideraciones del diseño de instalación.
A 401.9.1 Cargas para el diseño de instalación.
A 401.9.2 Cargas de instalación.
A 401.9.3 Cargas ambientales durante la instalación.
A 401.9.4 Suelos del lecho.
-
A 401.10 Consideraciones de diseño operacionales.
A 401.10.1 Cargas para el diseño operacional.
A 401.10.2 Cargas operacionales.
A 401.10.3 Cargas ambientales durante la operación.
A 401.10.4 Suelos del lecho.
-
A 401.11 Consideraciones de diseño para la prueba hidrostática.
A 401.11.1 Cargas para el diseño de la prueba hidrostática.
A 401.11.2 Cargas de la prueba hidrostática.
A 401.11.3 Cargas ambientales durante la prueba hidrostática.
A 401.11.4 [ A ] Suelos del lecho.
Tabla A 401.11.4 Datos para la clasificación del suelo.
-
A 401.12 Consideraciones para la selección de la ruta.
A 402 CRITERIOS DE DISEÑO.
-
A 402.3 Tensiones admisibles y otras tensiones límites.
A 402.3.4 Criterio de resistencia durante la instalación y la prueba.
A 402.3.5 Criterio de resistencia durante las operaciones.
A 402.3.6 Diseño por expansión y flexibilidad.
A 402.3.7 Diseño de abrazaderas y soportes.
A 402.3.8 Diseño de conectores y bridas.
A 402.3.9 Diseño de protectores estructurales de la acometida de la cañería.
A 402.3.10 Diseño y protección de montajes especiales.
A 402.3.11 Diseño de caño flexible.
A 402.3.12 [ A ] y [ R ] Diseño de cruces de cañerías.
-
A 402.4 Tolerancias.
A 402.4.3 Factores para junta soldada.
A 404 PRESION DE DISEÑO DE COMPONENTES.
A 405 CAÑERIA.
A 406 ACCESORIOS, CODOS, CURVAS E INTERSECCIONES.
-
A 406.2 Curvas, ingletes y codos.
A 406.2.2 Curvas a inglete.
-
A 406.4 Reducciones.
A 406.4.2 Tapones de superficie rugosa.
-
A 406.6 Cierres.
-
A 406.6.4 Cierres fabricados.
A 407 VALVULAS.
A 408 BRIDAS, CARAS, JUNTAS Y ESPARRAGOS.
-
A 408.1 Bridas.
A 408.1.1 Generalidades.
-
A 408.3 Caras de bridas.
A 408.3.1 Generalidades.
A 409 COMPONENTES Y EQUIPOS USADOS PARA CAÑERIAS.
A 410 OTRAS CONSIDERACIONES DE DISEÑO.
A 414 UNIONES ROSCADAS.
A 419 EXPANSION Y FLEXIBILIDAD.
A 421 DISEÑO DE ELEMENTOS SOPORTES DE CAÑERIA.
A 423 MATERIALES - REQUERIMIENTOS GENERALES.
A 434 CONSTRUCCION.
-
A 434.2 Inspección.
-
A 434.3 Derecho de paso.
-
A 434.3.3 Reconocimiento y estaqueado o marcado.
-
A 434.4 Manipuleo, transporte, almacenamiento y desfile.
-
A 434.6 Zanjeo.
-
A 434.7 Curvas, ingletes y codos.
-
A 434.7.1 Curvas hechas a partir de caño.
-
A 434.8 Soldadura.
-
A 434.8.3 Calificación de soldaduras.
-
A 434.8.5 Calidad de soldadura.
-
A 434.8.9 Alivio de tensión.
-
A 434.11 Relleno.
-
A 434.13 Cruces especiales.
-
A 434.13.1 Cruces de agua
-
A 434.14 Construcción de cañería costa afuera.
-
A 434.14.1 Profundidad y alineación del caño.
-
A 434.14.2 Procedimientos de instalación y selección de equipos.
-
A 434.14.3 Movimientos de las cañerías existentes.
-
A 434.15 Válvulas para bloqueo y aislamiento.
-
A 434.15.1 Generalidades.
-
A 434.18 [ A ] Señalización de la línea.
A 436 INSPECCION.
A 437 PRUEBAS
-
A 437.1 Generalidades
-
A 437.1.4 Prueba después de una nueva construcción.
-
A 437.4 Presión de prueba.
-
A 437.4.3 Prueba de pérdidas.
-
A 437.6 Calificación de las pruebas.
-
A 437.7 Registros.
A 450 PROCEDIMIENTOS DE OPERACION Y MANTENIMIENTO QUE AFECTAN LA SEGURIDAD DE LOS
SISTEMAS DE TRANSPORTE DE LIQUIDOS.
A 451 OPERACION Y MANTENIMIENTO DE LA CAÑERIA
-
A 451.3 Marcadores - Mojones.
-
A 451.4 Mantenimiento del derecho de paso.
-
A 451.5 Patrullaje.
-
A 451.6 Reparación de cañerías.
-
A 451.7 Calificación de una cañería a una presión de operación menor.
-
A 451.8 Mantenimiento de válvulas.
-
A 451.9 Cruces de cañerías existentes con ferrocarriles y carreteras.
-
A 451.10 Acometidas a Plataformas en aguas interiores.
-
A 451.11 Inspección.
A 452 OPERACION Y MANTENIMIENTO DE PLATAFORMA, ESTACION DE BOMBEO, TERMINAL Y
PLAYA DE TANQUES COSTA AFUERA.
A 454 PLAN DE EMERGENCIA.
A 460 GENERALIDADES
A 461 CONTROL DE LA CORROSION EXTERNA PARA CAÑERIAS SUMERGIDAS COSTA AFUERA.
-
A 461.1 Instalaciones nuevas.
A 461.1.1 Generalidades.
A 461.1.2 Revestimiento protector.
A 461.1.3 Sistema de protección catódica.
A 461.1.4 Aislación eléctrica.
A 461.1.5 Cargas de pruebas.
A 461.1.6 Interferencias eléctricas.
-
A 461.3 Monitoreo.
A 463 CONTROL DE LA CORROSION EXTERNA PARA SISTEMAS DE CAÑERIA COSTA AFUERA
EXPUESTA A CONDICIONES ATMOSFERICAS.
A 463.1 Instalaciones nuevas.
-
CAPITULO X [ A ]: PLAN DE GERENCIAMIENTO DE INTEGRIDAD PARTE 1: INTRODUCCION Y
OBJETIVOS
501 INTRODUCCION
501.1 Generalidades
501.2 Propósitos y Objetivos
501.3 Elementos del Plan de Gerenciamiento de Integridad (PGI)
501.4 Requerimientos Generales del Plan de Gerenciamiento de Integridad (PGI).
501.5 Principios Guía
502 ALCANCE
502.1 Aplicación del PGI para operadores con más de un sistema de cañerías.
503 DOCUMENTACION INCLUIDA POR REFERENCIA
504 DEFINICIONES
PARTE 2: REQUERIMIENTOS MANDATORIOS
505 REQUERIMIENTOS MANDATORIOS DE DOCUMENTACION DEL PGI
506 CRONOGRAMA DE ENTREGA DE DOCUMENTACION
-
PARTE 3: PROCESO DE IMPLEMENTACION DEL PLAN DE GERENCIAMIENTO DE INTEGRIDAD
507 COLECCION E INTEGRACION DE DATOS
507.1 Identificar Ductos Alcanzados
507.2 Colectar datos
507.3 Integrar datos
508 CONTENIDOS DEL ANALISIS DE RIESGO BASICO (ARB)
508.1 Identificación de las amenazas aplicables.
508.2 Identificación somera de Areas Sensibles (AS)
508.3 Segmentación por tramos
508.4 Análisis de Riesgo Básico (ARB)
509 ELABORAR EL PLAN DE RELEVAMIENTO BASE (PRB)
509.1 Determinar el tipo de inspección aplicable a cada tramo / amenaza.
509.2 Utilización de otra tecnología que no sea Inspección Interna (II) o
Prueba Hidráulica (PH)
509.3 Realizar el Plan de Relevamiento Base (PRB)
509.4 Kilometraje requerido por la Autoridad de Aplicación.
510 ELABORAR EL PLAN DE RESPUESTA (PR)
510.1 Definir el Plan de Respuesta (PR)
510.2 Requisitos mínimos estipulados en el Plan de Respuesta (PR)
511 REALIZAR INSPECCIONES Y REPARACIONES
511.1 Realizar inspecciones según el Plan de Relevamiento Base (PRB) o Plan de
Inspección (PI) según corresponda. 107
511.2 Evaluar los resultados de las inspecciones y VERIFICACIONES DIRECTAS (VD)
511.3 Defectos que no pueden ser reparados según el Plan de Respuesta (PR).
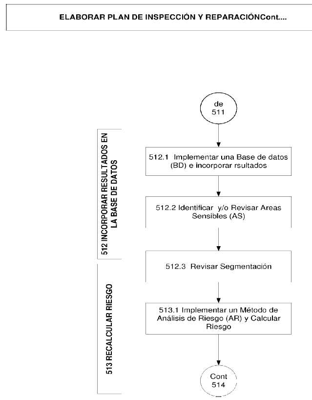
512 INCORPORAR RESULTADOS EN LA BASE DE DATOS
512.1 Implementar una Base de Datos (BD) e incorporar los datos y resultados.
512.2 Identificar y/o revisar las Areas Sensibles (AS).
512.3 Revisar Segmentación.
513 RECALCULAR EL RIESGO
513.1 Implementar un método de Análisis de Riesgo (AR) y calcular Riesgo.
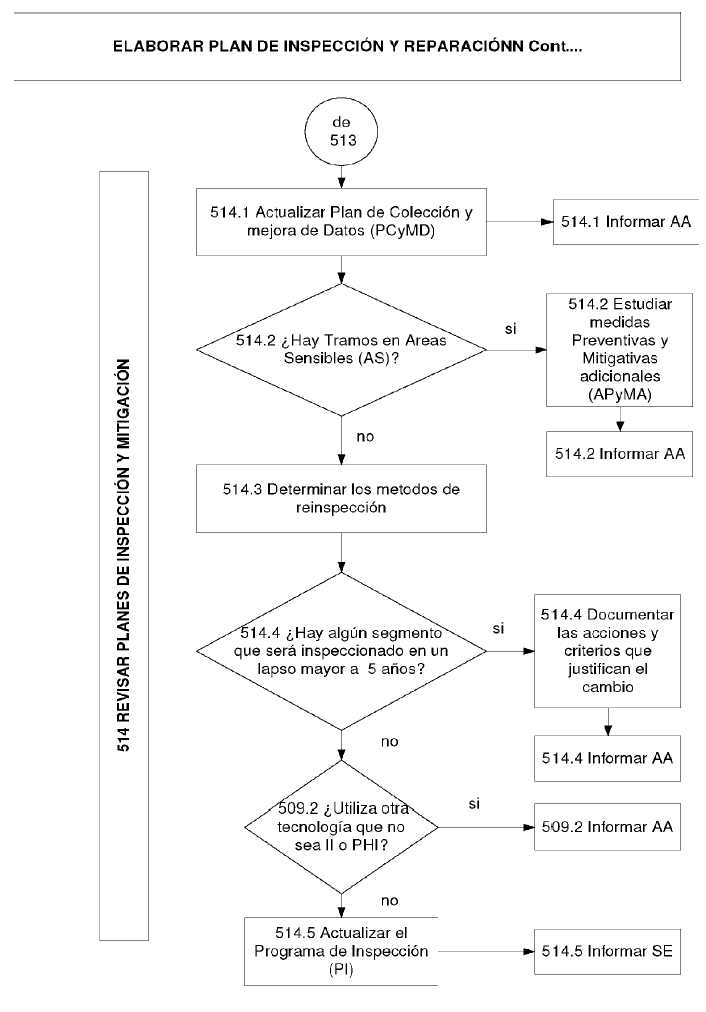
514 REVISAR PLANES DE INSPECCION Y MITIGACION (PCyMD).
514.1 Actualizar Plan de Colección y Mejora de Datos (PCyMD).
514.2 Estudiar e implementar las Acciones Preventivas y Mitigativas Adicionales
(APyMA) en tramos ubicados en Areas Sensibles (AS)..............................................
514.3 Determinar el / los métodos de reinspección.
514.4 Segmento o tramo que pueda ser inspeccionado en un lapso mayor a 5 años
514.5 Actualizar el Plan de Inspección (PI)
-
PARTE 4: EVALUACION DE LA EFECTIVIDAD DEL PGI
515 INDICADORES DE GESTION
515.1 Indicadores Mandatorios
515.2 Indicadores Adicionales Sugeridos
-
ANEXO 1: Datos Básicos del Sistema
-
ANEXO 2: Informe Final de Derrame, Fuga o Rotura
-
ANEXO 1 [ A ]: DATOS BASICOS DEL SISTEMA
A1 - 1 INTRODUCCION
A1 - 2 DATOS CONSTRUCTIVOS
-
ANEXO 2 [ A ]: INFORME FINAL DE DERRAME, FUGA O ROTURA – 120 DIAS
A2 - 1 INTRODUCCION
A2 - 2 CASOS EN QUE CORRESPONDE PRESENTAR EL INFORME DE "DERRAME, FUGA O
ROTURA"
A2 - 3 TRES ELEMENTOS MINIMOS A INCLUIR EN EL INFORME
-
APENDICE N [ A ]: PROGRAMA DE PREVENCION DE DAÑOS POR EXCAVACIONES
N 1 - Alcance
N 2 - Generalidades
N 3 - PPD Escrito
N 4 - Métodos de información a las entidades respecto del PPD
N 5 - Información a comunicar
N 6 - Recepción de la notificación del inicio de excavaciones
N 7 - Respuesta a la Notificación de inicio o reinicio de excavación
N 8 - Inspección del Operador
-
APENDICE O [ A ]: ACTIVIDADES DE VOLADURAS
O 1 - GENERALIDADES.
O 2 – ALCANCE
O 3 - PROCEDIMIENTOS PREVIOS A LAS ACTIVIDADES DE VOLADURAS
-
APENDICE P [ A ]: DESAFECTACION Y ABANDONO DE CAÑERIA
P 2 - ABANDONO:
P 3 - GENERALIDADES - LINEAMIENTOS - RECOMENDACIONES
-
APENDICE Q [ A ]: CAPACITACION DE PERSONAL
Q 1 - GENERALIDADES
Q 2 - ALCANCE
Q 3 - DEFINICIONES
Q 4 - IDENTIFICACION DE LAS PERSONAS INCLUIDAS EN EL PROGRAMA DE CAPACITACION.
Q 5 - REGISTROS
Q 6 - IDENTIFICACION DE TAREAS
PREFACIO
Atento la necesidad de incrementar la seguridad y la protección ambiental en la
operación de los sistemas de transporte de hidrocarburos líquidos por cañerías, se ha elaborado el
presente Reglamento Técnico (RT) sustentado en estándares internacionales y en las mejores prácticas
de la industria a efectos de establecer los requerimientos técnicos mínimos que deben cumplir los
operadores de sistemas de transporte de hidrocarburos líquidos por cañerías, terminales marítimas e
instalaciones complementarias a dichos sistemas.
Para ello se ha decidido establecer el presente Reglamento Técnico (RT) que
contiene como estándar de referencia principal al código ASME B31.4 Sistemas de Transporte por
Cañerías de Hidrocarburos Líquidos y Otros Líquidos, edición 2002, de la Sociedad Americana de
Ingenieros Mecánicos (ASME) (www.iram.org.ar), junto con agregados de otros estándares internacionales
y prácticas de la industria que modifican, amplían o complementan dicho estándar.
Este Reglamento Técnico (RT) se refiere al diseño, construcción, inspección,
operación, mantenimiento, gerenciamiento de integridad y control de la corrosión de los sistemas de
transporte por cañerías, abarcando inclusive estas consideraciones a los sistemas de cañerías
ubicados costa afuera.
Se aplicarán las disposiciones del presente Reglamento Técnico (RT) a:
· Las cañerías e instalaciones complementarias que integran las Instalaciones
Fijas y Permanentes de las Concesiones de Transporte (Secciones 4º y 5º de la Ley Nº 17.319).
· Las cañerías de captación — transporte de hidrocarburos líquidos aún no
tratados, por lo tanto fuera de especificación comercial — que traspasan los límites de las
Concesiones de Explotación (Secciónes 3º y 5º de la Ley Nº 17.319).
Se deja expresamente establecido en este Reglamento Técnico (RT) que:
· Se dispone la aplicación obligatoria de las prescripciones del Código de
referencia ASME B31.4 edición 2002 conjuntamente con las aclaraciones y/o modificaciones contenidas en
el presente.
· No se han trascripto los capítulos del Código ASME B31.4 sino que se listan
las excepciones y se incluyen los cambios pertinentes.
· Las futuras actualizaciones del Código ASME B31.4 serán automáticamente
adoptadas, salvo que contradigan lo prescripto en el presente Reglamento Técnico (RT), en cuyo caso
vale este Reglamento.
· Se define el marco de aplicación específico de un sistema formal de
Gerenciamiento de Integridad de las instalaciones con alcance a los sistemas de transporte por
cañerías que operan en el Territorio Nacional.
Las disposiciones establecidas en el presente Reglamento Técnico (RT) serán de
aplicación obligatoria en todos los sistemas existentes en lo referente a procedimientos de operación,
inspección y mantenimiento, control de la corrosión y gerenciamiento de integridad.
INTRODUCCION
El presente Reglamento Técnico (en adelante Reglamento) está basado
principalmente en las recomendaciones contenidas en el código ASME B31.4, con ampliaciones,
modificaciones y/o aclaraciones sustanciadas en el Código de Regulación Federal de los Estados Unidos
CFR part 195, el código API 1160 de la American Petroleum Institute y el nuevo estándar europeo BS EN
14161.
A efectos de su interpretación este Reglamento tiene la misma numeración que los
capítulos correspondientes del código ASME B31.4. Las secciones que no fueron modificadas mantienen su
título traducido pero no se ha transcripto el texto correspondiente.
Las secciones que tienen otros conceptos diferentes del Código ASME B31.4, tienen
una letra que significa:
· [ A ] Agregados
· [ R ] Reemplazo
· [ M ] Modificaciones
Este Reglamento no pretende ser una exhaustiva guía para el diseño,
construcción y operación de sistemas de transporte de hidrocarburos, sino que establece los
requerimientos mínimos que deberán cumplir los operadores y concesionarios de sistemas de transporte,
teniendo en cuenta que la consideración primaria es hacia la seguridad, por lo que cada operador
deberá recurrir a las mejores prácticas de la industria y a los juicios ingenieriles pertinentes que
le permitan atender todas las restricciones y problemas que se presenten en cada proyecto en particular.
Para las consideraciones de diseño se han incluido principios básicos y
fórmulas simples, como así también advertencias sobre componentes no permitidos o prácticas
inseguras.
A efectos de proporcionar a la Autoridad de Aplicación los elementos técnicos
que deben ser verificados en relación con la actividad del transporte por cañerías de hidrocarburos
líquidos, este Reglamento se ha dividido en los siguientes temas:
1. Referencias a los materiales aceptables para los componentes de un sistema de
cañerías, incluyendo requerimientos dimensionales y rangos de presión y temperatura.
2. Requerimientos para el diseño de los componentes y accesorios, incluyendo los
soportes.
3. Requerimientos y datos para evaluación del nivel de tensión y esfuerzos en
las cañerías.
4. Requerimientos generales de construcción.
5. Requisitos de evaluación, inspección y pruebas de los componentes de un
sistema de cañerías.
6. Guías para la elaboración de los procedimientos de operación y
mantenimiento.
7. Disposiciones para la protección adicional de las cañerías ante la
corrosión externa / interna.
8. Requerimientos para la protección adicional de las cañerías costa afuera.
9. Disposiciones para un sistema de gerenciamiento de integridad.
10. Disposiciones para la capacitación del personal de operación y
mantenimiento.
El presente Reglamento será de aplicación a todos los sistemas de transporte de
hidrocarburos líquidos por cañerías especificados en el Capítulo I, ubicados en el Territorio
Nacional, Islas del Atlántico Sur o en la Plataforma Continental Argentina, conforme lo definido por la
legislación vigente.
Dentro del alcance establecido en el párrafo anterior, para los sistemas de
transporte por cañerías existentes solamente aplican los capítulos referidos a operación,
mantenimiento, control de la corrosión y gerenciamiento de integridad. En los casos de diseño de
sistemas nuevos y de modificaciones esenciales, agregados de tramos o re-ruteo en los casos de tramos o
secciones de cañerías existentes, se deberá aplicar este Reglamento en su totalidad.
PROCEDIMIENTO DE REVISION DE ESTE REGLAMENTO TECNICO (RT)
A continuación se establece la metodología para la actualización y/o revisión
del presente Reglamento.
La Autoridad de Aplicación recibirá las consultas de la industria del transporte
de hidrocarburos líquidos por cañerías, sus representantes o de una empresa en forma individual,
acerca de cualquier aspecto relacionado con este Reglamento, así como solicitudes de modificación
debidamente fundamentadas.
La Autoridad de Aplicación podrá a su criterio requerir el asesoramiento de
otros organismos o entidades especializadas, como también a los propios sujetos de la industria,
emitiendo una Orden de Consulta.
La Autoridad de Aplicación, si considera relevante el pedido, podrá convocar por
sí o a pedido de partes —mencionadas en el segundo párrafo— a una audiencia, arbitrar los medios
para tratar el tema con terceros eventualmente afectados por la solicitud, evaluar sus argumentos,
fundar su rechazo y/o disponer la incorporación de los cambios que sean aprobados o aceptados por dicha
Autoridad.
Los transportistas de hidrocarburos líquidos por cañerías, sus representantes o
un transportista en particular que deseen plantear una modificación sustancial al presente Reglamento
deberán:
A. Enviar una solicitud a la Autoridad de Aplicación donde expresa claramente el
cambio propuesto.
B. Adjuntar la información necesaria y suficiente, referencias a otros códigos,
memorias de cálculo, etc. que demuestren la validez de su propuesta.
Una vez recepcionada la solicitud la Autoridad de Aplicación podrá:
Establecer un período máximo de 6 meses de discusión del tema en cuestión para
su resolución.
Emitir la Orden de Consulta a quienes corresponda antes de tomar una resolución
acerca de la solicitud planteada.
Si la consulta se refiere a la interpretación de una disposición o a un pedido
de excepción referido a lo dispuesto en el presente Reglamento el procedimiento a criterio de la
Autoridad de Aplicación, será el más expeditivo posible.
CAPITULO I: ALCANCE Y DEFINICIONES
400 [ A ] y [ R ] INFORMACION GENERAL
[ R ] (a) Este Reglamento será de aplicación a los sistemas de transporte de
hidrocarburos líquidos por cañerías —de acuerdo a la figura 400.1— excluyéndose expresamente el
transporte por cañerías de otros líquidos como amoníaco anhidro, anhídrido carbónico o alcoholes.
(b) Los requisitos de este Reglamento son los adecuados para una operación en
condiciones normales, conforme los estándares de la industria. Los requisitos para las condiciones
anormales o inusuales no están específicamente cubiertos, como así tampoco todos los detalles de
ingeniería y construcción. Todos los trabajos realizados en instalaciones alcanzadas por este
Reglamento, deben estar de acuerdo como mínimo con los estándares de seguridad expresados en el
presente.
(c) El objeto de este Reglamento es establecer los requisitos mínimos para la
seguridad en el diseño, los materiales, la construcción, el montaje, la inspección, los ensayos, la
operación, el mantenimiento y la integridad de los sistemas de cañerías que transportan hidrocarburos
líquidos, para la seguridad del público en general, del personal de la compañía operadora, la
salvaguarda de los sistemas de cañerías contra el vandalismo, daños accidentales por terceros y la
protección del ambiente.
(d) Este Reglamento concierne a la seguridad de las personas en la medida que
ésta es afectada por el diseño básico, la calidad de los materiales y su fabricación y los
requisitos para la construcción, inspección, ensayos, operación y mantenimiento de los sistemas de
cañerías que transportan hidrocarburos líquidos. No pretende suplantar las disposiciones de seguridad
industrial aplicables a las diferentes tareas, prácticas de seguridad de trabajo y mecanismos de
seguridad.
(e) El presente Reglamento no es un manual de diseño, por lo que no elimina la
necesidad de ingeniería de detalle o juicios de ingeniería competentes. Los requisitos de diseño
específicos establecidos en este Reglamento, responden a un enfoque de ingeniería simplificado, de
este modo, los profesionales a cargo del diseño deberán realizar un análisis más completo y riguroso
al presentarse problemas inusuales o especiales, quedando a su cargo el desarrollo de tales diseños y
la evaluación de tensiones complejas o combinadas. En tales casos, el profesional responsable del
diseño lo será también para demostrar la validez de su enfoque.
(f) Para el caso de conflictos entre este Reglamento y eventuales jurisdicciones
provinciales, tendrá prioridad la más exigente de las mismas, en su última revisión aprobada.
(g) Otras consideraciones:
[ A ] Unidades: En este Reglamento se adoptan las unidades establecidas en la Ley
Nº 19.511 de Metrología (SIMELA), pudiendo indicarse entre paréntesis otras unidades.
Incorporación por referencia: Las normas y cualquier otro tipo de referencias
están incluidas como información o guía y se deberá tomar como válida la última edición.
Compatibilidad entre los productos transportados por la cañería: No podrá ser
transportado ningún producto de los fijados en el alcance de este Reglamento que pueda ser incompatible
con el material de la cañería especificada o cualquiera de sus componentes.
Preservación del ambiente: Los operadores que construyan, operan, mantengan y
abandonan sistemas de cañerías dedicados al transporte de hidrocarburos líquidos, son responsables y
tienen la obligación de cumplimentar el presente Reglamento y la Disposición de la Subsecretaría de
Combustibles Nº 56 del 4 de abril de 1997 o la normativa que la reemplace en el futuro.
Cañerías construidas con materiales diferentes al acero: En los sistemas de
transporte alcanzados por el presente Reglamento —de acuerdo a la Figura 400.1— no podrá utilizarse
cañerías nuevas que no cumplan con lo especificado en el mismo respecto al tipo de material.
Con la finalidad de permitir la incorporación de nuevos desarrollos
tecnológicos, cuando no exista norma local sobre la materia, la Autoridad de Aplicación podrá aprobar
condicionalmente, diseños o sistemas de operación que le sean presentados y que no estén contemplados
en este Reglamento Técnico (RT) siempre que su uso sea aceptado en normas extranjeras reconocidas o
respaldado por estudios técnicos documentados, que avalen la seguridad del diseño o sistema de
operación.

400.1 [ R ] Alcance General
[ R ] Este Reglamento Técnico (RT) establece los requisitos mínimos de seguridad
para el diseño, los materiales, la construcción, el montaje, la inspección, los ensayos, la
operación, el mantenimiento y la integridad de los sistemas de cañerías que transportan hidrocarburos
líquidos tales como:
§ Petróleo crudo.
§ Condensados.
§ Gasolina.
§ Líquidos del gas natural.
§ Gas licuado de petróleo.
§ Subproductos líquidos del petróleo.
Entre: (Ver Figura 400.1)
a. Colector principal de una Concesión de Explotación a Planta de Tratamiento de
Petróleo fuera de la misma.
b. Entre Planta de Tratamiento de Petróleo crudo y Playa de tanques.
c. Playas de tanques.
d. Subproductos líquidos de plantas de procesamiento de gas natural a otras
plantas o despacho
e. Refinerías a despacho.
f. Estaciones de bombeo.
g. Playa de Tanques de terminal a boya.
h. Otros puntos de despacho y recepción de producto.
En consecuencia las instalaciones incluidas dentro del alcance de esta norma son:
a. Cañería principal entre terminales de ductos (marinas, férreas y de
camiones), estaciones de bombeo y estaciones reductoras de presión y estaciones de medición,
incluyendo las trampas de scraper y los loops de prueba.
b. Cañerías de interconexión entre tanques de Almacenaje y Despacho, propias de
la operación del caño.
c. Aquellos aspectos de operación, mantenimiento e inspección de los sistemas de
caños de hidrocarburos líquidos relacionados a la seguridad y la protección del público en general,
personal de la compañía operadora, el ambiente, propiedades y los sistemas de cañerías.
d. Cañerías costa afuera.
e. Sistemas de protección catódica.
f. Sistemas de detección de pérdidas.
400.1.1 [ R ] Exclusiones del alcance de este Reglamento Técnico (RT)
[ R ] Quedan excluidas del alcance del presente Reglamento Técnico (RT) las
siguientes instalaciones:
a. Cañerías auxiliares tales como cañerías de agua, aire, vapor, aceite
lubricante y gas combustible.
b. Recipientes de presión, intercambiadores de calor, bombas, medidores y otros
equipos de los circuitos auxiliares.
c. Cañerías diseñadas para presiones internas:
c.1 Por debajo de 15 psi (1 bar), prescindiendo de la temperatura.
c.2 Superiores a 15 psia (1 bar) si la temperatura de diseño está por debajo de
–30°C (-22 °F) o sobre 120° C (248 °F).
d. Entubado, caño, o cañerías usados en pozos de petróleo, montajes de bocas
de pozos, colectores, separadores de petróleo y gas, tanques de producción de petróleo, otras
instalaciones de producción y cañerías de interconexión de esas instalaciones, que no salgan del
área de Concesión de Explotación.
e. Cañerías internas de plantas de tratamiento de petróleo crudo, plantas de
almacenaje, procesadoras de gas, de gasolina y refinerías de petróleo.
f. Cañerías de transporte y distribución de gas natural.
400.2 [ A ] DEFINICIONES
[ A ] Algunos de los términos más comunes relacionados a este Reglamento están
contenidos en el código de referencia, sin embargo las siguientes definiciones amplían o complementan
las que se encuentran en dicho código.
Accidente / Incidente: Suceso imprevisto que puede derivar en daño a personas,
instalaciones y/ o al ambiente.
Cuasi-accidente: Cuando se han dado las condiciones para la ocurrencia de un
accidente pero no se concretó el mismo.
Colector principal de una Concesión de Explotación: Instalación en la que se
recibe todo el petróleo crudo sin tratamiento y desde la cual se envía el mismo a una Planta de
Tratamiento de Crudo.
Condensados: Mezcla de hidrocarburos presentes en el gas natural extraído de los
yacimientos que se encuentran en el estado líquido o vaporizado y que son separados por medio de
separadores primarios a 15 °C, y a 1 atmósfera, se presentan en estado líquido. Tienen una densidad
relativa de más de 0,710 y menor de 0,800 (grados °API de 68 a 45) una Presión de Vapor Reid a 37,8
°C no mayor de 103.42 kPa (15 psig) y un punto final de destilación mayor de 200 °C y menor de 400
°C.
Condiciones anómalas: estado que dura un tiempo limitado en el cual el sistema,
como consecuencia de una falla imprevista, se aleja de las condiciones de presión, temperatura, caudal,
composición química (o combinaciones de más de una de ellas) para las cuales fue diseñado.
Cañerías de Captación: son las destinadas a recolectar los hidrocarburos de los
pozos productores hasta la planta de tratamiento.
Falla: inhabilidad de cualquier activo físico para satisfacer las condiciones
para las cuales fue diseñado.
Fluidos Categoría A: fluidos inflamables en estado líquido a presión y
temperatura ambiente. Ejemplos: petróleo crudo, condensado, gasolina y subproductos líquidos del
petróleo. Fluidos Categoría B: fluidos inflamables que se presentan como gases a temperatura y
presión ambiente, pero son transportados en estado líquido por modificación de las condiciones de
presión y temperatura. Ejemplos típicos son los líquidos del gas natural, gas licuado de petróleo,
propano y butano.
Gasolina: mezcla de hidrocarburos presentes en el gas natural extraído de los
yacimientos, separados al estado líquido por medio de operaciones de enfriamiento mecánico o por
procesos industriales propios de las plantas de acondicionamiento del gas natural y/o extracción de gas
licuado. Se encuentra en estado líquido en condiciones estándar de presión y temperatura (1
atmósfera y 15 °C), el que estabilizado debe tener una Presión de Vapor Reid a 37,8 °C no mayor de
103.42 kPa (15 psig). Tienen una densidad relativa mayor de 0,600 y menor de 0,710 (grados API 104 a 68)
y un punto final de destilación mayor de 100 °C y menor de 200 °C.
Imperfección: una discontinuidad o irregularidad detectada por un método de
inspección.
Legajo Técnico de obra: aquel documento que contendrá como mínimo:
· Planialtimetría con plantas y cortes del tendido del sistema de cañería
conforme a obra.
· Planos de detalle de los cruces especiales conforme a obra.
§ Planos de detalles de equipos y sus instalaciones, incluidas las fundaciones,
conforme a obra.
· Planos de edificios y sus instalaciones, conforme a obra.
· Especificaciones y certificaciones de los materiales utilizados.
· Memoria de cálculo conforme a obra.
Registro de protocolos de comisionado de las tuberías (pruebas hidrostáticas,
calidad del agua de prueba, disposición final, secado, etc).
Líquidos de Gas Natural (LGN): mezcla de hidrocarburos compuesta por todos los
productos más pesados que el metano contenido en el gas natural. Los componentes predominantes son
Etano, Propano y Butano. Se encuentran en estado gaseoso en condiciones normales de presión y
temperatura, pero para facilitar su almacenamiento y transporte, son convertidos a estado líquido,
mediante modificaciones de las condiciones de presión y temperatura.
MAPO: Es la Máxima Presión Admisible de Operación.
Operador: persona física o jurídica responsable de operar un sistema de
transporte de hidrocarburos líquidos en el marco de la Ley Nº 17.319.
Petróleo Crudo: mezcla de hidrocarburos líquidos en su estado natural u obtenida
por condensación o extracción del gas de yacimiento y que permanece en estado líquido bajo
condiciones normales de presión y temperatura. A los efectos de su transporte en sistemas concesionados
debe hallarse desalinizada, deshidratada, desgasificada, puesta en tanque, reposada y estabilizada.
Planta de Tratamiento de Crudo (PTC): instalaciones en las que se trata el
petróleo crudo — separándose el agua, gases y sales— hasta alcanzar las condiciones de
comercialización.
Siniestro: daño grave a las personas, el ambiente y/o instalaciones.
Sistema de Cañerías: todas las partes de las instalaciones físicas a través de
las cuales el hidrocarburo líquido es conducido incluyendo caños, válvulas, accesorios y elementos
fijos al caño, respondiendo a diferentes configuraciones de acuerdo al Esquema de la Figura 400.1.
CAPITULO II: DISEÑO
PARTE 1: CONDICIONES Y CRITERIOS
401 CONDICIONES DE DISEÑO
401.1 [A] Generalidades
[ A ] El profesional responsable del diseño también deberá considerar las
vibraciones y las pulsaciones inducidas que podrán originar tensiones cíclicas excesivas para los
materiales seleccionados.
[ A ] Categorización de productos transportados:
El producto a ser transportado debe ser clasificado en una de las dos categorías
(ver 400.2 DEFINICIONES), de acuerdo al potencial de peligrosidad que presenta frente a la seguridad
pública y el ambiente.
§ Fluidos Categoría A.
§ Fluidos Categoría B.
[ A ] Clases de Trazado
La unidad de clase de trazado es una superficie que se extiende 200 metros a cada
lado del eje longitudinal de un tramo continuo del sistema de cañería de 1600 metros.
Excepto lo previsto en los párrafos c.2) y e) de esta sección, la clase de
trazado queda determinada por la cantidad de edificios dentro de la unidad de clase de trazado.
Para los propósitos de esta sección, cada unidad de vivienda en un edificio de
múltiples viviendas deberá ser contada como un edificio separado destinado a ocupación humana.
a) Clase 1 de trazado
Corresponde a la unidad de clase de trazado que contiene 10 o menos unidades de
vivienda destinadas a ocupación humana. También corresponden a clase 1 los trazados costa afuera.
Dentro de la Clase 1, se considera una sub-clase denominada Clase 1 - División1, que corresponde a la
unidad de clase de trazado que no contiene unidades de vivienda y caracteriza a superficies o áreas de
campos destinados a pastoreo o labranza, aledañas a áreas de explotación de hidrocarburos sin
ocupación humana.
b) Clase 2 de trazado
Corresponde a la unidad de clase de trazado que tiene más de 10, pero menos de 46
unidades de vivienda destinadas a ocupación humana.
c) Clase 3 de trazado
Corresponde a:
c1. Cualquier unidad de clase de trazado que contiene 46 o más unidades de
vivienda destinadas a ocupación humana; o
c2. Una zona donde la cañería esta colocada dentro de los 100 metros de
cualquiera de los siguientes casos:
c3. Un edificio que es ocupado por 20 o más personas durante el uso normal;
c4. Un área pequeña, abierta, definida, que es ocupada por 20 o más personas
durante el uso normal, tales como un campo de deportes o juegos, una zona de recreación, teatros al
aire libre, u otros lugares de reunión pública.
d) Clase 4 de trazado
Corresponde a la unidad de Clase de trazado donde predominan edificios, con cuatro
o más pisos sobre el nivel de terreno.
e) Los límites de las clases de trazado determinadas de acuerdo con los párrafos
a) hasta d) de esta sección deben ser ajustados como se indica a continuación:
· Una clase 4 de trazado finaliza a 200 metros del edificio más próximo de
cuatro o más pisos sobre el nivel del terreno.
· Cuando un grupo de edificios destinados a ocupación humana requiere una Clase
3 de trazado, ésta finalizará a 200 m de los edificios más próximos del grupo.
· Cuando un grupo de edificios destinados a ocupación humana requiere una Clase
2 de trazado, ésta finalizará a 200 m de los edificios más próximos del grupo.
401.2 Presión
401.2.2 [ A ] Presión de Diseño Interior
[ A ] Se debe controlar y calcular el bombeo adecuadamente así como proveer
equipo de protección para prevenir la elevación de presión perjudicial en caso de que se produzca.
401.3 Temperatura
401.4 Influencias del Ambiente
401.5 [ A ] Efectos Dinámicos
401.5.1 Impacto
[ A ] 401.5.2 Viento
En el diseño de cañería suspendida deben adoptarse previsiones para soportar el
efecto de la carga del viento, al respecto deben consultarse las normas del Centro de Investigación de
los Reglamentos Nacionales de Seguridad para Obras Civiles (CIRSOC).
[ A ] 401.5.3 Sismos
Al respecto el profesional responsable calculará las tensiones compuestas de un
sismo, teniendo en cuenta la acción conjunta de las tensiones longitudinales, circunferenciales y del
esfuerzo de corte sobre la cañería. El factor de utilización, relación entre la tensión compuesta y
la TFME (Tensión de Fluencia Mínima Especificada), debe ser menor que el 95%. Debe consultarse y
aplicarse, en lo que corresponde, las normas, las clasificaciones, y los planos del Instituto Nacional
de Prevención Sísmica (INPRES).
401.5.4 Vibraciones
401.5.5 Subsidencias
401.5.6 [ A ] Olas y corrientes
En el diseño de cañerías que cruzan vías de aguas (arroyos, ríos, canales)
deben adoptarse precauciones para evitar los efectos de las olas y las corrientes.
Se deberá considerar en el caso de ríos de llanura el cauce actual y el cauce
histórico, para determinar el ancho del cruce. En ríos de montaña se deberán considerar los efectos
de arrastre de sólidos y los cambios de densidad correspondientes.
En las zonas inundables —estacional o permanentemente— se preverá el
contrapesado de la cañería.
401.6 Efectos del Peso
401.6.1 Cargas vivas
401.6.2 Cargas muertas
a) [ A ] Tapada
Toda línea de transporte enterrada debe ser instalada con una tapada mínima de
acuerdo a la Tabla [A] 401.6.2 (a), con excepción de lo dispuesto en el punto b) de esta sección.
TABLA [A] 401.6.2 (a) Tapada mínima
|
UBICACION |
SUELOS NORMALES |
ROCA COMPACTA (1) |
|
Trazado Clase 1 |
0,80 m |
0,45 m |
|
Trazado Clase 2, 3 y 4 |
1 m |
0,60 m |
|
Bajo solera de drenajes de cruces de caminos, Carreteras y ferrocarriles |
1,20 m |
0,60 m |
Nota (1) Para considerar la tapada mínima indicada en "roca", el caño,
incluido su revestimiento, debe estar totalmente alojado en la zanja cavada en la roca.
b) La cañería a ser instalada en una vía navegable, arroyo o puerto, deberá
tener la tapada necesaria para que el garrado de las anclas u otros elementos no lo lastime, pero la
tapada mínima en el lecho no será menor a 1,20 metros en suelo y 0,60 m en roca compacta.
La cañería instalada costa afuera sumergida en aguas de 3,60 m de profundidad,
medida desde el nivel medio de bajamar, debe tener una tapada mínima de 0,90 m en suelo y 0,45 m en
roca compacta entre el lomo del caño y la superficie del lecho.
Las acometidas a la costa tendrán la tapada necesaria para proteger a la
cañería de la acción de las olas, las erosiones del lecho de cualquier naturaleza como bajamares y
pleamares, debiendo la cañería tener un recubrimiento de espesor adecuada de hormigón con malla
metálica que le dé el peso negativo necesario y la proteja mecánicamente.
Si la técnica de tendido de la cañería es la perforación dirigida, no perturba
el ambiente y no es necesaria la obtención de flotación negativa. El profesional responsable del
trabajo, debe previamente efectuar las perforaciones estratigráficas necesarias para conocer el suelo,
sus características y el grado de consolidación.
401.7 Cargas de Expansión y Contracción Térmica
401.8 Movimientos Relativos de los Componentes Conectados con la Cañería
402 CRITERIOS DE DISEÑO
402.1 Generalidades
402.2 Series para los componentes de cañería en función de la Presión y
Temperatura
402.3 Tensiones Admisibles y Otros Límites de Tensión
402.3.1 [ A ] y [ R ] Valores de Tensiones Admisibles
a) [ R ] Se reemplazará el factor de diseño único 0.72 del código ASME B31.4
por el factor de diseño variable F. Según corresponda de la Tabla [R] 402.3.1(a).
La fórmula de aplicación será:
S = F x E x TFME
TABLA [R] 402.3.1.(a) - Factores de Diseño (F)
Para fluidos categoría A (no distingue clase de trazado)
|
UBICACIÓN |
|
|
Ruta general (a través de campo) |
0.72 |
|
Cruces e invasiones paralelas sobre: Caminos menores |
0.72 |
|
Rutas sin caño camisa, FFCC, canales, ríos, defensas de diques y lagos |
0.6 |
|
Cruces por áreas naturales protegidas o de sensibilidad particular |
0.6 |
|
Trampas de lanzamiento de scraper |
0.5 |
|
Cañería de acometida a plantas y terminales * |
0.5 |
|
Construcciones especiales tales como prefabricados y caños sobre puentes |
0.5 |
Para fluidos categoría B (distingue factor de diseño por clase de trazado)
|
Clase de Trazado |
1 |
2 |
3 |
4 |
|
Que atraviesa clase 1, 2, 3 o 4 respectivamente |
0.72 |
0.6 |
0.5 |
0.4 |
|
Cruces y traza paralela que invade: |
|
|
|
a |
|
a) Caminos menores |
0.72 |
0.6 |
0.5 |
0.4 |
|
b) Rutas, FFCC, canales, ríos y cruces de agua |
0.6 |
0.6 |
0.5 |
0.4 |
|
Cruces por áreas naturales protegidas o de sensibilidad particular |
0.6 |
0.6 |
0.5 |
0.4 |
|
Trampas de lanzamiento de scraper |
0.5 |
0.5 |
0.4 |
0.4 |
|
Cañería de acometida a plantas y terminales * |
0.5 |
0.5 |
0.4 |
0.4 |
|
Construcciones especiales, tal como prefabricados y cruces en puentes |
0.5 |
0.5 |
0.4 |
0.4 |
* El diseño de la cañería utilizando
los factores correspondientes se iniciaran a 200 metros del perímetro de las misma y terminará al
inicio de ellas.
402.4 Tolerancias
402.4.1 [ A ] Corrosión
[ A ] En el caso de que el producto transportado tenga una composición conocida o
presumida que haga necesario el uso de sobre espesor por corrosión, el operador deberá calcular el
mismo con métodos idóneos reconocidos.
PARTE 2: DISEÑO DE COMPONENTES DE CAÑERIA SOMETIDOS A PRESION
403 CRITERIO PARA EL DISEÑO DE COMPONENTES DE CAÑERIA
404 PRESION DE DISEÑO DE LOS COMPONENTES
404.1 Caño Recto
404.1.1 General
a) [A] Los espesores nominales mínimos recomendados para las cañerías de acero,
serán los de la tabla [A] 404.1.1(a).
TABLA [A] 404.1.1(a)
Espesores nominales mínimos recomendados para caño recto de extremo plano en
milímetros.
|
Diámetro nominal |
Clase Trazado |
Clase Trazado |
Clase Trazado |
|
Pulgadas |
mm. |
1 |
2 |
3 y 4 |
|
3 |
88,9 |
2,1 |
2,5 |
2,5 |
|
4 |
114,3 |
2,1 |
3 3 |
|
|
6 |
168,3 |
2,1 |
3,4 |
4 |
|
8 |
219,1 |
3,2 |
3,4 |
4,4 |
|
10 |
273 |
4 |
4,2 |
4,8 |
|
12 |
323,8 |
4,4 |
4,4 |
5,2 |
|
14 |
355,6 |
4,8 |
4,8 |
5,3 |
|
18 |
457,2 |
4,8 |
4,8 |
6,4 |
|
20 |
508 |
4,8 |
4,8 |
6,4 |
|
24 |
609,6 |
5,6 |
5,6 |
6,4 |
|
30 |
762 |
5,6 |
6,4 |
7,7 |
|
36 |
914,4 |
5,6 |
6,4 |
7,9 |
404.2 Segmentos Curvos de Cañería
404.3 Intersecciones
404.5 Presión de Diseño de Bridas
404.6 Reducciones
404.7 Presión de Diseño de Otros Componentes que Soportan Presión
PARTE 3: APLICACIONES DEL DISEÑO PARA LA SELECCION DE COMPONENTES DE CAÑERIA Y
SUS LIMITACIONES
405 CAÑO
405.2 Caño Metálico
406 ACCESORIOS, CODOS, CURVAS E INTERSECCIONES
406.1 Accesorios
406.2 Curvas, Ingletes y Codos
406.3 Cuplas
406.4 Reducciones
406.5 Intersecciones
406.6 [ A ] Tapas
[ A ] Inspeccionabilidad de las Cañerías Mediante Herramientas Inteligentes
a. Con excepción a lo estipulado en los párrafos b) y c) de la presente
sección, cada nueva cañería que se instale, o cada vez que se reemplace una sección de cañería,
válvula, accesorio u otro componente, los mismos deberán ser diseñados y construidos de manera de
permitir el pasaje de las herramientas de inspección interna.
b. Esta sección no se aplica a:
1. Colectores.
2. Cañería de instalaciones tales como estaciones de bombeo, estaciones de
medición o regulación.
3. Cañería asociada a playa de tanques u otras instalaciones de almacenamiento.
4. Cruces aéreos.
5. Diámetros tales que la inspección interna no está disponible comercialmente.
c. Un operador que debido a razones inesperadas se vea forzado a construir un
nuevo reemplazo de un segmento de cañería que no cumple con lo estipulado en el párrafo a) de la
presente sección, podrá construir el mismo siempre que a los 30 días de realizada la construcción de
emergencia presente un informe donde demuestre la impracticabilidad de realizar una construcción que
permita la inspección interna, respaldado con la documentación técnica correspondiente. Si dicha
petición es denegada el operador deberá realizar las modificaciones necesarias para hacer la línea
inspeccionable.
407 VALVULAS
407.1 Generalidades
407.8 Válvulas Especiales
408 BRIDAS, CARAS DE BRIDAS, JUNTAS Y ESPARRAGOS
408.1 Bridas
408.3 Caras de Bridas
408.4 Juntas
408.5 Espárragos
409 MATERIALES Y ELEMENTOS USADOS
PARTE 4: SELECCION Y LIMITACIONES DE LAS UNIONES DE CAÑERIAS
411 UNIONES SOLDADAS
411.2 Soldadura a tope
412 UNIONES BRIDADAS
412.1 Generalidades
414 UNIONES ROSCADAS
414.1 Generalidades
418 MEDIACAÑAS, CUPLAS Y OTRAS UNIONES PATENTADAS
418.1 Generalidades
PARTE 5: EXPANSION, FLEXIBILIDAD, ACCESORIOS ESTRUCTURALES, SOPORTES Y
RESTRICCIONES
419 EXPANSION Y FLEXIBILIDAD
419.1 Generalidades
419.5 [ A ] Flexibilidad
[ A ] Al calcular la flexibilidad de un sistema, este debe ser tratado como un
todo.
Debe considerarse la característica de cada uno de los componentes y todas las
restricciones existentes, como ser soportes y guías. Los cálculos deben tener en cuenta los factores
de intensificación de tensiones que se han comprobado en componentes que no son los de la simple
cañería recta.
Las propiedades del caño y los accesorios para estos cálculos deben estar
basadas en sus dimensiones nominales y debe tomarse el factor de junta igual a 1.
En los cálculos de expansión no interesa si la cañería fue curvada en frío o
no, debiendo el profesional a cargo del diseño considerar la temperatura máxima. Además de la
expansión de la línea en si misma, deben considerarse los movimientos lineales y angulares de los
equipos conectados al sistema.
419.5.1 Recursos Para Proveer Flexibilidad
419.6 [ R ] Propiedades
419.6.1 [ R ] Coeficiente de expansión térmica
La expansión térmica de los materiales comunes usados para caños debe
determinarse a partir de las tablas existentes en los manuales de ingeniería que informan los valores
de los coeficientes de dilatación, debiendo considerar la máxima temperatura de operación prevista y
la temperatura media del ambiente durante la instalación.
419.6.2 Módulo de elasticidad
419.6.4 Valores de tensión
419.7 Análisis
420 CARGAS SOBRE LOS ELEMENTOS QUE SOPORTAN CAÑERIA
420.1 Generalidades
421 DISEÑO DE LOS ELEMENTOS DE SOPORTE DE CAÑERIA
421.1 Soportes, Abrazaderas y Anclajes
PARTE 6: CAÑERIAS AUXILIARES Y OTRAS
422 REQUERIMIENTOS DE DISEÑO
422.3 Instrumentos y otras cañerías Auxiliares de Petróleo
422.6 Cañería de alivio de Presión
CAPITULO III: MATERIALES
423 MATERIALES, REQUERIMIENTOS GENERALES
423.1 [ A ] y [ R ] Materiales y especificaciones aceptadas
[ R ] (a) Aquellos materiales metálicos y no metálicos que no se encuentren
especificados el Código ASME B 31.4, deberán ser autorizados previo a su uso por la Autoridad de
Aplicación de acuerdo a lo indicado en la sección 400 de este Reglamento.
[ A ] (b) Cada válvula, accesorio, tira de caño y demás componentes del sistema
de cañerías debe estar marcado:
1. Como lo estipula la especificación o norma según la cual se fabricó.
2. Indicando el diámetro, el material, el fabricante, el régimen de presión y
de temperatura y si corresponde, tipo, grado y modelo.
3. La marcación debe ser aplicada de manera que no se dañe el caño o componente
ni los recubrimientos y deberá permanecer visible hasta que el sistema de cañerías sea instalado.
La marcación servirá para adoptar las precauciones necesarias para asegurar que
los elementos solo se utilicen dentro de los limites reales de temperaturas y tensiones para los cuales
esta habilitado para el servicio.
423.2 [ A ] Limitación de Materiales
[ A ] Para cualquier otro tipo de material diferente al acero que quiera ser
utilizado, se deberá realizar la consulta con 180 días de anticipación a la presentación del
proyecto a la Autoridad de Aplicación, adjuntando la norma en la cual esta basado el uso del material,
antecedentes, etc., como así todos los datos que le sean pedidos al respecto. La Autoridad de
Aplicación deberá responder si considera satisfactorio o no el proyecto, dentro de un período no
mayor a 90 días a partir del momento en que la empresa complete toda la información que le sea
requerida. Este plazo podrá ampliarse si existieran razones que lo justifiquen.
425 MATERIALES APLICADOS A PARTES MISCELANEAS
Tabla 423.1 Materiales normalizados
CAPITULO IV: REQUISITOS DIMENSIONALES.
426 REQUISITOS DIMENSIONALES PARA COMPONENTES DE CAÑOS NORMALIZADOS Y NO
NORMALIZADOS
426.1 Componentes de cañerías normalizados
426.2 Componentes de cañerías no normalizados
426.3 Roscas
Tabla 426.1 Normas dimensionales
CAPITULO V: CONSTRUCCION, SOLDADURAS Y MONTAJE
434 CONSTRUCCION
434.1 Generalidades
434.2 [ A ] Inspección
[ A ] a) El operador debe realizar las inspecciones a través de personal
capacitado ya sea por formación académica o entrenamiento debiendo contar con experiencia apropiada.
La inspección debe asegurar que todo el trabajo se realice conforme a las
especificaciones del operador y a las normas que sean de aplicación, tanto en el ámbito nacional como
local.
El inspector debe estar autorizado para ordenar reparaciones, remociones y
reemplazos de cualquier componente que no conforme los requisitos mencionados en el párrafo anterior.
El operador debe reunir y conservar todos los registros necesarios que documenten
las modificaciones efectuadas, que deben contar con su conocimiento y aval.
b) Todo tramo de caño y de otros componentes, deben ser inspeccionados
visualmente en el sitio de instalación, como mínimo, para asegurar que no hayan sufrido ningún daño
visible que pudiera afectar su grado de eficiencia.
Se deberá tener en cuenta:
1. Las inspecciones en obra para localizar arañazos o estrías inadecuadas deben
efectuarse antes del revestimiento, cuando se hace en obra, y durante las operaciones de bajada y tapada
en todos los casos.
2. Los desgarramientos y defectos del revestimiento de protección deben ser
cuidadosamente examinados antes de repararlos, determinando siempre si el material base fue también
dañado.
3. Todas las reparaciones, reposiciones y modificaciones se inspeccionarán antes
de ser cubiertas.
4. Para otros materiales distintos al acero, aprobados por la Autoridad de
Aplicación, son válidos los conceptos anteriormente vertidos. La inspección deberá prestar principal
atención durante la construcción, entre otras cosas a detectar cortes, ranuras, raspones,
deformaciones e imperfecciones.
434.3 Derecho de paso
434.3.1 [ A ] Ubicación
[ A ] Se debe seleccionar la traza de manera de minimizar la posibilidad de riesgo
asociado con la morfología y comportamiento del terreno, la existencia de accidentes geográficos
significativos de cualquier clase, la posible falla de la instalación y el consecuente daño ambiental.
Respetando asimismo, el futuro desarrollo urbano e industrial y la existencia de comunidades
aborígenes.
Se debe efectuar una detallada evaluación de las condiciones planialtimétricas
del lugar, estudiar el escurrimiento de las vías de agua existentes y sus alteraciones históricas,
priorizar los tendidos que corran paralelos a caminos, vías férreas o picadas existentes evaluando la
posibilidad de efectuar el tendido en la zona de influencia (zona de camino o ferrocarril), garantizando
la accesibilidad permanente durante la construcción y después, durante la operación y el
mantenimiento, a cualquier punto del conducto.
Para Fluidos Categoría A, ninguna cañería puede ser colocada dentro de los 7.5
metros de una construcción privada, instalación industrial o pública. En caso que inevitablemente la
cañería deba pasar a una distancia menor a la prescripta en este Reglamento Técnico (RT), el operador
deberá proveer medidas de protección adicionales que aseguren la integridad del sistema. Ver Tabla [A]
434.3.1.
Para Fluidos Categoría B, las distancias de seguridad se corresponden con las
distancias mínimas desde el eje de la cañería al límite indicado en la tabla que sigue. Ver Tabla
[A] Tabla 434.3.1.
TABLA [A] 434.3.1 Tabla de distancias de seguridad (en metros)

NOTAS:
(1) Las válvulas deben ubicarse bajo tierra, preferentemente en cámaras. De
acuerdo con el estudio de riesgo que efectúe el operador, las válvulas pueden requerir ser
telecomandadas además de ser operables manualmente.
(2) No existen viviendas, ni lugares cerrados o abiertos donde habitualmente se
reúnan más de 20 personas.
(3) El espesor de la cañería se calculará con un factor de diseño F = 0,5 en
una longitud de 200 m aguas arriba y abajo de los edificios extremos del grupo que determina la clase de
trazado.
(4) El espesor de la cañería se calculará con un factor de diseño F = 0,4 en
una longitud de 200 m aguas arriba y abajo de los edificios extremos del grupo que determina la clase de
trazado.
(5) La MAPO máxima será 17,5 kgr. / cm2 (17,1 bar). El espesor de la cañería
se calculará con un factor de diseño F = 0,4 en una longitud de 200 m aguas arriba y abajo de los
edificios extremos del grupo que determina la clase de trazado.
(6) En casos especiales estas distancias podrán reducirse utilizando una tensión
circunferencial máxima del 20% de la TFME y aumentando la tapada. Esta disminución de distancias no
podrá superar el 20%.
(7) En todos los casos es importante determinar la influencia de la inducción
sobre la cañería y mitigarla de manera que no tenga influencia negativa sobre su integridad (NACE RP
0177). Las distancias se miden entre el eje de la línea de transporte a los límites de la servidumbre
o a la proyección de la línea AT en su movimiento pendular correspondiente a la hipótesis de viento
máximo, sobre el suelo, lo que resulte más exigente.
AT: alta tensión.
MT: media tensión.
En la tabla 434.3.1 figuran las distancias mínimas desde el eje de la cañería
al límite de la propiedad donde se pueda construir un edificio, normalmente habitable, para sistemas de
cañerías que son diseñadas, construidas y mantenidas conforme a los requerimientos de este
Reglamento.
El estudio de la ruta de la traza de la cañería será el resultado de un
análisis de riesgo, como parte de una evaluación de seguridad.
PROTECCION EXTRA O SOBREPROTECCION
El diseño de una cañería puede requerir una protección adicional para prevenir
daños provenientes de condiciones inusuales.
La típica sobreprotección puede provenir de una o de una combinación de algunas
de las siguientes medidas:
a. incremento del espesor de la pared del caño;
b. protección adicional encima del caño;
c. aplicación al caño de un revestimiento de hormigón, hormigón armado u otro
producto similar;
d. utilización de un revestimiento de mayor espesor para mejorar la protección
catódica;
e. incremento de la tapada;
f. utilización de mayor cantidad de mojones y cartelería de advertencia;
g. colocación sobre el caño de medias cañas soldadas para soportar cargas
vivas;
h. protección de la cañería aérea de la acción de impactos diversos;
i. detección efectiva de pérdidas en tiempo y forma;
j. bloqueo rápido de la línea.
434.3.2 [ A ] Requerimientos de construcción
[ A ] Elegida la traza definitiva entre las posibles, el profesional responsable
debe identificar a los propietarios y superficiario para gestionar los permisos de paso correspondientes
de acuerdo a la normativa vigente.
Debe minimizar las molestias y daños inevitables, brindando la máxima seguridad
a la población.
(a) [ A ] Debe aplicar la Guía para la prevención de daños sobre
infraestructuras del operador por actividades de voladuras propias o de terceros, que está contenida en
el Apéndice O.
434.3.3 [ A ] Inspección y estaqueado o marcado
[ A ] Una vez elegida la traza definitiva, y antes de iniciar el zanjeo en la
pista de trabajo se estaqueará toda la línea indicando las progresivas kilométricas, el inicio y el
final de las curvas horizontales y verticales, de los cruces especiales (ríos, carreteras y vías
férreas), y de cualquier otro accidente topográfico que exija un tratamiento constructivo especial.
Si las instalaciones están ubicadas costa afuera, debe gestionarse ante la
Autoridad Marítima responsable la marcación de la futura traza en las cartas náuticas, utilizando
todos los medios necesarios para advertir a las embarcaciones de la existencia de cañerías de
refulado, barcos de tendido y almacenamiento, dragas, remolcadores, etc.
434.4 Manipuleo, transporte, desfile y almacenamiento
434.5 [ A ] Daños a elementos prefabricados y caños
[ A ] a) Las imperfecciones y daños que afecten el grado de eficiencia de un
tramo de caño de acero, colector, trampa scraper, etc. sin uso, deben ser reparados o eliminados. Si la
reparación se realiza por amolado, el espesor de la pared remanente debe ser por lo menos igual a
cualquiera de los siguientes puntos:
· El espesor mínimo requerido conforme con las tolerancias admitidas por las
especificación con la cual el caño fue fabricado; o
· El espesor de pared nominal requerido para la presión de diseño de la
cañería.
434.6 [ A ] Zanjeo.
[ A ] Antes de iniciar el zanjeo el constructor debe contar con toda la
documentación necesaria que lo autorice a ingresar a los inmuebles para iniciar posteriormente, a
través de los métodos de la mecánica de suelos, la determinación de las características de los
mismos y sus propiedades principales a lo largo de toda la traza (limites de Atterberg, resistividades,
consolidaciones, durezas, niveles de las napas freáticas, etc.).
Una vez reunida la información necesaria, seleccionará los métodos de zanjeo y
el ancho de la pista de trabajo, que deberá ser el menor posible.
Se obtendrá la profundidad necesaria de la zanja, de manera de asegurar la tapada
exigida, en forma progresiva, de manera tal de lograr el curvado vertical de la cañería naturalmente.
En ningún caso se forzara el tendido del conducto, respetando siempre los radios
de curvado mínimos permitidos por el presente Reglamento Técnico (RT):
La profundidad de la zanja debe ser adecuada para la ubicación de la cañería de
acuerdo a las características del terreno, y a las sobrecargas impuestas por los cruces de rutas y
caminos, ferrocarriles y demás circunstancias existentes, debiendo ser instaladas por debajo del nivel
normal de los cultivos.
Excepcionalmente y con autorización expresa de la Autoridad de Aplicación, la
cañería tendrá una tapada menor que la indicada en la Tabla [A] 401.6.2 (a), si se proporciona una
protección adicional para que soporte las cargas externas previstas.
La ubicación de estructuras subterráneas, que cruzan la traza, debe ser
determinada con anticipación a las actividades de zanjeo, previendo daños que pudieran ocasionarse.
Se debe proporcionar un espacio libre de 0,50 m entre la superficie exterior de la
cañería y cualquier otra estructura subterránea existente.
Los cruces de la cañería con otros conductos mantendrá el espacio libre
indicado, intercalándose entre ellos placas de material resistente y duradero que señale la existencia
de la línea de transporte y la proteja.
434.7 Curvas, ingletes y codos
434.7.1 Curvas confeccionadas a partir de caño
434.7.2 Curvas a Inglete (Tipo miter)
434.7.3 [ A ] Curvas y codos confeccionados en fábrica
[ A ] Los cambios de dirección se pueden hacer a través del curvado del caño o
bien por la instalación de curvas o codos fabricados en taller:
Curvas
El espesor de la pared del caño antes de ser curvado será determinado como en el
caso de caño recto. Las curvas deberán estar dentro de las limitaciones de deformación de este
Reglamento. A fin de modificar los efectos de la expansión y la contracción, algunas piezas de los
tendidos de cañerías pueden ser curvadas en frío, y esto puede ser tomado en cuenta en los cálculos
de reacción, siempre que se especifique y se use un método efectivo.
Codos
El espesor mínimo del metal de codos bridados o roscados, no será menor al
especificado en el American National Standard o el MSS Standard Practice, para las presiones y
temperaturas correspondientes.
Los codos de acero para soldar a tope deberán cumplir con ASME B16.9, ASME B16.28
o MSS SP-75 y deberán tener la serie de temperatura y presión basada en los mismos valores de tensión
que los usados al establecer las limitaciones de temperatura y presión para cañerías del mismo
material o equivalente.
Las curvas en caño de acero ejecutadas en obra, que no sean curvas corrugadas
hechas de acuerdo con el presente Reglamento, deberán cumplir con lo siguiente:
a. No deben restringir la eficiencia de la cañería.
b. Para caños mayores de 100mm de diámetro nominal, la diferencia entre el
diámetro máximo y el mínimo de la sección en una curva no podrá ser mayor del 2,5% del diámetro
nominal.
c. Toda curva debe tener un contorno liso y estar libre de ondulaciones,
agrietamientos, o cualquier otro defecto mecánico.
d. En los caños con costura longitudinal, ésta deberá encontrarse tan cerca
como sea posible del eje neutro de la curva, a menos que:
i. La curva esté confeccionada con un mandril interior de curvado.
ii. El caño tenga un diámetro exterior menor o igual a 305 mm, o tenga una
relación de diámetro a espesor menor que 70.
e. Toda soldadura circunferencial que esté ubicada donde la tensión producida
durante el curvado cause una deformación permanente en el caño, deberá ser ensayada por métodos no
destructivos, antes y después del proceso de curvado.
f. Los segmentos transversales de los codos forjados de acero para soldar, no
podrán ser usados para cambios de dirección en caños de diámetro mayor o igual a 100 mm, a menos que
la longitud del arco, medido sobre la curva interna, sea por lo menos de 50 mm (2").
g. Toda curva que no sea corrugada fabricada de acuerdo con el presente
Reglamento, deberá tener un perfil suave y estar libre de daños mecánicos.
h. El curvado en caliente de los caños trabajados en frío o con tratamiento
térmico, debe estar diseñado de acuerdo con este Reglamento.
434.8 Soldadura
434.8.1 [ A ] Generalidades
[ A ] La soldadura debe ser realizada por soldadores calificados según el Código
API 1104 de acuerdo con procedimientos escritos ex profeso, que hayan sido calificados de acuerdo con
este Reglamento, para realizar soldaduras buenas y dúctiles.
Cada procedimiento de soldadura será registrado en detalle, incluyendo los
resultados de los ensayos de calificación.
Este registro será archivado y mantenido en uso mientras continúe siendo
utilizado y formará parte del legajo técnico de la documentación "conforme a obra" del
sistema de cañerías de que se trate.
434.8.2 Procesos de soldadura y metal de aporte
434.8.3 [ A ] Calificación de soldadores y procedimientos de soldadura
[ A ] El carbono equivalente basado en el análisis del producto, no excederá
0,43 para grados X 70 y X 65; y 0,41 para grados X 60 y menores.
El cálculo del carbono equivalente será efectuado aplicando la siguiente
expresión:
C eq. = C + Mn/6 + (Cr + Mo + V)/5 + (Ni + Cu)/15
Para grados mayores debe ser consultada la especificación que corresponda.
434.8.4 Normas para soldaduras
434.8.5 [ M ] Requerimientos de inspección y criterios de aceptación
[ M ] (a) (3) Las inspecciones serán del 100% de las soldaduras de producción de
la línea hasta tanto se compruebe la inexistencia de rechazos, luego serán de un mínimo del 10% de
las completadas diariamente seleccionadas en forma aleatoria por el operador.
434.8.6 Tipos de soldadura, diseño de juntas y niples de transición
434.8.7 Remoción o reparación de defectos
434.8.8 Precalentamiento y temperatura entre pasadas
434.8.9 Alivio de tensión
434.9 Empalmes
434.10 [ A ] Instalación del caño en la zanja
[ A ] La cañería debe ser instalada de manera de adaptarse a la zanja,
reduciendo al mínimo las tensiones que puedan originarse en ella, y protegiendo el revestimiento de
posibles deterioros.
El relleno de la zanja debe proveer a la línea de apoyo firme, evitando daños de
cualquier clase, incluso aquellos originados en los propios equipos de construcción o en el relleno.
Cualquier caño ubicado costa afuera con una profundidad de 3,60 m bajo el agua,
pero no más de 200 m medidos desde el nivel de bajamar media, se instalará de modo tal que la parte
superior del caño esté por debajo del fondo natural, salvo que, por razones justificadas, deba estar
soportado por pilotes, sujetado por anclajes o con revestimiento pesado de hormigón armado, o protegido
por medios equivalentes.
1. Consideraciones generales de instalación
a. En los sistemas de cañerías que operan a tensiones del 20% o más de la TFME,
resulta importante minimizar las tensiones inducidas por la construcción. El caño debe acomodarse en
la zanja sin el uso de fuerzas exteriores que lo mantengan en su lugar hasta completar el relleno.
b. Inspecciones:
En tierra:
b.1.Se debe inspeccionar el estado del fondo de la zanja, antes de bajar la
cañería.
b.2.Se debe inspeccionar la superficie del revestimiento del caño a medida que se
baje a la zanja. Las rayaduras y otros defectos en el revestimiento pueden indicar que la cañería ha
sido dañada después de haber sido aplicado.
b.3.Se inspeccionará la acomodación del caño antes de proceder a rellenar.
Costa afuera:
b.4.La superficie del revestimiento anticorrosivo será inspeccionada antes de
aplica el lastrado.
b.5. El lastrado debe ser inspeccionado antes de soldar cada caño.
c. Protección de cada unión de cañería:
En tierra:
c.1.Como prevención, se recomienda que los tramos de 1000 a 1500 m de cañería
soldada sean sometidos a una prueba de fuga a 1/10 de la MAPO, previo al revestimiento de sus juntas y a
la bajada a la zanja.
c.2.Antes del tendido de los tramos construidos en el fondo de la zanja, debe
limpiarse internamente la cañería, manteniendo siempre con tapas las bocas de los extremos libres.
Costa afuera:
c.3.En la barcaza del tendido, cada unión soldada será protegida con el
revestimiento correspondiente, y se colará el hormigón de lastre dentro de un molde o encofrado
"perdido", a menos que el procedimiento constructivo contemple un tiempo de curado suficiente.
434.11 [ A ] Relleno
[ A ] En tierra firme:
El relleno deberá proporcionar un apoyo firme y continuo a la cañería,
depositando en principio una "cama" de suelo seleccionado firme de 20 cm de espesor.
En un río y costa afuera, el relleno de la cañería tendida se completará
totalmente, restituyéndose el lecho a las condiciones originales.
El relleno de la zanja costa afuera se logrará por el método y con el material
más adecuado a las circunstancias existentes, hasta lograr el nivel original. Sólo se permite que la
deposición natural se complete hasta el 50% de la altura del relleno, si se presentaran estudios
confiables de sedimentación marina que aseguren la restitución de la tapada original en un tiempo
adecuado, nunca más allá de los seis meses.
En este último caso, si existe la posibilidad de garrado de anclas, es
obligación del operador antes de la puesta en servicio del sistema de cañerías, correr un scraper
calibrador en el tramo afectado.
434.12 [ A ] Restauración de la pista y limpieza
[ A ] El constructor de la línea finalizará el completamiento electromecánico,
antes del inicio de las primeras maniobras de operación, con la limpieza y recolección de todos los
elementos extraños indeseables incluidas las piedras provenientes de voladuras y procederá a la
restauración de la pista a las condiciones ambientales iniciales, excepto en aquellos aspectos en que
la mecánica de suelos indique alguna modificación para preservar la integridad de la cañería.
La sobremonta de suelo sobre la tapada no tendrá una altura superior a 30/40 cm y
nunca se convertirá en un divisor de aguas superficiales.
434.13 [ A ] Cruces especiales
[ A ] Las soldaduras circunferenciales serán radiografiadas en el 100% de los
casos.
434.13.1 Cruces de agua
434.13.2 [ A ] Estructuras elevadas
[ A ] Las memorias de cálculo, los planos de detalle y demás especificaciones
formarán parte del legajo técnico de obra, integrando la documentación de obra que el operador debe
conservar durante toda la vida útil del sistema de cañerías.
434.13.3 [ A ] Instalación sobre puentes
[ A ] Son consideraciones básicas del diseño la utilización de bridas aislantes
en las acometidas a la estructura existente, así como la colocación de válvulas de bloqueo confiables
en el ingreso y en la salida.
434.13.4 [ A ] Cruces de carreteras y vías férreas
[ A ] Caño Camisa
1. Se permite el relleno entre el caño principal y la camisa con materiales no
conductores e incombustibles apropiados.
2. La consideración principal en este tipo de cruces es la seguridad pública y
la prevención de daños a la cañería de transporte. La cañería del cruce, en toda zona ferroviaria
y de camino debe mantenerse a la profundidad mínima constante, y será de al menos 1,20 m por debajo de
las soleras de las cunetas.
3. El profesional responsable debe evaluar los componentes de tensión cíclicos,
para controlar las fallas por fatiga.
4. Si se sellan los extremos del caño camisa sin venteos, la camisa debe
diseñarse de modo de mantener dicha presión a un nivel de tensión de no más del 72% de la TFME.
5. El caño camisa debe tener protección catódica.
[ A ] Perforaciones dirigidas
En caso de realizarse perforaciones dirigidas se deberá reunir información
preliminar representativa con el objeto de ajustar las variables fundamentales del proyecto.
Los parámetros a considerar para la realización de una perforación dirigida
son:
1. Caracterización del lugar, que debe incluir:
· Factores Geológicos;
· Aspectos geotécnicos;
· Detalles topográficos e hidrográficos; y
· Exploración del lugar.
2. Consideraciones generales de diseño, que debe incluir:
· Definición del obstáculo a sortear;
· Diseño y definición del perfil de la perforación;
· Especificación de la cañería; y
· Definición del revestimiento externo de la cañería.
3. Análisis de tensiones en la cañería, que debe incluir:
§ Tensiones y cargas propias de la instalación; y
§ Tensiones y cargas propias de la operación.
4. Estudio de impacto ambiental, de acuerdo a lo establecido en la Disposición de
la Subsecretaría de Combustibles Nº 56 del 4 de abril de 1997 o la normativa que la reemplace.
5. Se deberán realizar ensayos de aislamiento eléctrico, conforme a los
lineamientos de la norma NACE-RP-01-69 (última edición).
434.14 Construcción sobre tierra firme y aguas costeras
434.15 Válvulas de bloqueo y aislamiento
434.15.1 Generalidades
434.15.2 Válvulas de la línea principal
434.15.3 [ A ] Válvulas en la estación de bombeo, Playas de tanques y Terminales
[ A ] En todos los casos las válvulas de entrada y salida de las estaciones de
bombeo y de las playas de tanques y terminales deben estar ubicadas a la distancia de seguridad indicada
en la Tabla [A] 434.3.1, de manera tal que un accidente con fuego no pueda afectar su funcionamiento.
Dichas válvulas estarán instaladas en cámaras subterráneas y el operador determinará la necesidad
de operarlas a distancia.
434.16 Conexiones a líneas principales
434.17 [ A ] Trampas Scrapers
[ A ] La trampa scraper y sus componentes deben montarse de acuerdo con lo
especificado en el presente Reglamento y la presión de prueba aplicada tendrá los mismos límites que
los de la cañería troncal.
Estará equipada con los dispositivos de seguridad capaces de aliviar de manera
segura la presión interior antes de introducir o extraer los scrapers.
El operador debe disponer de los instrumentos y dispositivos adecuados para
conocer si la presión ha sido liberada, y si no lo ha sido, un enclavamiento debe impedir la apertura
de la tapa.
La trampa debe poseer señalizadores que indiquen el ingreso o la salida de
esferas y scrapers.
434.18 Marcación de la línea principal
434.19 Control de la corrosión
434.20 Construcción de estaciones de bombeo, playa de tanques y terminales
434.20.1 Generalidades
434.20.2 Ubicación
434.20.3 Instalación de edificios
434.20.4 Equipo de bombeo y generador principal
434.20.5 [ A ] Cañería de estación de bombeo, playa de tanques y terminales
[ A ] Los conductores de energía y fuerza motriz que alimentan motores, equipos,
tableros, edificios, columnas de alumbrado, etc., estarán adecuadamente distanciados de aquellos
circuitos de control e instrumentación, de manera de evitar la existencia de ruido magnético.
Cuando se instalen en tierra se dispondrán en trincheras o cañeros prolijamente
construidos e instalados, dentro de los edificios y fuera de ellos, y cuando corresponda se dispondrán
dentro de conductos conforme lo dispone la NFPA 70.
434.20.6 Equipo de control y protección
434.20.7 [ A ] Protección contra el fuego
[ A ] Debe realizarse en un todo de acuerdo con la Ley Nº 13.660 y su Decreto
Reglamentario Nº 10877/60 y la norma para el Proyecto, Construcción y Operación de Plantas de
Almacenamiento de gases licuados de Petróleo NAG-112.
Pueden utilizarse como norma de consulta la NFPA 30 y en ese caso aplicará
siempre la más exigente.
Si el sistema instalado requiere los servicios de bombas contra incendio, la
energía de alimentación de las mismos será independiente de la alimentación de energía de la
instalación principal, de manera que en una emergencia la parada y/o bloqueo de la misma no las afecte.
434.21 Tanques para almacenamiento y trabajo
434.21.1 Generalidades
434.21.2 [ A ] Ubicación
[ A ] Cuando corresponda deben respetarse las distancias en las instalaciones
fijadas por la Ley Nº 13.660 y su Decreto Reglamentario Nº 10.877/60, y la Norma para el Proyecto,
Construcción y Operación de Plantas de Almacenamiento de Gases Licuados de Petróleo, NAG-112. En caso
de diferencias de criterio entre las normas mencionadas prevalecerá el criterio más exigente.
434.21.3 Tanques y almacenamiento tipo caño
434.21.4 [ A ] Fundación
[ A ] Las fundaciones construidas de conformidad con especificaciones y planos
detallados, tendrán en cuenta las condiciones locales del suelo, el tipo de tanque, el uso y la
ubicación geográfica.
Tendrá especialmente en cuenta si están ubicados en zonas sísmicas, para lo
cual el operador debe consultar y aplicar las normas y especificaciones del Instituto de Prevención
Sísmica (INPRES).
434.21.5 [ A ] Diques y paredes contra fuego
[ A ] En la estación de bombeo perteneciente a la cañería troncal, en playas de
tanques y en otras instalaciones, la protección contra daños por incendios provenientes de
instalaciones vecinas, como también la salvaguarda del público en general, puede indicar la necesidad
de muros de contención y/o pantallas contra fuego alrededor de los tanques o entre tanques y la
estación de bombeo y/u otras instalaciones.
Los muros de contención y las pantallas contra fuego, donde sea necesario, serán
construidas de acuerdo a los requerimientos de la Ley Nº 13660 y su Decreto reglamentario 10.877 del 9
de septiembre de 1960, y las normas NFPA 30 y NAG 112.
En el caso de especificaciones distintas, siempre se aplicará la más estricta.
434.22 Instalación eléctrica
434.22.1 Generalidades
434.22.2 Cuidado y manipuleo de materiales
434.22.3 Instalaciones
434.23 Medición de líquido
434.24 Separadores de Líquidos y Filtros
435 MONTAJE DE COMPONENTES DE CAÑERÍA
435.1 Generalidades
435.2 Uniones con espárragos
435.3 Cañerías para las unidades de bombeo
435.4 Colectores
435.5 Cañería auxiliar para petróleo
CAPITULO VI: INSPECCION Y PRUEBAS
436 INSPECCION
436.1 Generalidades
436.2 Inspectores
436.5 Tipo y alcance de los exámenes requeridos
436.5.1 Visual
436.5.2 Tipos de exámenes complementarios
436.6 Reparación de defectos
437 PRUEBAS
437.1 Generalidades
437.1.3 Pruebas de los ítems fabricados
437.1.4 Pruebas después de una nueva construcción
437.4 Prueba de Presión
437.4.1 [ A ] y [ R ] Prueba Hidráulica
[ R ] (a) Para los fluidos Categoría A en todas las clases de trazado, el sistema
de cañería deberá ser sometido a una prueba hidráulica con un valor de presión equivalente a no
menos de 1,25 veces la presión interna de diseño (apartado 401.2.2) durante un lapso no menor de 4
horas continuas.
Para fluidos Categoría B, el sistema de cañería será sometido a una prueba
hidráulica con un valor equivalente a no menos de multiplicar el factor indicado en la tabla siguiente
por la presión interna de diseño (sección 401.2.2), durante un lapso no menor de 4 horas continuas.
Ver Tabla [A] 437.4.1 (a).
TABLA [A] 437.4.1(a) - Factor de Prueba Hidráulica
|
Fluidos categoría B y Clase de Trazado |
Factor de Prueba Hidráulica |
|
Clase 1 |
1,25 |
|
Clase 1- División 1 |
1,25 |
|
Clase 2 |
1,25 |
|
Clase 3 |
1,5 |
|
Clase 4 |
1,5 |
Nota 1 - Para tramos instalados costa afuera, no ubicados sobre plataformas de
producción, el factor es 1,25.
Nota 2 - Para tramos ubicados sobre plataformas costa afuera o en aguas
interiores, incluyendo la acometida costera, el factor es 1,5.
Para la acometida el factor será 1,5 desde la línea de las más altas mareas
hasta una profundidad de 9 metros, tomados con referencia al nivel medio del mar.
Cuando las cañerías sean probadas a presiones que desarrollen una tensión
circunferencial, basada en el espesor nominal de la pared, que excedan al 90% de la tensión de fluencia
mínima especificada del caño, se deberá considerar los requerimientos descriptos en el procedimiento
de la Sección N 5.0 del apéndice N del Código ASME B31.8.
[ R ] (c) La prueba hidráulica, debe ser realizada con agua de naturaleza tal que
no sea perjudicial para la cañería, por lo cual se elimina la posibilidad de utilizar agua de
producción o salada. En caso que las condiciones operativas no permitan el uso de agua, se solicitará
a la Autoridad de Aplicación la utilización de otro tipo de fluido junto con los elementos que
justifiquen tal solicitud.
[ A ] (g) El operador confeccionará un protocolo de la prueba con los detalles y
datos correspondientes incluyendo los gráficos y registros, conteniendo como mínimo la siguiente
información:
1. Datos de calibración de los instrumentos utilizados.
2. El nombre del operador, el nombre del empleado del operador o contratista
responsable de la realización de la prueba, el nombre de la compañía contratada si fuera el caso.
3. La fecha de la prueba y tiempo empleado.
4. Fluido de prueba utilizado y su composición.
5. Las cartas de registro de presiones y otros registros de lectura de presión y
temperatura.
6. Variaciones de elevaciones que sean significativas (más de 30 m).
7. Pérdidas y fallas registradas junto con su ubicación.
8. Temperatura del medio de prueba y de la cañería durante la prueba.
9. Al menos los registros y protocolos de la última prueba efectuada al sistema
de cañerías debe permanecer archivada mientras permanezca en servicio.
437.4.3 Prueba de hermeticidad
437.6 Ensayos de certificación
437.6.1 Examen Visual
437.6.2 Propiedades de flexión
437.6.3 Determinación del espesor de pared
437.6.4 Determinación del factor de junta de soldadura
437.6.5 Soldabilidad
437.6.6 Determinación de la tensión de fluencia
437.6.7 Tensión de fluencia mínima
437.7 Registro
437.7.1 Curvas confeccionadas a partir de caño
[A] (e). En un caño con soldadura longitudinal, la costura debe estar tan cerca
como sea posible del eje neutro de la curva, a menos que:
i. La curva fuera confeccionada con un mandril interior para doblado; o
ii. El caño tenga un diámetro nominal igual a 324 mm.(12 3/4 in) o menor, o que
tenga una relación entre el diámetro nominal respecto al espesor de pared del caño menor que 70.
CAPITULO VII: PROCEDIMIENTOS DE OPERACION Y MANTENIMIENTO
450 PROCEDIMIENTOS DE OPERACION Y MANTENIMIENTO QUE AFECTAN LA SEGURIDAD DE LOS
SISTEMAS DE TUBERIAS DE TRANSPORTE
450.1 Generalidades
450.2 [ A ] Planes y Procedimientos de Operación y Mantenimiento
[ A ] a) Los procedimientos de mantenimiento del sistema de protección
anticorrosiva estarán incluidos en el Manual de Mantenimiento del operador (MM), mientras que las
actividades correspondientes a la inspección interna mediante herramientas inteligentes estarán
incluidas en el Plan de Gerenciamiento de Integridad (PGI) del Capítulo X del presente Reglamento.
[ A ] b) Las medidas preventivas y mitigativas adicionales que el operador decida
implementar deberán estar alineadas con lo definido en este Capítulo y con las recomendaciones del
Plan de Gerenciamiento de Integridad (PGI).
[ A ] c) Los procedimientos relacionados con el análisis de las fallas no deben
constar en el Manual de Mantenimiento (MM), sino que estarán incluidos entre los procedimientos del
Plan de Gerenciamiento de Integridad (PGI)
[ A ] d) Las áreas que presentan mayor riesgo al público y al ambiente (áreas
sensibles) están determinadas en el Plan de Gerenciamiento de Integridad (PGI) mientras que los
procedimientos específicos de cómo llevar a cabo las actividades y los registros correspondientes
estarán contenidos en el manual de Mantenimiento (MM).
451 OPERACION Y MANTENIMIENTO DE CAÑERIAS
451.1 [ A ] Máxima Presión de Operación Admisible (MAPO)
[ A ] a) Excepto para ondas de presión u otras variaciones de la presión normal,
no se podrá operar un caño a una presión que exceda cualquiera de las siguientes:
1. La presión de diseño del caño será determinada de acuerdo a la sección
402.3, si alguno de los parámetros de la fórmula de diseño fueran desconocidos se podrá utilizar una
de las siguientes presiones como presión de diseño:
i. La presión que resulta de afectar con el factor K (Ver Tabla [A] 451.1(1)) la
presión de prueba que produce fluencia, siguiendo el procedimiento de la sección N 5.0 del apéndice N
del Código ASME B31.8. Se deberán considerar los factores determinados en la sección 402.3; o
ii. Para caño de diámetro igual o menor a 324 mm (12 ¾) que no fue probado bajo
esta sección será 1379 kPa (200 p.s.i.)
TABLA [A] 451.1( 1 ) - Factores K para la determinación de la MAPO
|
Tipo de Fluido y Clase |
Factor |
|
Fluido categoría "A" (para todas las clases de trazado) |
1,25 |
|
Fluidos categoría "B" |
|
|
Clase 1 |
1,25 |
|
Clase 2 |
1,25 |
|
Clase 3 |
1,5 |
|
Clase 4 |
1,5 |
NOTA 1: Para tramos instalados costa afuera, no ubicados sobre plataformas, el
factor es 1,25
NOTA 2: Para tramos ubicados sobre plataformas costa afuera o en aguas interiores,
incluyendo la acometida, el factor es 1,5.
2. La presión de diseño del componente más débil del sistema.
3. La presión que resulta de afectar con el factor K la presión de prueba de
cualquier porción de la cañería que haya sido probada siguiendo los lineamientos de la sección 437.
4. La presión que resulta de afectar con el factor K la presión de prueba en
fábrica o prueba prototipo para cualquier componente individual exceptuado de prueba hidráulica según
lo determinado en la sección 437.1.4.
5. Para caños que no hallan s.ido probados bajo la sección 437, corresponde la
máxima presión de operación al que el mismo ha sido sometido en los últimos 5 años durante un
período mayor a 4 horas contínuas con registros fehacientes de tal situación.
b) Ningún Operador permitirá variaciones de la presión de operación normal que
excedan el 110% de la presión establecida en el punto a) de esta sección. Para ello deberá disponer
de los equipos de protección y control que garanticen dichos límites.
451.2 Comunicaciones
451.3 Marcadores y carteles de la línea
451.4 Mantenimiento de Picada
451.5 Patrullaje
451.6 Reparación de Caños
451.6.c [ A ] Dispositivos de Seguridad Contra Sobre Presión y Sobrellenado
[ A ] A fin de determinar el buen funcionamiento, la correcta condición mecánica
y la adecuada capacidad y disponibilidad del servicio, el operador deberá inspeccionar y probar los
dispositivos limitadores de presión, válvulas de alivio, reguladores de presión y otros elementos y
equipos de control de presión, con la siguiente frecuencia:
· Para fluidos Categoría A: al menos una vez al año y que el intervalo no
supere los 15 meses.
· Para fluidos Categoría B: al menos 2 veces al año y que el intervalo no
supere los 7 meses y medio.
451.6.d [ A ] Programa de Prevención de daños
El operador deberá implementar un Plan de Prevención de Daños siguiendo los
lineamientos del Apéndice N del presente Reglamento.
451.6.1 Generalidades
451.6.2 [ A ] Remoción de Defectos
[ A ] A fin de determinar el tipo de reparación necesaria, la evaluación de los
defectos se llevará a cabo de acuerdo a lo establecido en el Capítulo X, el cual completa lo indicado
en este punto.
451.6.3 Requerimientos de prueba de reparaciones para cañerías que operan a un
nivel de tensión superior al 20% de la Tensión Mínima de Fluencia Especificada
451.7 [ A ] Reducción de la Presión de Operación en Cañerías
[ A ] c) El operador podrá utilizar los procedimientos de cálculo de presión de
falla incorporados en el capítulo X del presente Reglamento Técnico (RT) a los fines de calcular la
reducción de presión necesaria ante el conocimiento de defectos en la cañería.
d) El operador deberá mantener procedimientos para reducir la presión de
operación en los casos en que se realizan tareas sobre la cañería tales como:
· Nuevas derivaciones mediante hot tap.
· Reparaciones de defectos (volumétricos, planos o geométricos), considerando
la severidad de los mismos.
· Investigación de defectos (volumétricos, planos o geométricos) considerando
la severidad
de los mismos.
· Renovación del revestimiento.
· Instalación o remoción de anclajes sobre la cañería.
· Recomposición de tapada sobre cañería o trabajos de movimientos de suelo.
· Excavaciones.
· Reparación de fugas o pérdidas.
· Contacto con la cañería por terceros.
· Vandalismo.
· Desplazamiento del terreno o situaciones donde la cañería queda expuesta.
451.8 [ R ] Mantenimiento de Válvulas
[ R ] a) El operador deberá mantener las válvulas en condiciones de ser
correctamente operables en todo momento.
b) Todo operador debe inspeccionar las válvulas de línea para determinar su
correcto funcionamiento, al menos dos veces al año y que el intervalo no supere los 7 meses y medio.
c) Todo Operador debe proveer los medios necesarios para garantizar la protección
de las válvulas contra la acción de vandalismo y evitar la operación no autorizada.
451.9 Cruces de vías o caminos sobre cañerías existentes
451.10 Acometidas a plataformas en aguas interiores
452 OPERACION Y MANTENIMIENTO DE ESTACIONES DE BOMBEO, TERMINALES Y PLAYAS DE
TANQUES
452.1 Generalidades
452.2 Equipamiento de Protección y Control
452.3 Recipientes de Almacenamiento
452.4 Almacenamiento de Materiales Combustibles
452.5 Cercos Perimetrales
452.6 Señales
452.7 Prevención de Ignición Accidental
453 CONTROL DE LA CORROSION
454 PLAN DE EMERGENCIA
455 REGISTROS
456 CALIFICACION DE UNA CAÑERIA PARA OPERAR A UNA PRESION MAYOR
457 [ A ] DESAFECTACION Y ABANDONO DE INSTALACIONES
[ A ] Las cañerías a ser desafectadas o abandonadas deberán ser tratadas
siguiendo los lineamientos del apéndice P.
477 [ A ] Movimiento de Cañería
Ningún operador podrá mover un caño, a menos que la presión de operación sea
reducida a un valor de seguridad respecto de la presión operativa y confirmada mediante cálculo.
CAPITULO VIII: CONTROL DE LA CORROSION
460 GENERAL
461 CONTROL DE LA CORROSION EXTERNA PARA CAÑERIAS ENTERRADAS O SUMERGIDAS
461.1 Instalaciones Nuevas
461.1.1 [ R ] General
[ R ] (a) El control de la corrosión externa deberá ser aplicado a la totalidad
de las cañerías nuevas (enterradas o sumergidas) de acuerdo con la Práctica Recomendada NACE RP-01-69
ultima revisión.
461.1.2 [ A ] Revestimiento Protector
[ A ] (a) (6) Los revestimientos a emplear deberán ser resistentes a los
hidrocarburos y al despegue catódico.
461.1.3 Sistema De Protección Catódica
461.1.4 Aislación Eléctrica
461.1.5 [ R ] Puntos De Medición
[ R ] (a) Para instalaciones en tierra se colocarán puntos de medición de
potenciales a intervalos de 1 Km (+/- 10%), pudiéndoselos desplazar sólo en aquellos casos que resulte
de difícil cumplimiento.
En el caso de líneas sumergidas, en tramos con una longitud mayor a 1,5 Km se
utilizarán relevamientos de potenciales continuos (empleando metodología reconocida
internacionalmente) entre los puntos extremos de la línea a fin de controlar y garantizar los niveles
de protección.
461.1.6 Interferencia Eléctrica
461.2 Sistemas de Cañerías Existentes
461.3 [ A ] Monitoreo
[ A ] (b) (1) Se deberán llevar a cabo relevamientos continuos de potenciales
(CIPS) estructura medio OFF (sin corriente aplicada) y ON (con corriente aplicada), en los siguientes
casos:
· Cuando no se pueda garantizar los potenciales entre los puntos kilométricos de
monitoreo.
· En zonas protegidas con sistemas galvánicos interconectados a la cañería a
través de cajas de conexión.
· Para el caso de ánodos galvánicos conectados directamente a la cañería, el
operador deberá instalar cajas de interconexión que permitan desvincularlos, o presentar una
tecnología alternativa.
· En aquellas zonas donde se registren fallas por corrosión no concordantes con
los datos históricos de los niveles de protección catódica en ellas.
· En todos aquellos casos que se detecten problemas de interferencia de cualquier
tipo.
La frecuencia de los relevamientos será responsabilidad del operador quien
deberá garantizar el control anticorrosivo. En ningún caso el lapso entre monitoreos será mayor de 15
meses.
462 CONTROL DE LA CORROSION INTERNA
462.1 Instalaciones Nuevas
462.2 Cañerías Existentes
462.3 Monitoreo
463 CONTROL DE LA CORROSION EXTERNA PARA CAÑERIAS EXPUESTAS A LA ATMOSFERA
463.1 Instalaciones Nuevas
463.2 Cañerías Existentes
463.3 Monitoreo
464 MEDIDAS CORRECTIVAS
465 REGISTROS
CAPITULO IX: SISTEMAS DE CAÑERIAS COSTA AFUERA PARA HIDROCARBUROS LIQUIDOS
A 400 CONSIDERACIONES GENERALES
A 400.1 [ R ] Alcance
[ R ] Ver figura 400.1
A 400.2 [ A ] y [ R ] Definiciones
[ A ] Bucle ( arruga ): Estado de deformación plástica al que llegó la
cañería para provocar una deformación permanente en la pared del caño o una deformación causada por
cargas de flexión, axiales, impacto y/o torsionales, actuando solas o en combinación con la presión
hidrostática.
[ R ] Costa afuera: Territorio que permanece bajo el agua, lindante con la tierra
firme de la cual lo separa el límite denominado costa seca. Incluye la plataforma continental.
[ A ] Costa seca: Límite convencional determinado por el alcance de las aguas
sobre tierra firme por la acción de las bajas mareas mínimas medias.
A 401 CONDICIONES DE DISEÑO
A 401.1 Generalidades
A 401.1.1 Condiciones de diseño costa afuera
A 401.9 Consideraciones del diseño de instalación
A 401.9.1 Cargas para el diseño de instalación
A 401.9.2 Cargas de instalación
A 401.9.3 Cargas ambientales durante la instalación
A 401.9.4 Suelos del lecho
A 401.10 Consideraciones de diseño operacionales
A 401.10.1 Cargas para el diseño operacional
A 401.10.2 Cargas operacionales
A 401.10.3 Cargas ambientales durante la operación
A 401.10.4 Suelos del lecho
A 401.11 Consideraciones de diseño para la prueba hidrostática
A 401.11.1 Cargas para el diseño de la prueba hidrostática
A 401.11.2 Cargas de la prueba hidrostática
A 401.11.3 Cargas ambientales durante la prueba hidrostática
A 401.11.4 [ A ] Suelos del lecho
[ A ] Cuando las características morfológicas del suelo, sus cualidades
intrínsecas o la acción del medio inciden de una manera inapropiada sobre las cañerías y tuberías
flexibles, es necesario estabilizarlas.
Los métodos elegidos por el operador responsable del diseño, construcción y
operación deben ser los que mejor se adapten a las circunstancias particulares del problema, pero para
su determinación es necesario conocer las características del suelo, para lo cual utilizará las
técnicas que la mecánica de suelos le ofrece.
La tabla A 401.11.4 que se adjunta a la sección, brinda una guía práctica que
puede resultar útil (ver ASTM-D-1586).
Tabla A 401.11.4 Datos para la clasificación del suelo.

Notas:
- caliche: capas de suelo cuyos granos están cementados por carbonatos calcáreos
o nitratos de sílice.
- marga: arcillas marinas calcáreas compactas de color verdoso.
- gneiss: pizarra de feldespato, cuarzo, y mica.
- loess: depósitos eólicos de suelo muy fino, uniforme, con poca cohesión.
A 401.12 Consideraciones para la selección de la ruta
A 402 CRITERIOS DE DISEÑO
A 402.3 Tensiones admisibles y otras tensiones límites
A 402.3.4 Criterio de resistencia durante la instalación y la prueba
A 402.3.5 Criterio de resistencia durante las operaciones
A 402.3.6 Diseño por expansión y flexibilidad
A 402.3.7 Diseño de abrazaderas y soportes
A 402.3.8 Diseño de conectores y bridas
A 402.3.9 Diseño de protectores estructurales de la acometida de la cañería
A 402.3.10 Diseño y protección de montajes especiales
A 402.3.11 Diseño de caño flexible
A 402.3.12 [ A ] y [ R ] Diseño de cruces de cañerías
[ R ] Los cruces de cañerías submarinas serán diseñados para proveer 50
centímetros de separación entre las dos líneas
[ A ] Cuando las cañerías que cruzan están gobernadas por diferentes códigos,
los límites de las tensiones admisibles para cada una estarán de acuerdo con las previsiones del
código que es de aplicación
A 402.4 Tolerancias
A 402.4.3 Factores para junta soldada
A 404 PRESION DE DISEÑO DE COMPONENTES
A 404.1 Caño recto
A 404.1.1 Generalidades
A 404.3 Intersecciones
A 404.3.1 Conexiones en derivación
A 405 CAÑERIA
A 405.2 Cañería metálica
A 405.2.1 Caño de acero
A 405.3 Caño flexible
A 406 ACCESORIOS, CODOS, CURVAS E INTERSECCIONES
A 406.2 Curvas, ingletes y codos
A 406.2.2 Curvas a inglete
A 406.4 Reducciones
A 406.4.2 Tapones de superficie rugosa
A 406.6 Cierres
A 406.6.4 Cierres fabricados
A 407 VALVULAS
A 407.1 Generalidades
A 408 BRIDAS, CARAS, JUNTAS Y ESPARRAGOS
A 408.1 Bridas
A 408.1.1 Generalidades
A 408.3 Caras de bridas
A 408.3.1 Generalidades
A 409 COMPONENTES Y EQUIPOS USADOS PARA CAÑERIAS
A 410 OTRAS CONSIDERACIONES DE DISEÑO
A 410.1 Scrapers y herramientas internas de inspección
A 410.2 Componentes especiales
A 414 UNIONES ROSCADAS
A 414.1 Generalidades
A 419 EXPANSION Y FLEXIBILIDAD
A 421 DISEÑO DE ELEMENTOS SOPORTES DE CAÑERIA
A 423 MATERIALES - REQUERIMIENTOS GENERALES
A 423.1 Materiales aceptables y especificaciones
A 423.2 [ A ] Limitaciones de los materiales
[ A ] ( i ) Temperaturas tan bajas que impactan en las propiedades de los
materiales.
A 434 CONSTRUCCION
A 434.2 Inspección
A 434.3 Derecho de paso
A 434.3.3 Reconocimiento y estaqueado o marcado
A 434.4 Manipuleo, transporte, almacenamiento y desfile
A 434.6 Zanjeo
A 434.7 Curvas, ingletes y codos
A 434.7.1 Curvas hechas a partir de caño
A 434.8 Soldadura
A 434.8.3 Calificación de soldaduras
A 434.8.5 Calidad de soldadura
A 434.8.9 Alivio de tensión
A 434.11 Relleno
A 434.13 Cruces especiales
A 434.13.1 Cruces de agua
A 434.14 Construcción de cañería costa afuera
A 434.14.1 Profundidad y alineación del caño
A 434.14.2 Procedimientos de instalación y selección de equipos
A 434.14.3Movimientos de las cañerías existentes
A 434.15 Válvulas para bloqueo y aislamiento
A 434.15.1 Generalidades
A 434.18 [ A ] Señalización de la línea
[ A ] La traza georreferenciada estará señalada en las cartas náuticas,
advirtiendo sobre la prohibición de fondeo en un entorno de un kilómetro a ambos lados de la línea.
De la misma manera está prohibida la pesca de fondo en la misma área
A 436 INSPECCION
A 436.2 Calificación de inspectores
A 436.5 Tipo y contenido de los exámenes requeridos
A 436.5.1 Visual
A 437 PRUEBAS
A 437.1 Generalidades
A 437.1.4 Prueba después de una nueva construcción
A 437.4 Presión de prueba
A 437.4.3 Prueba de pérdidas
A 437.6 Calificación de las pruebas
A 437.7 Registros
A 450 PROCEDIMIENTOS DE OPERACION Y MANTENIMIENTO QUE AFECTAN LA SEGURIDAD DE LOS
SISTEMAS DE TRANSPORTE DE LIQUIDOS
A 450.2 Planes y procedimientos de operación y mantenimiento
A 451 OPERACION Y MANTENIMIENTO DE LA CAÑERIA
A 451.3 Marcadores - Mojones
A 451.4 Mantenimiento del derecho de paso
A 451.5 Patrullaje
A 451.6 Reparación de cañerías
A 451.6.1 Generalidades
A 451.6.2 Disposiciones sobre defectos
A 451.6.4 Reparación del caño flexible
A 451.7 Calificación de una cañería a una presión de operación menor
A 451.8 Mantenimiento de válvulas
A 451.9 Cruces de cañerías existentes con ferrocarriles y carreteras
A 451.10 Acometidas a Plataformas en aguas interiores
A 451.11 Inspección
A 452 OPERACION Y MANTENIMIENTO DE PLATAFORMA, ESTACION DE BOMBEO, TERMINAL Y
PLAYA DE TANQUES COSTA AFUERA
A 452.5 Cercado
A 452.7 Prevención por ignición accidental
A 452.7.1 [ A ] Protección y resistencia al fuego de las estructuras
Los materiales estructurales estándares como los aceros y hormigones armados,
pierden mucho de su resistencia al estar sometidos a elevadas temperaturas y por lo tanto fallan durante
su exposición al fuego.
Los soportes estructurales de recipientes que contienen líquidos inflamables
deberán tener una resistencia al fuego de no menos de 2 horas. Pero si el recipiente mismo ha sido
diseñado para resistir el fuego, sus soportes lo harán por 4 horas.
De la misma manera se tratarán los equipos críticos, que a criterio del operador
tienen una carga potencial de fuego importante.
El código BGC/PS/SFP1 y la norma BS 476 pueden servir como elementos de consulta.
A 454 PLAN DE EMERGENCIA
A 460 Generalidades
A 461 CONTROL DE LA CORROSION EXTERNA PARA CAÑERIAS SUMERGIDAS COSTA AFUERA
A 461.1 Instalaciones nuevas
A 461.1.1 Generalidades
A 461.1.2 Revestimiento protector
A 461.1.3 Sistema de protección catódica
A 461.1.4 Aislación eléctrica
A 461.1.5 Cargas de pruebas
A 461.1.6 Interferencias eléctricas
A 461.3 Monitoreo
A 463 CONTROL DE LA CORROSION EXTERNA PARA SISTEMAS DE CAÑERIA COSTA AFUERA
EXPUESTA A CONDICIONES ATMOSFERICAS
A 463.1 Instalaciones nuevas
CAPITULO X [ A ]: PLAN DE GERENCIAMIENTO DE INTEGRIDAD
PARTE 1: INTRODUCCION Y OBJETIVOS
501 INTRODUCCION
501.1 Generalidades
Esta sección describe un proceso para gerenciar la integridad de un sistema de
transporte de hidrocarburos líquidos. Dicho proceso se describe en el gráfico "Elementos del Plan
de Gerenciamiento de Integridad".
Estos elementos en conjunto proveen la base para un plan de gerenciamiento de
integridad comprensivo, sistemático e integrado.
Las definiciones de la terminología utilizada en el presente Capítulo se
encuentran en la sección 504.
501.2 Propósitos y Objetivos
El objetivo del presente Capítulo de este Reglamento es que los operadores de
sistemas de transporte de hidrocarburos líquidos por cañerías, implementen un Plan de Gerenciamiento
de Integridad (PGI), que a través de la sistematización y análisis de la información, permita
adecuar las prácticas de Operación y Mantenimiento, evitando la ocurrencia de derrames o fugas que
puedan dañar a los empleados, al público en general, al ambiente y a otras instalaciones.
Atento a ello, se requiere que dichos operadores desarrollen planes de integridad
que contengan las siguientes acciones básicas:
· Evaluación de los riesgos derivados de las amenazas existentes en los
distintos tramos del sistema de cañerías.
· Evaluación de la integridad de las cañerías, después de haber implementado
el Plan de Relevamiento Base (PRB), al menos cada 5 años, mediante herramientas de Inspección Interna
(II) o Prueba Hidráulica (PH).
· Reparación de los defectos encontrados con tiempos de respuesta prescriptos
según su severidad.
· Implementación de Acciones Preventivas y Mitigativas Adicionales (APyMA) para
Areas Sensibles (AS).
· Informar a la Autoridad de Aplicación en forma periódica los planes a
implementar en el ciclo anual próximo y los resultados del ciclo anual anterior y las desviaciones a
los requerimientos que en el presente Reglamento se especifican.
· Implementación de un Plan de Gerenciamiento de Integridad (PGI) que garantice
el cumplimiento de las disposiciones de esta sección.
501.3 Elementos del Plan de Gerenciamiento de Integridad (PGI)
El PGI se implementará en distintas etapas, a saber:
· Recopilar e integrar la información existente.
· Elaborar un Análisis de Riesgo Básico (ARB).
· Elaborar un Plan de Relevamiento Base (PRB).
· Elaborar un Plan de Respuesta (PR).
A partir de este punto, se inicia un ciclo anual o proceso continuo en el cual se
implementarán las siguientes actividades planificadas:
· Realizar las inspecciones planificadas (Inspección Interna (II), Prueba
Hidráulica (PH) o cualquier otro medio que garantice un nivel de comprensión equivalente).
· Realizar las reparaciones que surjan del resultado de las inspecciones.
· Actualizar, integrar y revisar la información colectada.
· Recalcular el riesgo con la experiencia acumulada del ciclo anterior.
· Elaborar un Plan de Colección y Mejora de Datos (PCyMD).
· Revisar el Plan de Inspección (PI) y el Plan de Acciones Preventivas y
Mitigativas Adicionales (APyMA).
§ Evaluar la efectividad del sistema.

501.4 Requerimientos Generales del Plan de Gerenciamiento de Integridad (PGI)
El operador deberá desarrollar y documentar los procedimientos de inspección,
evaluación y reparación de los sistemas de transporte así como documentar el proceso que garantice la
revisión y mantenimiento del PGI.
A través del PGI se analizarán todas las amenazas aplicables a cada tramo de los
sistemas de transporte alcanzado por el presente Reglamento.
Se analizará toda la información disponible y se definirá un Plan de Colección
y Mejora de Datos (PCyMD) para los tramos en que no se disponga de información con la calidad y
cantidad acorde con las necesidades del PGI.
La información que soporta al PGI (documentos y registros) deberá estar
contenida en una base de datos.
El operador deberá implementar un sistema de evaluación de riesgos Análisis de
Riesgo (AR) que le permita desarrollar la planificación de las actividades de Integridad.
Para las Areas Sensibles (AS) se implementarán Acciones Preventivas y Mitigativas
Adicionales (APyMA) para minimizar el riesgo.
El operador deberá desarrollar y documentar criterios y procedimientos para
reparar los defectos que detecte mediante las inspecciones periódicas estipuladas en el presente
Reglamento. Dichos defectos serán evaluados y de acuerdo a su condición de severidad serán
clasificados como de reparación inmediata, con plazos de hasta 60 días ó 180 días.
El PGI deberá ser revisado y actualizado en forma anual y un conjunto mínimo de
información deberá ser presentado a la Autoridad de Aplicación en forma mandatoria. Se reportarán
también un conjunto de indicadores de eficiencia de gestión.
El presente Capítulo está íntimamente relacionado con el de Operación y
Mantenimiento (Capítulo VII). En el PGI se indica el ¿qué? y el ¿cuándo?, mientras que el ¿cómo
inspeccionar, mantener y reparar? debe estar incluido en el manual de Operación y Mantenimiento del
operador
Ante un incidente el operador deberá presentar el Informe inmediato siguiendo los
lineamientos indicados en la Resolución de la SECRETARIA DE ENERGIA Nº 24 del 12 de enero de 2004, o
la normativa que la reemplace en el futuro.
El Operador deberá presentar en el término de 120 días de ocurrido el incidente
un Informe Final de Derrame, Fuga o Rotura que indicará claramente las causas que produjeron los mismos
y los mecanismos de falla actuantes (ver Anexo 2).
Se deberá elaborar y mantener actualizado un programa escrito de capacitación de
personal propio y contratado que desarrolle las tareas inherentes a este Reglamento.
El operador deberá establecer un organigrama que determine las responsabilidades
que competen a las diferentes tareas a las que involucra el presente Reglamento. Asimismo deberá
informar a la Autoridad de Aplicación quien será el Responsable Técnico e Interlocutor autorizado en
lo referente a la implementación del PGI. Debiéndolo mantener actualizado ante cada cambio que se
produzca.
El cronograma de cumplimiento que se establece en el presente Capítulo es de
carácter mandatario.
501.5 Principios Guía
Existen ciertos principios que sostienen el desarrollo del presente Capítulo, los
mismos se reflejan a lo largo de las distintas secciones y se describen a continuación con el objeto de
mostrar un sentido más amplio de la integridad de las instalaciones.
· La integridad debe ser constituida a partir del planeamiento, diseño y
construcción. El gerenciamiento de la integridad de una cañería comienza con el diseño correcto y la
construcción de la línea. Las guías mínimas para un correcto diseño se proveen en este Reglamento.
El diseñador deberá contemplar las características del tipo de fluido e impacto sobre el ambiente que
produciría una falla. El diseño no es parte de este capítulo, sin embargo las especificaciones de
diseño e información conforme a obra proveerán una importante información de base para el PGI.
· El PGI será desarrollado por personal capacitado, utilizando procesos
definidos para operar y mantener las instalaciones. La integridad de una instalación física es
solamente parte del sistema completo que permite al operador reducir tanto el número de incidentes así
como los efectos que producen dichos incidentes. El sistema integral también incluye las personas que
operan las instalaciones y el proceso de trabajo que los empleados usan y siguen. Un PGI debe comprender
a las personas, procesos e instalaciones.
· El PGI debe ser flexible. El programa debe estar hecho a la medida de las
condiciones del sistema y del operador. Además, el programa debe ser evaluado y actualizado en forma
continua incorporando los cambios en el diseño, operación, ambiente, obras de terceros o propias en
las cercanías y las actualizaciones de la información de operación y mantenimiento. La evaluación
continua es necesaria para asegurar que el programa toma las ventajas que ofrecen las nuevas
tecnologías, que acompaña a las necesidades del negocio del operador y que efectivamente apunta a los
objetivos planteados para la integridad.
Los Operadores tienen muchas opciones para manejar los riesgos. Los componentes de
las instalaciones pueden ser cambiados, se puede reforzar la capacitación del personal que opera el
sistema, se pueden cambiar los procesos o procedimientos o implementar la combinación de actividades
que provea el mayor impacto sobre la reducción del riesgo.
· La integración de la información es un elemento clave para manejar la
integridad del sistema. Para el proceso de decisión de las actividades de gerenciamiento de integridad
es fundamental la integración de la información disponible. La información que puede impactar en el
entendimiento de los riesgos más importantes a la integridad de los sistemas puede provenir de las más
variadas fuentes. El operador es quien está en la mejor posición para colectar y analizar dicha
información. Integrando esa información es que podrá tomar las decisiones más prudentes para reducir
el riesgo.
· Preparar y conducir un Análisis de Riesgo (AR) es imprescindible para manejar
la integridad de un sistema. La evaluación de riesgo es un proceso analítico a través del cual el
operador determinará las distintas adversidades o condiciones que pueden impactar sobre la integridad
del sistema, la probabilidad de que esos eventos o condiciones vayan en detrimento de la integridad, la
naturaleza y severidad de las consecuencias que puedan ocurrir luego a causa de una falla, fuga o
rotura. Este proceso analítico comprende la integración y el análisis de los datos de diseño,
construcción, operación, mantenimiento, pruebas, y otras informaciones acerca del sistema. El
Análisis de Riesgo (AR) puede tener varios alcances, variando los niveles de detalle y los métodos
utilizados. No obstante, el objetivo final de evaluar riesgo es identificar y priorizar los riesgos mas
significativos permitiendo al operador tomar decisiones apropiadas acerca de dichos temas.
· La evaluación del riesgo es un proceso continuo. El Análisis de Riesgo (AR)
de un sistema es un proceso interactivo. El operador debe periódicamente colectar información
adicional del sistema y de la experiencia. Esta información debe ser incorporada al proceso de
análisis de riesgo y el operador deberá, de acuerdo a la relevancia de los nuevos datos, ajustar las
acciones del PGI. Un cambio de las tecnologías puede afectar la frecuencia de inspección, o producir
modificaciones adicionales al sistema. Los objetivos del gerenciamiento de integridad de los diferentes
sistemas pueden ser distintos y adecuados para cada uno.
· Se deben implementar acciones de mitigación para defectos que potencialmente
puedan producir las fallas. Los operadores deben tomar acción para corregir los problemas de integridad
que surjan de la evaluación y análisis de la información, deben evaluar las anomalías e identificar
aquellas que representan una amenaza a la integridad del sistema. Deben tomarse acciones que eliminen
dichas amenazas.
· La nueva tecnología debe ser evaluada y utilizada en forma apropiada. La nueva
tecnología debe ser comprendida e incorporada en el contexto del PGI. Como toda nueva tecnología debe
ser incorporada en la medida que ayude al operador a evaluar el riesgo o a mejorar las herramientas
analíticas que permiten evaluarlo.
Los operadores deben periódicamente evaluar las habilidades de las nuevas
tecnologías y técnicas que puedan proveer una mejora en el entendimiento de las condiciones de las
instalaciones, proveyendo así una oportunidad de reducir el riesgo.
· El PGI debe ser evaluado a intervalos regulares. En el presente Reglamento se
indican las prescripciones de plazos, se requiere que el operador haga entregas de información a
intervalos regulares y que notifique previamente en los casos en que se desviará de las prescripciones
requeridas.
Los operadores deben alentar el uso de revisiones internas del sistema para
garantizar la efectividad del mismo en lo que hace a los objetivos.
502 ALCANCE
De acuerdo a lo definido en el Capítulo I.
502.1 Aplicación del PGI para operadores con más de un sistema de cañerías Los
operadores tendrán flexibilidad en la confección de su Plan de Relevamiento Base (PRB), el mismo
podrá involucrar sistemas, áreas o unidades de negocio. Por ello un operador que cuente con más de un
sistema podrá confeccionar un plan individual para cada sistema o un plan global para todos o más de
uno de sus sistemas de cañerías, priorizando las actividades en base a los resultados obtenidos del
Análisis de Riesgo (AR), siempre de acuerdo al criterio y la absoluta responsabilidad del operador.
503 DOCUMENTACION INCLUIDA POR REFERENCIA
· API 1110 Pressure Testing Liquid Pipelines.
· API STANDART 1160:Managing System Integrity for Hazardous Liquid Pipelines.
· API 579 Fitness for Service.
· API 570 Piping inspection code: Inspection, repair, Alteration and
Reconstruction.
· DOT 49 CFR part 195.450 y 195.452 Pipeline Integrity Management.
· NACE Standard RP0102 "Standard recommended Practice In Line Inspection of
Pipelines".
· API Recommended Practice 2200 "Repairing Crude Oil, Liquefied Petroleum
Gas, and Product Pipelines".
· ASME / ANSI B 31.G "Manual For Determining the Remaining Strength of
Corroded Pipelines".
· AGA Pipeline Research Committee Project PR – 3 – 805 "A Modifies
Criterion for Evaluating the Remaining Strength of Corroded Pipe".
· AGA "FINAL REPORT - CONTINUED VALIDATION OF RTSRENG" Line Pipe
research Supervisory Committee - Pipeline Research Committee o PRCI Contract Nº PR 218- 9304.
· Pipeline (in service) Repair manual; pipeline research Council International,
project PR-218- 9307, Dec 94, Kiefner, J.F. Bruce, WA Stephens, D.R..
· "Guidance for the assessment of Dents on Welds" pipeline Research
Council International, project PR-*218-9822, Dec 99, Rossenfeld M.J.
504 DEFINICIONES
Amenazas:
Son los fenómenos que actúan sobre las cañerías provocando una merma en sus
condiciones de integridad. En la sección 508.1 de este Reglamento se incluyen las nueve categorías de
amenazas posibles que deben analizarse en todos los tramos de los sistemas de transporte evaluados
mediante el PGI.
Análisis de Riesgo (AR):
Proceso sistematizado que permite evaluar en forma conjunta, para una
localización dada, la probabilidad de que ocurra una falla y las consecuencias que produciría la
misma.
Areas Sensibles (AS):
Son las áreas donde una eventual fuga o rotura produciría daños de gran
magnitud a las personas o al ambiente.
A los efectos de considerar los posibles daños a las personas se utilizará el
concepto de clase de trazado, considerándose Areas Sensibles (AS) a las zonas donde las cañerías
atraviesen clases de trazado 3 y 4.
Respecto a los eventuales daños al ambiente se considerarán Areas Sensibles (AS)
a las líneas costa afuera incluyendo las instalaciones de las boyas y cuando las cañerías atraviesan:
- cursos de agua o cauces temporales.
- sitios de interés ecológico (esenciales para la supervivencia de especies).
- lagunas, playas, salinas o mallines.
- sitios declarado área natural o reserva.
- sitios declarados de interés arqueológico, histórico, cultural y/o
paleontológico.
- reservas aborígenes.
- zonas identificadas como Areas Sensibles (AS) en los estudios ambientales
realizados de acuerdo a la Disposición de la Subsecretaría de Combustibles Nº 56 del 4 de abril de
1997, o la normativa que la reemplace en el futuro.
Base de Datos (BD):
Conjunto de archivos magnéticos y documentos donde se almacena la información
necesaria para elaborar y respaldar al PGI.
Condición anómala:
Situación en que las cañerías operan fuera de las condiciones de diseño
originales o con una merma en su integridad debido a la degradación de alguna de las propiedades de la
cañería o su entorno. Esta situación puede perdurar por múltiples factores, entre ellos el
impedimento de acceder a la cañería por razones climáticas o de seguridad, por fuerza mayor, o porque
operativamente resulta imposible interrumpir en forma imprevista el servicio de transporte. Se entiende
que la condición anómala comienza a partir del conocimiento de la misma por el operador y finaliza
cuando el operador realiza las tareas de mantenimiento necesarias como para restituir la condición de
integridad original de diseño.
Corrosión Bajo Tensiones (Stress Corrosion Cracking) (SCC):
Es un término que describe a un mecanismo de fisuración de gasoductos y
oleoductos donde actúan en conjunto el medio corrosivo, el material de construcción, las tensiones de
tracción y la temperatura.
Daño por Terceros (DPT):
Es el daño que se ocasiona a la cañería por actividades relacionadas con tareas
o trabajos en las proximidades. Estos daños pueden ser directos, tal como un golpe a la cañería con
una retroexcavadora, o indirectos tal como movimientos de tierra que producen desviaciones de cursos de
agua afectando a la cañería. A los efectos de mitigar su ocurrencia estos daños pueden subdividirse
en tres grupos de acuerdo al causante de los mismos: a) primeras partes: producidos por personal propio
del operador, b) segundas partes: producidos por personal contratado por el operador y c) terceras
partes: producidos por personas o trabajos no relacionados en forma directa con el operador.
Defectos Geométricos:
Son los que afectan la geometría de la cañería, debiéndose mayormente a
problemas de montaje o daños por terceros, son las abolladuras y pliegues. También pueden presentarse
en combinación con defectos planos (fisuras) o volumétricos (corrosión principalmente), condición
que modifica drásticamente la vida remanente de los mismos.
Defectos Planos:
Son los que generan discontinuidades en la pared de la cañería, mayormente son
las fisuras o colonias de fisuras, siendo necesario utilizar ensayos no destructivos para detectarlos y
dimensionarlos. Generalmente producen roturas en lugar de fugas. Dentro de los defectos planos también
se incluyen las discontinuidades en las soldaduras longitudinales, tal como los defectos de fabricación
en los tubos construidos con soldadura ERW de baja frecuencia.
Defectos Volumétricos:
Son los que presentan pérdida de metal volumétrica, es decir una merma en la
cantidad de metal de la pared de la cañería, y se pueden ver a simple vista cuando son externos o
detectar con ultrasonido cuando son internos. Generalmente son consecuencia de la corrosión, pueden
también deberse a problemas de fabricación de la chapa o por daños mecánicos luego de la
instalación.
Falla:
Fuga o Rotura producida en la cañería.
Fuga:
Toda pérdida de fluido que ocurre involuntariamente liberando producto al
ambiente. La misma ocurre a través de un orificio o fisura o cualquier discontinuidad en la cañería,
que permita la liberación del producto. La discontinuidad producida en la cañería no tiene
dimensiones suficientes como para perder la geometría y la cañería mantiene todavía la posibilidad
de mantener la presión interior diferente de la atmosférica.
Incidente:
Suceso imprevisto que puede derivar en daños a personas, instalaciones y/o al
ambiente. Inspección Interna (II):
Método de evaluación de integridad que se realiza introduciendo una herramienta
inteligente dentro de la cañería, que colecta información de los defectos de la misma, que luego es
procesada para obtener las dimensiones y localización de los defectos.
Existen herramientas de inspección interna apropiadas para detectar y dimensionar
cada tipo de defectos en particular geométricos, volumétricos y planos.
Manual de Integridad (MI):
Es un documento donde figuran los métodos de inspección y de evaluación, las
especificaciones técnicas de las herramientas de inspección, las especificaciones para la PH, los
criterios de aceptación y rechazo de defectos, los plazos máximos para las reparaciones (PR), los
registros que se relevarán durante las reparaciones en concordancia con las necesidades del PGI, la
capacitación del personal, el organigrama y toda otra documentación de respaldo referente a las
actividades de integridad que el operador considere necesario incluir.
Máxima Presión de Operación (MOP):
Es la presión local máxima que se dio en un determinado punto de la cañería en
los últimos 6 meses y se mantuvo por al menos 4 horas. Se utiliza como referencia para determinar las
reducciones de presión para los defectos de reparación inmediata.
Medidas Mitigativas:
Medidas tomadas para minimizar o eliminar las consecuencias de una posible falla
en la cañería. Por ejemplo: instalación de válvulas, mejora o implementación del sistema de
detección de fugas, implementación y mejora del plan de contingencia, etc.
Medidas Preventivas:
Medidas tomadas para reducir la probabilidad de falla en una cañería. Por
ejemplo: mejora en el plan de prevención de daños por terceros, mejora en el monitoreo y mantenimiento
de la protección anticorrosiva, mejora en el plan de mantenimiento de las instalaciones de alivio y
control de la presión.
Plan de Colección y Mejora de Datos (PCyMD):
Es un plan donde el operador detalla el momento y tipo de relevamiento que
realizará para mejorar la calidad y cantidad de los datos de integridad. La certeza de los resultados
que se obtengan del Análisis de Riesgo (AR) está íntimamente ligada a la calidad de los datos de
entrada al sistema. La incertidumbre en los datos de entrada generará desconfianza en los resultados y
esto estará reflejado en un aumento en los costos de inspección y reparación. El operador deberá
balancear los costos que representan mejorar los datos en oposición con los gastos de inspección y
reparación. Ejemplo de la colección y mejora de datos puede ser caracterizar el material del tubo, ya
que el desconocimiento de este dato obligará a asumir una calidad mínima que redundará en mayor
cantidad de reparaciones.
Plan de Gerenciamiento de Integridad (PGI):
Es un conjunto de políticas, procesos y procedimientos que sustentan las acciones
de inspección, mantenimiento, operación y capacitación relacionadas con la integridad.
Plan de Inspección (PI):
Es el Plan de Relevamiento Base (PRB) actualizado con los datos relevados durante
el primer período anual de inspecciones. Es decir, una vez concluida la primera campaña de
inspecciones y reparaciones, toda la información recopilada realimenta el Análisis de Riesgo (AR), con
estos datos actualizados se revisa el Plan de Relevamiento Base (PRB) que se transforma a partir del
segundo período en el Plan de Inspección (PI) que será revisado anualmente.
Plan de Relevamiento Base (PRB):
Es el plan donde el operador describe, para todos los tramos alcanzados por el
presente Reglamento, con qué método inspeccionará la línea y en qué momento. El Plan de
Relevamiento Base (PRB) se elaborará en base a los resultados obtenidos del ARB, de las posibilidades
operativas del sistema y de la experiencia propia de la empresa o de empresas similares, no obstante se
deberán inspeccionar primero las líneas de mayor riesgo.
Plan de respuesta (PR):
Es un plan donde se definen las acciones a tomar ante el conocimiento de la
existencia de alguna anomalía en las cañerías, debe incluir al menos: reducción de presión ante el
conocimiento de la anomalía, reducción de presión para la investigación directa en función del tipo
y severidad de los defectos, criterios de evaluación para los distintos tipos de defectos
(volumétricos, planos o geométricos), criterio de aceptación y rechazo de los defectos con sus
respectivos factores de seguridad, tiempo de respuesta para la reparación de los defectos en función
de la severidad de los mismos.
En la presente Reglamento se dan los requisitos mínimos para la elaboración del
Plan de
Respuesta (PR).
Presión de Falla (PF):
Es la presión a la que se estima que un defecto localizado en una cañería
producirá una falla.
La presión de falla es estimada mediante los cálculos realizados en base a las
características del defecto y propiedades del material de la cañería. El mayor conocimiento de la
geometría del defecto y de las propiedades del material dará una mejor aproximación a la presión de
falla real.
A los efectos de la determinación de la Presión de Falla (PF), se deberán
utilizar procedimientos de cálculo con respaldo internacional de probada consistencia en los
resultados. Los factores de seguridad que se apliquen a la Presión de Falla (PF) para el cálculo de la
presión segura de trabajo estarán acordes con la precisión y confiabilidad del método elegido.
Cuando las características de los defectos sean relevadas con herramientas
inteligentes de inspección interna, el operador deberá considerar la incertidumbre provocada por el
error inherente al proceso de toma de datos, y dicha incertidumbre deberá ser considerada en los
coeficientes de seguridad para el cálculo de la presión.
Para la incorporación de las características del material (resistencia y
tenacidad) a las formulas de cálculo de Presión de Falla (PF) se utilizarán valores conocidos y
respaldados por la documentación correspondiente. En los casos que sea necesario suponer estos datos se
optará por tomar valores conservadores.
Presión de hallazgo (PA):
Es la presión que había en la cañería al momento de descubrirse una condición
anómala. Se utiliza como presión de referencia para las reducciones de presión durante la
investigación de los defectos en forma directa, a fin de prevenir la ocurrencia de la falla en
presencia de personal de operación.
Prueba Hidráulica (PH):
En el contexto del PGI es la prueba de presión conducida con fines específicos
para detectar o mitigar algún tipo de defecto en particular.
Presión de rotura (PC):
Es la mínima presión de colapso pronosticada para un caño degradado. La
presión de rotura de un caño corroído se determina por cálculo, considerando la tensión de flujo y
las dimensiones de la pérdida de metal (profundidad y longitud). Dentro del criterio ASME B 31G
modificado, la tensión de flujo del caño es una propiedad del material relacionada a su resistencia a
la fluencia, y es igual a la tensión de fluencia mínima especificada del caño mas 10.000 psi.
Riesgo:
Es una medida que cuantifica la probabilidad de ocurrencia de una falla y la
magnitud de las consecuencias que produciría la misma.
Rotura:
Colapso de la tubería que ocurre involuntariamente liberando producto al
ambiente. La rotura puede ocurrir por una fractura que libera el producto.
Tramos o segmentos:
Son las subdivisiones de la cañería que decida realizar el operador a los
efectos de optimizar el análisis y manejo del PGI.
Variante (cambio de Traza):
Cambio o reubicación de la cañería en otra trayectoria con el objeto de
prevenir o mitigar alguna amenaza en particular.
Verificaciones directas (VD):
Verificaciones que se realizan en pozos de investigación donde se descubre la
superficie de la cañería. En ellas se recaban datos y se efectúan mediciones que se realizan en forma
directa sobre la cañería.
PARTE 2: REQUERIMIENTOS MANDATORIOS
505 REQUERIMIENTOS MANDATORIOS DE DOCUMENTACION DEL PGI
Los operadores de los sistemas de transporte alcanzados por el presente Reglamento
deberán elaborar y mantener actualizada la siguiente documentación, la cual conformará el Manual de
Integridad (MI) del sistema de cañerías en cuestión:
Capítulo 1 - Información General
A. Política de Integridad del Operador
B. Funciones y Responsabilidades (Operación, Mantenimiento e Integridad)
i. Organigrama de la empresa con la descripción de las responsabilidades
concernientes a cada sector.
ii. Los registros y planes de capacitación de los individuos sobre los que recaen
las responsabilidades (Apéndice Q del presente Reglamento).
C. Descripción de los elementos del Plan de Gerenciamiento de Integridad (PGI)
i. Descripción del proceso de colección e integración de datos.
ii. Descripción del sistema de ARB para la elaboración del Plan de Relevamiento
Base (PRB).
iii. Descripción de la metodología para elaborar del Plan de Relevamiento Base
(PRB).
iv. Descripción del Plan de Respuesta (PR).
v. Descripción de la Base de Datos (BD) utilizada.
vi. Descripción del sistema de Análisis de Riesgo (AR) utilizado a partir del
segundo año.
vii. Descripción de la metodología para actualizar del Plan de Inspección (PI)
a partir del segundo año.
viii. Descripción de la metodología para elaborar del Plan de Colección y
Mejora de Datos (PCyMD).
ix. Descripción de la metodología para la elaboración de los medidores de
perfomance.
Capítulo 2 - Planes y Resultados
a. Datos Básicos del Sistema.
b. Resultados del ARB.
c. Plan de Relevamiento Base (PRB).
d. Plan de Respuesta (PR).
e. Areas Sensibles (AS) identificadas.
f. PDyMD.
g. Plan de Acciones Preventivas y Mitigativas Adicionales (APyMA).
h. Plan de Inspección (PI).
i. Base de Datos (BD), este elemento puede estar solamente en soporte magnético.
j. Resumen de los resultados y hallazgos de las inspecciones: Inspección Interna
(II) y Prueba Hidráulica (PH).
k. Resumen de las reparaciones realizadas.
l. Evaluación de la efectividad del PGI.
m. Otros planes y resultados que el operador considere de relevancia.
506 CRONOGRAMA DE ENTREGA DE DOCUMENTACION
El Operador deberá presentar a la Autoridad de Aplicación la siguiente
documentación en lo plazos requeridos:

NOTA (1): Se enviará a la Autoridad de Aplicación un resumen, preferentemente de
no más de dos carillas con la información requerida.
NOTA (2): Se enviará a la Autoridad de Aplicación un listado con la información
mínima necesaria para comunicar la información requerida.
NOTA (3): Se enviará a la Autoridad de Aplicación el "Resumen
Ejecutivo" del Informe Final de Derrame, Fuga o Rotura.
La documentación y registros de respaldo de la información permanecerán en
poder del operador, pero debe estar disponible ante cualquier requerimiento de la Autoridad de
Aplicación.
PARTE 3: PROCESO DE IMPLEMENTACION DEL PLAN DE GERENCIAMIENTO
DE INTEGRIDAD
507 COLECCION E INTEGRACION DE DATOS
507.1 Identificar Ductos Alcanzados
El operador debe identificar todas las líneas de cañerías incluidas en el
alcance de este documento.
507.2 Colectar datos
El operador debe colectar toda la información disponible para comenzar con el
desarrollo del PGI.
El operador deberá presentar a la Autoridad de Aplicación los Datos Básicos
solicitados en el Anexo 1 del presente Reglamento.
Ante el desconocimiento de alguno de los datos el operador deberá adoptar el
valor más conservador.
507.3 Integrar Datos
El operador deberá desarrollar e implementar un proceso de colección y de
integración de datos que permita obtener y manejar en forma sistemática la información antes
requerida para cada uno de los tramos de su sistema.
Deberá desarrollarse un sistema de referenciamiento común (en unidades
consistentes) a efectos de permitir que todos los datos colectados puedan ser analizados para una misma
localización. El sistema elegido para integrar los datos debe estar georreferenciado. El error
inherente al método desarrollado para la integración de los datos debe ser compatible con el método
de Análisis de Riesgo (AR) que se adopte.
508 CONTENIDOS DEL ANALISIS DE RIESGO BASICO (ARB)
508.1 Identificación de las amenazas aplicables
El operador debe analizar para cada tramo alcanzado por el presente RT la
aplicabilidad de cada una de las siguientes amenazas:
a - Dependientes del tiempo transcurrido:
a1 - Corrosión interna.
a2 - Corrosión externa.
a3 - Stress Corrosion Cracking (SCC).
a4 - Fatiga.
b - Estáticas o residentes:
b1 - Defectos de fabricación en caño y accesorios:
- Soldadura longitudinal.
- Cuerpo del caño y material.
b2 - Construcción:
- Soldaduras circunferenciales defectuosas.
- Soldaduras defectuosas.
- Curvas con arrugas o pliegues.
- Roscas y cuplas defectuosas.
b3 - Equipamiento:
- Fallas en juntas, empaquetaduras y retenes.
- Fallas en equipos y dispositivos de alivios.
- Fallas en sellos de bombas y empaquetaduras.
- Misceláneos.
c - Independientes del tiempo:
c1 - DPT (daños mecánicos):
- Daños ocasionados por primeras (personal del operador), segundas (personal
contratado por el operados) o terceras (personal ajeno al operador) partes con consecuencias
instantáneas.
- Idem anterior con modo de manifestación retardada.
- Vandalismo.
c2 - Operación incorrecta:
- Procedimientos de operación incorrecta.
c3 - Fuerzas externas relacionadas con el clima:
- Tiempo extremadamente frío.
- Descargas atmosféricas.
- Lluvias copiosas o inundaciones.
- Movimientos del suelo.
508.2 Identificación somera de Areas Sensibles (AS)
El operador deberá identificar las zonas donde las cañerías alcanzadas por el
presente Reglamento cruzan Areas Sensibles (AS).
En esta etapa del proceso de implementación del PGI podrá hacer una
identificación somera de las Areas Sensibles (AS), ya que es esperable que no cuente con la
información detallada necesaria para un análisis exhaustivo.
508.3 Segmentación por tramos
Una división en tramos apropiada permitirá asignar los recursos de mantenimiento
en una forma más eficiente.
508.4 Análisis de Riesgo Básico (ARB)
El Operador debe seleccionar un método de Análisis de Riesgo (AR) apropiado para
su sistema y para el PGI. En esta etapa basta con un método que permita priorizar en forma somera las
actividades de inspección para la elaboración del Plan de Relevamiento Base (PRB).
El ARB debe ser conducido, como mínimo, para cada uno de los tramos incluidos en
el alcance del presente Reglamento. En el proceso deben considerarse todas las amenazas posibles.
En esta etapa se deberá asumir mucha de la información que requiere el método
de Análisis de Riesgo (AR), lo cual dependerá de la calidad y cantidad de datos de que disponga el
operador. El objetivo de esta primera corrida de análisis de riesgo es establecer las bases técnicas y
prioridades para la elaboración del Plan de Relevamiento Base (PRB).

509 ELABORAR EL PLAN DE RELEVAMIENTO BASE (PRB)
509.1 Determinar el tipo de inspección aplicable a cada tramo / amenaza
Basado en el modo más probable de falla identificado en los pasos anteriores para
cada tramo el operador debe establecer el o los métodos de inspección que utilizará para conocer la
situación del tramo en cuestión. Los métodos aceptados para inspeccionar las líneas son:
· Inspección Interna (II) mediante scraper inteligente.
· Prueba Hidráulica (PH) de integridad .
· Otro método que proporcione un conocimiento equivalente de la situación de
los defectos yacentes en el tramo de la cañería.
Para la correcta selección de la herramienta de inspección adecuada se
recomienda el uso de la Recomendación Práctica NACE RP 0102 "Standad Recomendad Practice In Line
Inspection of Pipeline".
509.2 Utilización de otra tecnología que no sea Inspección Interna (II) o
Prueba Hidráulica (PH)
Si el operador decidiera utilizar una tecnología que no fuera Inspección Interna
(II) o Prueba Hidráulica (PH) para evaluar los efectos de una amenaza, deberá enviar a la Autoridad de
Aplicación con 90 de anticipación a la presentación del Plan de Relevamiento Base (PRB) o Plan de
Inspección (PI), según corresponda, la documentación técnica que justifique que dicha tecnología
provee un nivel de comprensión de la amenaza a evaluar, que resulta equivalente a la Inspección
Interna (II) o a la Prueba Hidráulica (PH).
509.3 Realizar el Plan de Relevamiento Base (PRB)
El operador debe establecer un Plan de Relevamiento Base (PRB) basado
principalmente en los resultados del ARB, enfocando sus esfuerzos en los tramos con mayor riesgo. El
Plan de Relevamiento Base (PRB) deberá contemplar el tiempo desde la última inspección, si es que la
hubiera, y los resultados de la misma.
El Plan de Relevamiento Base (PRB) debe incluir el método y el cronograma de
inspección para cada tramo de acuerdo a las amenazas antes identificadas.
Se podrán tomar en cuenta consideraciones prácticas (inspeccionar diámetros
iguales o realizar Prueba Hidráulica (PH) en tramos contiguos etc.), no obstante los tramos de mayor
riesgo deben ser inspeccionados primero.
509.4 Kilometraje requerido por la Autoridad de Aplicación
En el Plan de Relevamiento Base (PRB) el operador se debe comprometer a
inspeccionar, primero, de acuerdo a los resultados del Análisis de Riesgo (AR), los tramos de mayor
riesgo:
Al menos el 50% de los tramos incluidos en el Plan de Relevamiento Base (PRB)
deberán ser completados antes del año 5 de publicado el presente Reglamento, debiéndose completar al
menos un 10% anualmente.
El 50% de los tramos restantes incluidos en el Plan de Relevamiento Base (PRB)
deberán ser completados antes del año 9 de publicado el presente Reglamento Técnico (RT), debiéndose
completar al menos un 10% anual.
Los porcentajes se miden en longitud inspeccionada sobre longitud total de
cañerías alcanzadas por el presente RT.

El operador deberá definir y documentar el tratamiento que dará a los defectos
que detecte en las cañerías durante las inspecciones y posteriores VERIFICACIONES DIRECTAS (VD).
Considerará a tal fin los distintos tipos de defectos según su característica y tipo de inspección
que se le realizó a la línea.
El operador debe revisar los resultados de las VERIFICACIONES DIRECTAS (VD) y en
forma conjunta con información adicional, ya integrada para el Análisis de Riesgo (AR), deberá
establecer el cronograma de reparaciones de la cañería. Una vez conocida la condición, luego de las
inspecciones, el operador deberá confeccionar un plan escrito de reparaciones contemplando los
requerimientos de plazos, en base a la severidad de los defectos reportados.
Existen 3 condiciones de severidad de los defectos evaluados que deben ser
atendidos con tres tiempos de respuesta correspondientes: Inmediata, de 60 días y de 180 días.
El operador debe tomar acción para solucionar la condición anómala descubierta.
La reparación que se realice debe ser permanente y no presentar una amenaza a la integridad futura de
la cañería.
En ese sentido, el operador, debe ser capaz de demostrar la calidad de las
reparaciones que realice, los métodos de reparación deben estar incluidos en el "Manual de
Mantenimiento".
1) Condición Inmediata: Una vez descubierta la condición anómala será
necesario reducir la presión de operación (PO) a los efectos de mantener la seguridad. Durante las
VERIFICACIONES DIRECTAS (VD) es conveniente una reducción adicional de la presión dependiendo del
valor de presión al que se encuentra el sistema.
Los defectos que merecen reparación inmediata son los siguientes:
· Pérdidas de metal mayores o iguales al 80% de la pared del tubo, más allá de
sus dimensiones.
· Cuando el cálculo de la resistencia remanente del caño muestra una presión
pronosticada de rotura menor que la presión operativa máxima, establecida en la progresivas de la
ubicación de la anomalía. La presión de rotura de un caño corroído se determina considerando la
tensión de flujo y las dimensiones, profundidad y longitud, de la perdida de metal del caño (ver NOTA
1).
· Cuando se detecte una abolladura en la parte superior del caño (entre hora 4 y
hora 8) que tenga alguna indicación de pérdida de metal, fisuras o concentradores de tensiones.
· Cuando se detecte una abolladura en la parte superior del caño (entre hora 4 y
hora 8) que tenga una profundidad igual o mayor al 6% del diámetro nominal.
· Cuando se detecte una anomalía que a juicio de una persona calificada y
designada por el operador para evaluar defectos resulte de reparación inmediata.
2) Condición de 60 días: Con excepción de las anomalías listadas en la
condición anterior de la presente sección los siguientes defectos deben ser reparadas en un plazo no
mayor a 60 días de descubierta la condición:
· Una abolladura localizada en la parte superior del caño (entre hora 4 y hora
8) con una profundidad mayor al 3% del diámetro nominal (mayor a 6 mm para diámetros nominales menores
a NPS 12).
· Una abolladura en la parte inferior del caño que tenga una indicación de
pérdida de metal,
fisuras o concentradores de tensión.
3) Condición de 180 días: Con excepción a las anomalías listadas en las
condiciones anteriores del presente párrafo los siguientes defectos deben ser reparados en un plazo no
mayor a 180 días de descubierta la condición:
· Una abolladura con una profundidad mayor a 2% del diámetro nominal (6 mm para
caños de diámetro menor a NPS 12) que afecte un caño curvado en la soldadura circunferencial o
longitudinal.
· Una abolladura localizada en la parte superior del caño (entre hora 4 y hora
8) con una profundidad mayor al 2% del diámetro nominal (mayor a 6 mm para diámetros nominales menores
a NPS 12).
· Una abolladura localizada en el fondo del caño con una profundidad mayor al 6%
del diámetro de la cañería.
· El cálculo de la resistencia remante del caño muestra una presión de falla
menor que la máxima presión operativa mientras que la presión de rotura es mayor que la máxima
presión operativa establecida en la progresiva de la ubicación de la anomalía (ver NOTA 1).
· Un área de corrosión generalizada con una pérdida mayor al 50% de la pared
del tubo.
· Un área de pérdida de metal mayor al 50% de la pared del tubo que se
encuentre en un cruce con otro ducto, o que se extienda circunferencialmente o que esté afectando la
soldadura circunferencial.
· Una indicación de fisura que luego de excavada es confirmada como fisura.
· Corrosión a lo largo de la soldadura longitudinal.
· Una raspadura o acanaladura con una profundidad mayor al 12.5% de la pared
nominal del tubo.
4) Otras condiciones: Además de las condiciones listadas en los puntos 1), 2) y
3) de la presente sección, el operador deberá evaluar cualquier condición identificada que sea una
amenaza a la integridad de la cañería y planificar apropiadamente su reparación.
NOTA 1: Los métodos para calcular la presión de falla (PF) y la de rotura (PC)
son: ASME / ANSI B 31.G "Manual For Determining the Remaining Strength of Corroded Pipelines"
(1991) ), AGA Pipeline Research Comité Project PR – 3 – 805 "A Modifies Criterion for
Evaluating the Remaining Strength of Corrodede Pipe" (december 1989) o AGA "FINAL REPORT -
CONTINUED VALIDATION OF RTSRENG" Line Pipe research Supervisory Committee - Pipeline Research
Committee o PRCI Contract Nº PR 218- 9304.
510.2 Requisitos mínimos estipulados en el Plan de Respuesta (PR)
Si el operador decidiera modificar los requerimientos mínimos incluidos en el
punto 510.1 del presente Reglamento deberá presentar a la Autoridad de Aplicación una descripción del
criterio alternativo, justificando las razones para el cambio. Estas modificaciones deberán ser
presentadas antes del comienzo de la campaña de inspección del ciclo correspondiente.
511 REALIZAR INSPECCIONES Y REPARACIONES
511.1 Realizar inspecciones según el Plan de Relevamiento Base (PRB) o Plan de
Inspección (PI) según corresponda
El operador deberá realizar las inspecciones y subsiguientes reinspecciones de
acuerdo al Plan de Relevamiento Base (PRB) y al Plan de Inspección (PI), según corresponda. Las
sucesivas reinspecciones deberán llevarse a cabo en un plazo no mayor de 5 años, estos plazos podrán
extenderse cuando el operador cuente con análisis y estudios que justifiquen dicha postergación, los
mismos deberán considerar el efecto temporal de las amenazas activas.
El servicio prestado por los proveedores de herramientas de Inspección Interna
(II) se brinda en diferentes calidades con sus respectivas especificaciones técnicas de resolución,
precisión y confiabilidad. La selección del servicio deberá ser acorde con las exigencias que se
espera de la información que se colecte en la inspección y a su vez debe ser compatible con los
criterios que se asumen en el Plan de Respuesta (PR) (ver sección 510.1).
En el Manual de Integridad (MI) del operador constará la información que deberá
quedar registrada por cada corrida de Inspección Interna (II), así como los procedimientos para el
manejo de la misma. En tal sentido, como mínimo deberá contener lo siguiente: informe de limpieza del
tramo, informe de carrera, informe preliminar e informe final.
511.2 Evaluar los resultados de las inspecciones y VERIFICACIONES DIRECTAS (VD)
Los resultados de las inspecciones serán evaluados de acuerdo a los criterios
establecidos en el Plan de Respuesta (PR).
Para el caso de que el tramo haya sido inspeccionado mediante herramientas de
Inspección Interna (II), los resultados deberán ser evaluados contra los criterios correspondientes.
El operador tendrá, si es necesario, procedimientos diferenciales para tratar la severidad de los
defectos, según de donde provenga el dato que está analizando, es decir podrá contemplar distintos
criterios para evaluar los datos de Inspección Interna (II) o VERIFICACIONES DIRECTAS (VD).
Para el caso de que el tramo haya sido inspeccionado mediante una Prueba
Hidráulica (PH) de integridad se investigarán las roturas y fugas que pudiesen haber ocurrido durante
la prueba, determinando el mecanismo de falla que produjo la fuga o rotura. De esta evaluación y de un
análisis de ingeniería dependerá la aptitud de la Prueba Hidráulica (PH) para considerar que el
tramo ha sido inspeccionado satisfactoriamente.
511.3 Defectos que no pueden ser reparados según el Plan de Respuesta (PR)
Si como resultado de la evaluación de los defectos y comparación de los
resultados con los requerimientos del Plan de Respuesta (PR), surgiera que hay defectos que requieren
reparación inmediata se deberá reducir la presión y proceder a la reparación de los mismos.
Las reparaciones deben ser llevadas a cabo dentro de los plazos establecidos en el
Plan de Respuesta (PR) - ver sección 510.1-, y de acuerdo a la severidad de los defectos. Si el
operador no pudiera llevar a cabo las reparaciones en los plazos prescriptos, deberá justificar las
razones que le impiden realizar los trabajos y asegurar que, en ningún caso, pondrá en peligro la
seguridad de las personas o del ambiente. La condición de no cumplimiento de los plazos establecidos
deberá ser informada a la Autoridad de Aplicación antes que venza el tiempo de ejecución estipulado.
Las condiciones que obliguen a una reducción de presión no podrán ser
mantenidas por más de 365 días.

512 INCORPORAR RESULTADOS EN LA BASE DE DATOS
512.1 Implementar una Base de Datos (BD) e incorporar los datos y resultados
Los datos constructivos de los tramos, los resultados de las inspecciones, los
resultados de las evaluaciones directas, las conclusiones de las reparaciones, los informes de falla,
los datos medioambientales y su sensibilidad, los datos de población deberán ser integrados,
contenidos y actualizados en forma continua, en una única base de datos.
Para los operadores que no tengan desarrollado una base de datos consistente al
nivel de las exigencias del PGI se propone el uso de los formatos estandarizados a nivel internacional,
compatibles con los programas comerciales de Análisis de Riesgo (AR) y con los GIS (Global Information
System).
Los operadores que ya cuenten con una Base de Datos (BD) consistente y acorde a
las exigencias del PGI exigido por el presente Reglamento, podrán seguir utilizándola, previa
demostración de su aptitud para el análisis y soporte de los datos.
512.2 Identificar y / o revisar las Areas Sensibles (AS)
El operador identificará las Areas Sensibles (AS) por donde cruzan los
cañerías.
Asimismo, debe implementar un proceso para determinar y revisar cuales son los
tramos que pueden afectar dichas Areas Sensibles (AS). La revisión deberá focalizarse en los cambios
poblacionales y/o geomorfológicos y conclusiones que pueda obtener en base a la mejora del conocimiento
de la traza de las cañerías.
512.3 Revisar Segmentación
El operador deberá revisar la segmentación en tramos de acuerdo a las
modificaciones a las
instalaciones, a la información referente a las Areas Sensibles (AS), o por
decisión de optimizar el proceso. Si se optara por una nueva segmentación, deberá ser incorporada en
el PGI.
513 RECALCULAR EL RIESGO
513.1 Implementar un método de Análisis de Riesgo (AR) y calcular Riesgo
El operador debe seleccionar e implementar un método de Análisis de Riesgo (AR)
apropiado para su sistema y el PGI. En esta etapa debe seleccionar un método que permitirá al menos:
· Analizar e integrar la información de las evaluaciones e inspecciones.
· Analizar e integrar la información correspondiente a las Areas Sensibles (AS).
· Analizar las consecuencias potenciales de un derrame, sobre las personas y el
ambiente en función del tipo de producto y características de diseño y operación del tramo.
· Calcular el riesgo como el producto de una probabilidad de falla multiplicado
por una valoración de las consecuencias.
· Administrar y presentar la información de salida (resultados) en forma
analítica y gráfica.
· Importar los datos de las instalaciones, inspecciones, coordenadas, etc. de la
Base de Datos (BD).
· Exportar las salidas de las corridas del Análisis de Riesgo (AR) permitiendo
la trazabilidad de los datos utilizados como reales y los datos supuestos para la generación de
escenarios de análisis.
· Se deben considerar todas las amenazas posibles para cada tramo en el proceso
del Análisis de Riesgo (AR), y en el evaluación de las consecuencias considerar el tipo de producto
transportado.
· El Análisis de Riesgo (AR) debe ser conducido para cada uno de los tramos
incluidos en el alcance de este Reglamento.
En cada ciclo el operador deberá evaluar las salidas del Análisis de Riesgo (AR)
con el objetivo de establecer las bases técnicas y prioridades para la elaboración y actualización
del Plan de Inspección (PI) y del Plan de Colección y Mejora de Datos (PCyMD).
En base a la experiencia del personal técnico y especialistas, se ponderarán las
conclusiones que surjan del Análisis de Riesgo (AR). Una vez que ha alcanzado cierta madurez la Base de
Datos (BD) y los algoritmos de ponderación, el Análisis de Riesgo (AR) es una herramienta que permite
tener una visión global del estado de riesgo del sistema, sin embargo no libera al operador de la
responsabilidad de revisar las salidas del Análisis de Riesgo (AR), permitiendo así el uso del sentido
común y las buenas reglas de la ingeniería.
Una vez actualizada la base Base de Datos (BD) se realizará una corrida del
Análisis de Riesgo (AR) y con los resultados de la misma se priorizarán nuevamente los tramos según
su riesgo global.
Se deberá revisar con la nueva información disponible la aplicabilidad de las
amenazas para cada tramo, en los casos que corresponda.
El operador decidirá qué tipo de Análisis de Riesgo (AR) desea implementar,
cualitativo (basado en comparaciones relativas) o cuantitativo (basado en probabilidades concretas de
falla y en alcances de consecuencias simuladas). Cada uno trae aparejado sus características, un
análisis cualitativo permitirá priorizar los segmentos en cuanto al riesgo global (ponderando cada una
de las amenazas y escenarios de consecuencias), mientras que uno cuantitativo le permitirá calcular la
probabilidad de que un defecto —del cual se conocen detalladamente sus características— produzca
una falla.
En el análisis cuantitativo se requiere de más y mejor información, mayor
precisión en la integración de los datos, mejor capacitación del personal a cargo de realizar las
tareas de evaluación de los defectos, de la cartografía y del software del Análisis de Riesgo (AR)
adoptado. A cambio de estas mayores exigencias podrá administrar situaciones de mayor compromiso en lo
referente a la integridad del sistema.

514 REVISAR PLANES DE INSPECCION Y MITIGACION (PCyMD)
514.1 Actualizar Plan de Colección y Mejora de Datos (PCyMD)
El operador debe presentar el Plan de Colección y Mejora de Datos (PCyMD) donde
describirá las acciones que implementará en el período entrante en lo que hace a la mejora de los
datos de la Base de Datos (BD). Deberá describir en qué tramos comprometerá recursos en mejorar la
calidad de los datos.
Luego de haber realizado el ARB y presentado el Plan de Relevamiento Base (PRB),
el operador implementará un método de Análisis de Riesgo (AR) acorde con las aspiraciones del PGI. En
esta etapa es necesario definir qué tipo de datos y de qué calidad, serán necesarios para cargar la
Base de Datos (BD) que alimentará el Análisis de Riesgo (AR) y justificará las decisiones de control
de la integridad del sistema.
Con un mayor y mejor conocimiento de los datos se podrán tomar acciones más
certeras y precisas, por lo que, el resultado será que disminuirá más el riesgo con menor
mantenimiento.
El desconocimiento de algunas variables puede conducir a tomar medidas generales y
acciones más dispersas para reducir el riesgo, aumentando así los recursos necesarios para el
mantenimiento.
514.2 Estudiar e implementar las Acciones Preventivas y Mitigativas Adicionales
(APyMA) en tramos ubicados en Areas Sensibles (AS)
En los casos que haya tramos que atraviesan Areas Sensibles (AS) o que las
consecuencias de un derrame pudieran afectar Areas Sensibles (AS), el operador deberá estudiar Acciones
Preventivas y Mitigativas Adicionales (APyMA) para disminuir el riesgo. Esta disminución del riesgo se
hará trabajando sobre los dos factores que lo componen.
Para disminuir la probabilidad de falla el operador deberá estudiar medidas
preventivas, en forma independiente sobre cada amenaza posible y medidas concretas para disminuir la
probabilidad de ocurrencia de una falla (por ej: remover defectos de corrosión para disminuir la
probabilidad de rotura, aplicar losetas para prevenir un daño por maquinaria en un basural, mejorar la
limpieza e inhibición para disminuir la probabilidad de falla por corrosión interna etc.).
Las acciones preventivas tendientes a disminuir la probabilidad de falla son -pero
no se limitan alas siguientes:
· Mejorar las prácticas de prevención de daños.
· Mejorar el monitoreo de la protección catódica.
· Acortar los intervalos entre inspecciones.
· Implementar y/o mejorar el sistema de detección de pérdidas.
· Aumentar la capacitación.
· Instalar losetas sobre la cañería.
Las acciones mitigativas tendientes a disminuir las consecuencias de una falla son
-pero no se limitan a las que siguen:
· Instalar válvulas de línea automáticas.
· Mejorar el sistema de emergencia.
· Mejorar los planes de evacuación.
· Mejorar el tiempo de respuesta ante una fuga.
El operador deberá informar a la Autoridad de Aplicación el conjunto de Acciones
Preventivas y Mitigativas Adicionales (APyMA) que se compromete a implementar en el próximo período
para las diferentes Areas Sensibles (AS) identificadas.
514.3 Determinar el / los métodos de reinspección
En base a la experiencia colectada durante las inspecciones, las VERIFICACIONES
DIRECTAS (VD) y los resultados del Análisis de Riesgo (AR), el operador deberá determinar el o los
métodos de inspección para una nueva inspección siguiendo los lineamientos descritos en el punto
509.1.
Los métodos que elija el operador para evaluar la integridad de los caños cuya
soldadura longitudinal sea tipo ERW o lap welded y sean susceptibles a roturas en las mismas, deberán
ser capaces de evaluar la integridad de la soldadura detectando corrosión en la soldadura longitudinal
así como deformaciones geométricas.
514.4 Segmento o tramo que pueda ser inspeccionado en un lapso mayor a 5 años
El presente Reglamento prevé la posibilidad de prolongación del período de 5
años para determinadas situaciones, para ello se solicitará:
Caso 1 - Una justificación de ingeniería que demuestre que la integridad del
tramo puede ser mantenida realizando otras actividades hasta que se efectúe la siguiente inspección.
Caso 2 - La necesidad de diferir la inspección hasta que esté disponible la
tecnología apropiada para realizarla.
La Autoridad de Aplicación deberá ser notificada con un año de antelación para
el Caso 1 y con 180 días para el Caso 2. En ambas situaciones deberán documentarse las acciones y
criterios que justifican el cambio.
514.5 Actualizar el Plan de Inspección (PI)
Basado en los resultados del Análisis de Riesgo (AR), luego de haber incorporado
los datos provenientes del Plan de Relevamiento Base (PRB), reparaciones y Acciones Preventivas y
Mitigativas Adicionales (APyMA), el operador debe establecer el cronograma para la próxima inspección
de las líneas. La reinspección debe realizarse dentro de los 5 años de cumplida la última
inspección.
El Plan de Inspección (PI) deberá ser informado a la Autoridad de Aplicación
siguiendo el cronograma establecido en este Reglamento.

PARTE 4: EVALUACION DE LA EFECTIVIDAD DEL PGI
515 INDICADORES DE GESTION
Los indicadores de gestión son una herramienta para evaluar la efectividad del
PGI, el presente Reglamento exige la presentación a la Autoridad de Aplicación de un conjunto de
indicadores mandatorios. Asimismo, es recomendable que el operador implemente un conjunto más extenso
de indicadores que le permitirán conocer con mayor detalle la eficiencia de su PGI, logrando de esta
manera identificar las áreas que merecen mayor atención.
515.1 Indicadores Mandatorios
El operador deberá mantener actualizada e informar a la Autoridad de Aplicación
-junto con la Entrega 3- los siguientes indicadores:
1. Longitud Inspeccionada mediante Inspección Interna (II) / Longitud
comprometida en el Plan de Relevamiento Base (PRB) o Plan de Inspección (PI), según corresponda.
2. Longitud Inspeccionada mediante Prueba Hidráulica (PH) / Longitud comprometida
en el Plan de Relevamiento Base (PRB) o Plan de Inspección (PI), según corresponda.
3. Cantidad de fugas detectadas / Longitud del sistema.
4. Cantidad de roturas / Longitud del sistema.
5. Cantidad de incidentes.
6. Cantidad de defectos reparados luego de la Inspección Interna (II) / Longitud
del sistema.
7. Cantidad de roturas detectadas mediante las Prueba Hidráulica (PH) / Longitud
del sistema.
8. Cantidad de veces que no se implementó la reparación según el Plan de
Respuesta (PR).
515.2 Indicadores Adicionales Sugeridos

ANEXO 1: Datos Básicos del Sistema
ANEXO 2: Informe Final de Derrame, Fuga o Rotura
ANEXO 1 [ A ]: DATOS BASICOS DEL SISTEMA
A1 - 1 INTRODUCCION
El presente Anexo establece los requisitos de información que deberán ser
presentados a la Autoridad de Aplicación junto con la Entrega 1.
A1 - 2 DATOS CONSTRUCTIVOS

NOTA 1: Se deberá subdividir la cañería en la cantidad de tramos que sean
necesarios, de manera que se mantengan sus características constructivas y Areas Sensibles (AS).
ANEXO 2 [ A ]: INFORME FINAL DE DERRAME, FUGA O ROTURA - 120 DIAS
A2 - 1 INTRODUCCION
El presente Anexo describe los requisitos para la presentación del Informe Final
de Derrame, Fuga o Rotura. El mismo será presentado de acuerdo al "CRONOGRAMA DE ENTREGA DE
DOCUMENTACION a la Autoridad de Aplicación" (ver "ENTREGAS CIRCUNSTANCIALES" en sección
506).
El Informe Final de Derrame, Fuga o Rotura, deberá completar y hacer referencia
al informe preliminar que como "Informe de Incidentes Ambientales" debe enviarse en forma
inmediata siguiendo los lineamientos indicados en la Resolución de la SECRETARIA DE ENERGIA Nº 24 del
12 de enero de 2004, o la normativa que la reemplace en el futuro.
El objetivo del Informe Final de Derrame, Fuga o Rotura, es aclarar las causas que
condujeron a la ocurrencia de la falla, luego de varios meses de investigación, recolección y
análisis de datos. Se deberá incluir en el informe un análisis crítico del tratamiento de la amenaza
en el contexto del PGI. Si fuera necesario, el informe deberá incluir las modificaciones al PGI para
mitigar el riesgo de la amenaza correspondiente.
La profundidad y extensión del desarrollo del informe queda a criterio del
operador, pero esta interpretación debe estar de acuerdo a la magnitud del evento ocurrido,
considerando no solo las consecuencias particulares del hecho, sino las consecuencias potenciales de
otros incidentes relacionados con la amenaza implicada.
No se pretende que en este informe el operador repita la información presentada a
la Autoridad de Aplicación en lo referente a las consecuencias ambientales y su plan de remediación.
A2 - 2 CASOS EN QUE CORRESPONDE PRESENTAR EL INFORME DE "DERRAME, FUGA O
ROTURA"
La guía que se provee en el presente Anexo es mandatoria para los casos en que se
produzca:
Una rotura de la cañería.
Fugas reiteradas con características similares que merecen atención por su
recurrencia y cantidad.
Fugas crónicas que hayan producido un gran impacto ambiental.
A2 - 3 TRES ELEMENTOS MINIMOS A INCLUIR EN EL INFORME
1- RESUMEN EJECUTIVO
Resumen de los hechos y del contexto del problema, que contenga una descripción
del tipo de defecto que produjo la falla, datos de la empresa y cualquier otra información general de
relevancia.
2- DOCUMENTACION DE REFERENCIA
Listar la documentación relacionada con el incidente a presentar ante la
Autoridad de Aplicación, de acuerdo a la normativa vigente.
Incluir la documentación de carácter general que el operador considere de
utilidad para aclarar algún punto.
3- LOS HECHOS
3.1 RESPUESTA A LA EMERGENCIA
Descripción del operativo realizado.
3.2 DESCRIPCION DE LA REPARACION REALIZADA
Descripción detallada de la reparación realizada en la cañería, ensayos y
pruebas realizados, material utilizado etc.
3.3 RESTITUCION DEL SERVICIO
Descripción del impacto ocasionado por el incidente, tiempo de la cañería fuera
de servicio o con limitaciones operativas, impacto sobre otros actores, etc.
3.4 CONSECUENCIAS
Exponer los daños ocasionados por el incidente a las personas -muerte o
lesiones-, a los bienes concesionados, a los bienes de terceros, al ambiente y a cualquier otro sujeto.
3.5 DATOS COMPLEMENTARIOS
Otros datos que el Operador quiera incluir con el objeto de aclarar algún punto
en particular en referencia a los hechos acaecidos.
3.6 RESPUESTA DE OTROS ORGANISMOS
Descripción, si la hubiera, de la intervención de bomberos, policía,
autoridades de aplicación, organismos ambientales, municipios, etc.
4- ANALISIS DE LA FALLA
El análisis de falla debe contener al menos los siguientes elementos:
· Análisis de la causa raíz más probable de la falla.
· Amenaza que produjo el daño.
· Micrografías, fotografías, imágenes al microscopio electrónico, análisis
de fatiga, susceptibilidad, estudios de agresividad del producto, estudio de composición de suelo,
composición de productos de corrosión y cualquier otro elemento que se considere útil a efectos de
esclarecer los mecanismos de falla actuantes.
5- DESCRIPCION DE LA CAÑERIA
5.1 HISTORIAL DE LA FABRICACION Y MONTAJE DE LA LINEA
Descripción de los datos básicos de la cañería en cuestión, particularidades
constructivas, presión de prueba original y recalificaciones si las hubiere, código de diseño, MAPO y
toda otra información que el Operador considere relevante incluir con el objeto de aclarar los hechos y
los planes de acción futuros.
5.2 HISTORIAL DE MANTENIMIENTO
Datos de mantenimiento de la cañería, procedimientos aplicables de limpieza,
protección anticorrosiva, recorridas, relevamiento y/o detección de fugas, mantenimiento de la picada,
cruces especiales, patrullaje, control de la invasión a la zona de seguridad, rutinas de prevención de
daños y toda otra rutina de mantenimiento aplicable a la cañería en cuestión.
5.3 HISTORIAL DE LAS CONDICIONES OPERATIVAS
Condiciones de presión, caudal y temperatura del fluido al momento del incidente.
Con menor detalle el historial de los últimos días (30 días aproximadamente), y el historial de los
cambios relevantes en las condiciones operativas de la cañería a través de los años.
6- CONSIDERACIONES ESPECIALES
Cuando el Operador considere relevante incluir otras consideraciones tales como:
· Comportamiento de líneas similares en la República Argentina, o en el
exterior.
· Referencia a modos de falla similares dados en otras cañerías, estudios
estadísticos comparativos.
· Acciones correctivas tomadas en circunstancias parecidas por otros operadores o
que ilustren acerca de accionares diferentes.
7- ANEXOS
Deberán contener la información extendida mencionada en el informe y toda otra
información adicional que el operador desee incluir.
8- SOPORTE
El Informe Ejecutivo deberá ser presentado a la Autoridad de Aplicación en
formato papel y copia digital.
El informe completo quedará en custodia del operador formando parte de la
documentación del PGI.
APENDICE N [ A ]: PROGRAMA DE PREVENCION DE DAÑOS POR EXCAVACIONES
N1 – Alcance
Todo operador de un sistema de transporte de hidrocarburos líquidos alcanzado por
este Reglamento, confeccionará por escrito. —de acuerdo con la presente sección— un Programa de
Prevención de Daños (PPD) a sus cañerías como consecuencia de actividades de excavación, a efectos
de garantizar su integridad.
Para esta sección las "actividades de excavación" comprenden:
excavaciones, voladuras, construcción de túneles, rellenos, remoción de estructuras subterráneas o
superficiales, y cualquier otra actividad de movimiento del terreno.
N2 - Generalidades
Como mínimo, el PPD debe:
1) Incluir la identificación, sobre una base amplia, de las empresas y/o personas
que normalmente están dedicadas y comprometidas en actividades de excavación, dentro del área en la
cual la cañería está ubicada.
2) Proveer toda información necesaria para advertir al público, dentro de la
vecindad de la cañería, y notificar fehacientemente a las empresas/personas identificadas en 1), para
hacer que ellas conozcan y permanezcan actualizadas en todo lo referente a:
i. el programa de prevención de daños y su propósito;
ii. cómo proceder, antes de comenzar cualquier actividad de excavación, a ubicar
la cañería enterrada, siempre con la colaboración del operador.
3) Suministrar los medios de recepción y registro de las notificaciones de las
actividades de excavación planeadas por terceras partes.
4) Si el operador tiene cañerías enterradas dentro del área de actividad de la
excavación, debe suministrar, para la notificación real de las personas responsables que informaron su
intención de realizar excavaciones, los planos de detalle correspondientes, el tipo de señales
temporarias a colocar en obra y la manera de identificarlas.
5) Antes de que la actividad de excavación comience, la compañía a cargo de las
tareas debe instalar señales temporarias de ubicación de las cañerías enterradas, dentro del área
de excavación que interesa.
6) Para las cañerías propias, sobre las cuales el operador tiene razonable
certeza que podrían ser dañadas por las actividades de excavación, proveer inspecciones con las
siguientes características:
i. la inspección debe ser integral, tan frecuente y/o permanente como sea
necesario;
ii. en el caso de uso de explosivos, la inspección incluirá la investigación de
posibles pérdidas en la cañería.
N3 - PPD escrito
Deberán establecerse los propósitos y los objetivos del PPD, determinando los
métodos y los procedimientos para lograrlos.
Los procedimientos deben incluir:
1) Definición de las actividades de excavación.
De acuerdo a las actividades de excavación definidas por el PPD, el operador debe
contar con toda la normativa local y/o nacional que le sea aplicable.
2) Sistemas de llamadas y/o denuncia.
El operador considerará la posibilidad de utilizar algún sistema existente de
llamadas de emergencia o configurará un sistema propio. Sin embargo, cualquiera de estos sistemas no
satisface todos los requisitos del Apéndice.
3) Identificación de entidades y particulares que deben ser informadas del
programa.
Las fuentes que se enumeran a continuación pueden resultar útiles al preparar el
listado de entidades dedicadas a las actividades de construcción:
a) Centros existentes de llamadas de emergencias.
b) Asociaciones de contratistas.
c) Empresas locales de servicios públicos.
d) Compañías de transporte por cañerías.
e) Compañías aseguradoras de transporte por cañerías.
f) Organismos estatales, provinciales y municipales que ejecutan trabajos o los
licitan en vía pública.
g) Registros de compañías de servicios afines.
h) Superficiarios adyacentes al sistema de cañería.
i) Organismos estatales, provinciales y municipales que otorgan permisos en vía
pública.
j) Organismos que otorgan concesiones a contratistas.
k) Listado de teléfonos de:
· Contratistas de excavación y movimiento de tierras.
· Contratistas de construcción.
· Contratistas de voladuras.
· Contratistas de perforación de pozos y túneles.
· Contratistas ambientales.
· Contratistas de nivelación de tierras y subsuelos.
· Compañías de trazados.
· Contratistas de líneas de energía eléctrica.
l) Listado del público/habitantes identificados en las cercanías de la línea de
transporte.
N4 - Métodos de información a las entidades respecto al PPD
Para efectuar las notificaciones, el operador debe utilizar uno o más de los
métodos siguiente:
A. los excavadores:
1. Correspondencia.
2. Teléfono.
3. Telegrama.
4. Facsímil
5. Visita personal.
Estas acciones deben estar documentadas. El procedimiento debe contemplar la
notificación periódica a los excavadores.
B. Al público en general:
1. Correspondencia.
2. Facturas.
3. Volantes.
4. Avisos de radio, televisión, revistas y diarios.
5. Locutores conocidos de grupos locales.
6. Colaboración de las autoridades y funcionarios públicos que otorgan permisos
en vía pública, en la distribución de la información.
7. Listado de direcciones de clientes de compañías de servicios públicos.
8. Avisos comerciales.
9. Avisos en guías telefónicas.
10. Programas de educación pública de los planes de emergencia y procedimientos
de prevención de daños.
11. Programas escolares.
N5 - Información a comunicar
Los operadores deben informar a las entidades involucradas que se dediquen a las
actividades de excavación, el propósito del PPD y cómo detectar la ubicación de las cañerías
subterráneas, antes de iniciar su actividad en las zonas comprometidas.
N6 - Recepción de la notificación del inicio de excavaciones
El operador debe establecer un número telefónico y una dirección postal para la
recepción de las notificaciones de actividades de excavación planeadas.
Debe confeccionar un registro de las notificaciones recibidas, tales como:
· Un libro de hojas numeradas.
· Formularios o memorandos.
La notificación debe conservarla archivada como mínimo UN (1) año y debe
incluir:
a. Nombre del notificador.
b. Nombre o razón social de la entidad que realizará las actividades de
excavación.
c. Número telefónico de la entidad.
d. Ubicación de las actividades de excavación planeadas.
e. Fecha y hora de comienzo de las actividades de excavación.
f. Tipo, alcance y cualquier otra información necesaria de la tarea que pretende
iniciar.
N7 - Respuesta a la notificación de inicio o reinicio de excavación
A. Preparación:
El operador debe elaborar procedimientos para responder, en tiempo y forma, las
notificaciones de inicio de excavación, considerando lo siguiente:
1. La información sobre la ubicación de las instalaciones la obtendrá de los
planos, de los registros y de las investigaciones de campo.
2. Elaborará pautas para el marcado de las instalaciones, de manera compatible
con las condiciones de campo.
Esto puede incluir, pero no queda limitado, al uso de pintura sobre áreas
pavimentadas, postes de alumbrado, estacas, señales o banderines. Estas señales permanecerán en
buenas condiciones durante el tiempo que dure la excavación.
3. Debe haber personal capacitado para marcar las instalaciones, de acuerdo con
las necesidades.
B. Respuesta:
Cuando las instalaciones se encuentren en la zona de excavación, el operador
incluirá en su respuesta:
1. Cómo y cuándo marcará las instalaciones propias.
2. Antes del inicio de las excavaciones, y para evitar conflictos, convocará a
una reunión en la obra donde esclarecerá el procedimiento de marcado y la ubicación de las
cañerías.
3. Si el marcado sólo representa la posición horizontal aproximada de las
instalaciones, y si las mismas deben ser detectadas mediante excavación normal para verificar su
posición exacta.
4. Los planos, dibujos o registros proporcionados a un excavador, para ayudarlo a
detectar las instalaciones subterráneas, deben ser verificados en su exactitud; a menos que la
constatación en obra sea clara, la exactitud de la ubicación se efectuará mediante excavación manual
por parte del excavador.
5. Previo al inicio de la excavación se debe celebrar una reunión con el
responsable de ésta, para discutir todos los aspectos de las actividades planeadas y los cronogramas de
marcado, estableciendo líneas de comunicación segura.
6. El operador debe asesorar al excavador acerca de su responsabilidad para
proporcionar apoyo y protección a las cañerías expuestas y la necesidad de realizar un relleno y una
compactación adecuados para impedir hundimientos.
N8 - Inspección del Operador
A. Programación
El operador evaluará cada notificación para determinar la necesidad y el alcance
de la inspección. La inspección debe incluir la vigilancia periódica o permanente, pudiendo hacer
determinación de fugas o pérdidas.
El operador debe mantener contacto con el excavador durante las actividades para
evitar potenciales problemas y resolver de manera rápida, cualquier cuestión que se plantee.
Se considerarán los siguientes factores para determinar la necesidad y el alcance
de las inspecciones:
1. Tipo y duración de las excavaciones.
2. Proximidad a las instalaciones del operador.
3. Tipo de equipo de excavación afectado.
4. Importancia de las instalaciones del operador.
5. Tipo de zona donde se realiza la excavación.
6. Probabilidad de que se produzca un accidente.
7. Experiencia del excavador.
8. Posibilidad de que se produzca un daño que no pueda ser reconocido fácilmente
por el excavador con consecuencias futuras.
B. Asentamiento
El operador debe prestar especial atención durante y después de las actividades
de excavación a los posibles asentamientos del relleno, con consecuencias para la cañería o para otra
infraestructura cercana.
Deberá asegurarse que el relleno fue correctamente efectuado, devolviendo al
terreno un nivel de compactación equivalente a la consolidación original, y en aquellos casos donde
las consecuencias potenciales de la erosión sean considerables deberá proveer medidas adicionales,
tales como bermas, disipadores de energía, etc. para mitigar dicha amenaza.
C. Voladuras
El operador seguirá los lineamientos indicados en el Apéndice O – Actividades
de Voladuras.
APENDICE O [ A ]: ACTIVIDADES DE VOLADURAS
O1 - GENERALIDADES
El presente apéndice es una guía para la prevención de daños sobre
infraestructuras del operador por actividades de voladura propias o de terceros.
O2 - ALCANCE
Este Apéndice proporciona criterios para planificar y adoptar precauciones
cuando, por razones justificadas, se deben hacer voladuras enterradas en las proximidades de los
sistemas de cañerías que transportan hidrocarburos líquidos.
Estos criterios son generales y contienen procedimientos recomendados por la buena
práctica de ingeniería, pero no incluyen información técnica sobre el efecto de las cargas de
voladuras sobre las instalaciones vecinas.
Al respecto, el operador, debe consultar la bibliografía existente, entre las
cuales le puede recurrir a la publicación de AGA, "Efectos sobre la cañería de detonaciones de
explosivos enterrados".
O3 - PROCEDIMIENTOS PREVIOS A LAS ACTIVIDADES DE VOLADURAS
1- PLANEAMIENTO
a. El profesional responsable, contratado por el operador o un tercero, debe
identificar y conocer toda la normativa y demás exigencias nacionales, provinciales y locales que
reglamentan la actividad que va a desarrollar. Asimismo, debe gestionar y obtener todos los permisos que
correspondan, otorgados por las autoridades competentes en la materia.
b. El profesional responsable confeccionará los planos del proyecto incluyendo
las instalaciones del tramo de cañería involucrada perteneciente al sistema de cañerías del
operador, el que haber verificado y aprobado dichos planos.
c. El profesional responsable debe informarse de los peligros y riesgos
potenciales en que pudiera incurrir, para lo cual, entre otros, recabará información del operador.
d. Una vez tomado conocimiento del proyecto confeccionado por el profesional
responsable, el operador efectuará todas las observaciones que produzcan conflictos entre el diseño
propuesto y las instalaciones existentes, de manera tal que los mismos desaparezcan.
e. Las especificaciones del proyecto del profesional responsable incluirán dentro
de la bibliografía consultada: el listado de códigos, reglamentos y regulaciones que ha tomado en
cuenta para efectuar la tarea.
f. El operador debe hacer todas las previsiones necesarias para asegurar la
protección temporaria y sustentar adecuadamente sus instalaciones bajo tierra o elevadas, tanto como
sea necesario.
g. Entre el operador y el profesional responsable y sus mandantes debe
establecerse comunicación permanente durante la actividad de voladura.
h. El operador debe revisar su Plan de Contingencia para asegurarse de que éste
cubre adecuadamente cualquier contingencia que pudiera razonablemente ocurrir.
2- REUNIONES PREVIAS A LAS ACTIVIDADES DE VOLADURA
El operador efectuará las reuniones necesarias con todos los involucrados en las
actividades de voladura, y en las mismas incluirá:
a. Una revisión exhaustiva de los planos conforme a obra y las especificaciones
respectivas.
b. Cronograma y plazos de voladuras y construcción.
c. Establecimiento de comunicaciones seguras con las personas responsables de la
tarea.
d. El método y manera en que el operador señalará la ubicación de sus
instalaciones enterradas.
e. Control de las operaciones de voladura, que incluyen:
· Roles y responsabilidades.
· Inspecciones.
· Criterios de aprobación de las actividades programadas.
· Definición de las áreas de voladura.
· Clase de voladura.
· Tamaño y tipo de carga.
· Profundidad de la carga y distancia a las instalaciones y cañerías del
operador.
· Tiempo de atraso admisible y duración de la frecuencia.
· Medio de detonación de la carga.
· Configuración geométrica de la perforación del explosivo y secuencia de la
detonación.
· Protección de las instalaciones del operador a ser usadas, como por ejemplo
zanjas, mantas, escudos, atenuación del tiro, etc.
· Condiciones y características del terreno y el suelo que lo compone.
· Entorno geológico, y posibilidad de consecuencias no deseadas.
· Necesidad de pruebas preliminares, por ejemplo sismográficas.
· Profundidad de la cañería.
· Diámetro de la cañería, espesor, especificaciones y condiciones conocidas.
· Si el operador decide que su cañería permanecerá en servicio durante la
voladura debe determinar los niveles de tensión a que será sometida, y la presión de operación
segura.
· La confirmación o no de que la cañería permanecerá en servicio durante la
voladura debe ser comunicada fehaciente por el operador a su propio personal y a terceros.
f. Procedimiento de reacondicionamiento del área y de las instalaciones,
posteriormente a las actividades de voladura.
g. Precauciones a adoptar por parte de los involucrados para minimizar los
peligros potenciales durante la voladura y las operaciones de reacondicionamiento.
3- TAREAS DEL OPERADOR ANTERIORES A LAS ACTIVIDADES DE VOLADURA
Antes de las operaciones de voladura, el operador debe:
a. Realizar una investigación de pérdidas y fugas, reparando las mismas.
b. Ubicar en el campo las instalaciones subterráneas involucradas.
c. Realizar una revisión de campo de los trabajos proyectados con el profesional
responsable de las voladuras, determinando que precauciones deben ser adoptadas para protegerlas. Dicha
revisión debe incluir, como mínimo:
· Tipo, indicación y diámetro de la cañería.
· Presión del sistema.
· Profundidad de las instalaciones.
· Distancia de la cañería al lugar donde se efectuarán los tipos de voladuras.
· Identificación de las instalaciones críticas.
PROCEDIMIENTOS DURANTE LAS OPERACIONES DE VOLADURA
El operador designará un representante autorizado, que deberá mantener estrecho
contacto con el profesional responsable de la voladura, durante las operaciones, por los propósitos
siguientes:
1- RELACION CON EL PROFESIONAL RESPONSABLE
a. Garantizar la seguridad del personal perteneciente al operador, durante todas
las operaciones de voladura.
b. Informar al profesional responsable de la voladura de cualquier problema que
pueda desarrollarse, afectando las instalaciones del operador.
c. Coordinar cualquier movimiento del personal del operador dentro y fuera de la
zona de voladura.
d. Verificar cuándo las operaciones de voladura han finalizado.
2- PREVENCIONES DE EMERGENCIA
El personal del operador en el sitio debe tener:
a. La capacidad de poner en práctica el plan de emergencia.
b. Conocimiento preciso de las instalaciones dentro del área involucrada, su
ubicación y del proyecto de voladura.
c. Relación directa con el profesional responsable.
3- INVESTIGACION DE PERDIDAS Y FUGAS DURANTE LAS OPERACIONES DE VOLADURA
a. El profesional responsable, debe primeramente confirmar al operador que no hay
ningún peligro para que su personal realice los recorridos de las inspecciones.
b. Luego, el personal del operador realizará una inspección de pérdidas y fugas
al finalizar cada secuencia de voladura, a lo largo de una distancia adecuada, de manera de asegurar que
la integridad de sus instalaciones no corre ningún peligro.
c. Si la voladura produjo un daño, las actividades de voladura a criterio del
operador deberán suspenderse hasta tanto el profesional responsable modifique de manera adecuada la
técnica utilizada.
De ocurrir un accidente, el personal del operador implementará el plan de
emergencia, si fuera preciso, y notificará de inmediato al profesional responsable para que cese sus
actividades.
4- PROCEDIMIENTOS A EJECUTAR POR PARTE DEL OPERADOR DESPUES DE LAS ACTIVIDADES DE
VOLADURA
Después que las actividades de voladura han finalizado el operador debe:
a. Reacondicionar el área involucrada a sus condiciones normales, rellenando y
compactando el suelo de manera adecuada.
b. Realizar inspecciones en busca de pérdidas y fugas en las instalaciones.
c. Controlar las instalaciones y equipos para confirmar condiciones operativas
seguras.
d. La vigilancia debe continuar por un período razonable, evitando asentamientos
indeseables del terreno y otros daños causados por las actividades de construcción relacionados con
las tareas de voladuras.
APENDICE P [ A ]: DESAFECTACION Y ABANDONO DE CAÑERIA
P1 - DESAFECTACION
Cuando se proceda a desafectar parcial o totalmente instalaciones de un sistema de
cañerías, las mismas deberán ser purgadas e inertizadas adecuadamente y quedar totalmente
desconectadas y aisladas de toda fuente de suministro de producto.
Las instalaciones desafectadas del servicio estarán sometidas a un plan de
mantenimiento y conservación, para preservar su estado, integridad y capacidad de operación.
Para retornar al servicio, en las instalaciones que han estado desafectadas de la
operación por un período mayor a 5 años, corresponderá realizar una prueba de rehabilitación
siguiendo los lineamientos de la sección 451.1 "Máxima Presión de Operación – MAPO".
P2 - ABANDONO
Las instalaciones a ser abandonadas serán preparadas para tal fin siguiendo los
lineamientos del presente Apéndice, y los requerimientos ambientales aplicables.
De acuerdo a la normativa vigente, el operador deberá ser previamente autorizado
a abandonar las instalaciones y cañerías que componen el sistema de transporte a su cargo. Luego,
implementará un plan de trabajos, que deberá ser presentado a la Autoridad de Aplicación para su
aprobación, conteniendo todos los pasos y etapas a ser llevadas a cabo y los procedimientos de tareas y
técnicas a ser empleadas para tal fin, siguiendo los lineamientos del presente Apéndice y
requerimientos ambientales aplicables.
P3 - GENERALIDADES - LINEAMIENTOS - RECOMENDACIONES
Después del proceso de purgado y limpieza, la cañería se llenará con agua o un
fluído inerte, asegurando flotabilidad negativa, procediéndose al sellado y aislamiento de todos los
extremos libres.
Se deberán efectuar en el campo todas las pruebas necesarias para asegurar que
las instalaciones a ser desafectadas o abandonadas, estén desconectadas y aisladas de toda fuente de
suministro de producto.
En caso de ser conveniente levantar o recuperar la cañería, si en la profundidad
del zanjeo se reconocen dos o más estratos edáficos, se deberán separar las capas edáficas y el
subsuelo extraído, restituyéndose la secuencia del suelo durante la tapada.
Los movimientos de suelo que se efectúen no deberán impedir el libre
escurrimiento superficial.
En los cruces de cursos de agua se efectuará la recomposición de márgenes.
La protección catódica de las cañerías en uso debe desvincularse de las
abandonadas.
Si por alguna razón, se quiere proteger las cañerías abandonadas, debe hacerse
a través de un sistema independiente.
El sellado de los extremos se podrá realizar mediante casquetes soldados,
casquetes y tapones roscados, bridas y placas ciegas, casquetes y tapones con juntas mecánicas, soldado
de tapas y llenando los extremos libres con un material de obturación adecuado.
El operador debe presentar a la Autoridad de Aplicación los estudios ambientales
correspondiente de acuerdo a lo dispuesto por la Disposición de la Subsecretaría de Combustibles Nº
56 del 4 de abril de 1997 o por la normativa que la reemplace en el futuro.
APENDICE Q [ A ]: CAPACITACION DE PERSONAL
Q1 – GENERALIDADES
Los operadores deben confeccionar y mantener actualizado un programa escrito de
capacitación del personal propio y contratado, que realiza tareas de mantenimiento y operación en sus
sistemas de cañerías.
El propósito es asegurar la capacitación del personal para reducir la
probabilidad y las consecuencias de accidentes.
Q2 – ALCANCE
Este apéndice se aplica a todos los operadores y al personal propio y contratado,
sujetos a los requerimientos de este reglamento.
Q3 – DEFINICIONES
Personal capacitado: persona que ha sido evaluada y está habilitada para realizar
las tareas de mantenimiento y operación cubiertas por este Reglamento y pueda reconocer, reaccionar y
resolver las condiciones anormales que puedan producirse en el sistema de cañerías del operador. La
persona debe ser capacitada utilizando los métodos de evaluaciones especificados en los programas
escritos de capacitación del operador.
Evaluación: Un proceso establecido y documentado por el operador para determinar
la capacidad individual del personal para realizar o cumplir una tarea, la cual se determina por
cualquiera de los siguientes métodos:
· Examen escrito.
· Examen oral.
· Revisión de trabajos realizados.
· Observación durante:
· La realización del trabajo.
· El entrenamiento de la tarea.
· Simulaciones de la tarea.
· Otras formas de evaluación.
Q4 - IDENTIFICACION DE LAS PERSONAS INCLUIDAS EN EL PROGRAMA DE CAPACITACION
El operador es responsable por el desarrollo y la implementaron de los métodos de
evaluación, como también de la elección apropiada del personal destinado a cumplimentar las tareas
debiendo exigir que posean el conocimiento técnico adecuado.
En las tareas en que se utilice personal no capacitado, el mismo debe estar en
relación directa con personas responsables y capacitadas que los supervise estrechamente.
El número de personas no capacitadas, frente a las capacitadas debe ser mínimo y
tender a cero.
En caso de un accidente la/s persona/s responsable/s de las tareas involucradas
necesariamente debe ser re-evaluada para determinar su capacitación en dicha tarea, así como revisar
los procedimientos utilizados. El programa de capacitación debe incluir las previsiones necesarias para
reevaluar al personal involucrado en circunstancias como la nombrada.
El operador debe comunicar, en tiempo, forma y de manera fehaciente al personal
todos los cambios producidos en la realización de las tareas cubiertas por el programa de capacitación
(el que reflejará las correcciones pertinentes en los procedimientos de mantenimiento, operación y
diseño).
Es necesario que a intervalos especificados en el programa de capacitación todas
las personas responsables realicen cursos de actualización de conocimientos teóricos y prácticos en
las tareas identificadas como propias y en todo lo relacionado con las mismas.
El personal no capacitado que realiza tareas vinculadas con la operación y el
mantenimiento, necesariamente debe recibir la capacitación básica que prevé la Ley Nº 19.587 y el
Decreto Nº 911 del 5 de agosto de 1996, además de los conocimientos que el operador identifique como
esenciales a efectos de minimizar errores.
Q5 - REGISTROS
El operador mantendrá registros que demuestren el cumplimiento de este apéndice.
Los registros de capacitación contendrán:
· Identificación de la capacitación individual.
· Identificación de las tareas que la persona puede realizar, de acuerdo a su
nivel de capacitación.
· Fecha de la capacitación.
· Métodos de evaluación.
En el registro se mantendrá archivada la documentación precedente, por un
período mínimo de 5 años posteriores al momento en que la persona haya cesado de efectuar la/s
tarea/s de su responsabilidad.
Q6 - IDENTIFICACION DE TAREAS
Se describen los requerimientos mínimos que el operador debe tener en
consideración al identificar las tareas a realizar por el personal capacitado.
Para los propósitos de este apéndice, una tarea identificada será, toda aquella
que:
a. Deba ser realizada sobre las instalaciones del sistema de cañerías.
Esto significa una actividad que es efectuada por una persona capacitada o bajo la
supervisión de ella, y cuya ejecución impacta directamente sobre el sistema de cañerías, en
funcionamiento o no.
b. Deba ser una tarea de operación o mantenimiento.
Todas las tareas que se realicen en el lugar de emplazamiento, sobre los
parámetros operativos del sistema o en respuesta a acciones de terceros que afectan o pueden afectar el
mismo.
c. Deba ser realizada como respuesta a los requerimientos de este apéndice.
Tareas realizadas para el cumplimiento de este Reglamento en los aspectos de
diseño, operación, mantenimiento e integridad, las que deberán estar a cargo de personal con
acreditada experiencia comprobable en sus funciones, y en los casos aplicables con la certificación
correspondiente.
|