|
Comisión Nacional de
Regulación del Transporte
COMISION NACIONAL DE
REGULACION DEL TRANSPORTE - MANUAL DE PROCEDIMIENTOS -
MODIFICACION
Resolución (CNRT) 522/09.
Del 30/9/2009. B.O.: 20/10/2009. Modifícase el Manual de Procedimientos
de la Gerencia de Control Técnico en lo relativo al procedimiento de
"Emisión de la Licencia Nacional Habilitante".
Bs. As., 30/9/2009
VISTO el Expediente EXP-S01:0363441/2009
del registro de la COMISION NACIONAL DE REGULACION DEL TRANSPORTE,
organismo descentralizado de la SECRETARIA DE TRANSPORTE del MINISTERIO
DE PLANIFICACION FEDERAL, INVERSION PUBLICA Y SERVICIOS, y
CONSIDERANDO:
Que el Sistema de Evaluación
Psicofísica de los conductores, cuenta con una red de prestadores
médicos del sector privado, que posibilitan la ejecución descentralizada
de las acciones requeridas para la realización de los exámenes
psicofísicos de los conductores del transporte de pasajeros y cargas de
jurisdicción nacional, funcionando de esta forma desde 1992.
Que en el comienzo del
sistema, la nación otorgaba la habilitación de los conductores afectados
al transporte de pasajeros, incorporando posteriormente en el año 1993
el transporte de mercancías peligrosas, ascendiendo el número de
evaluaciones entonces realizadas a un máximo de CINCUENTA MIL (50.000)
exámenes anuales.
Que estos exámenes llevados a
cabo en las instalaciones de los distintos prestadores médicos
habilitados han sido documentados mediante la confección de una historia
clínica.
Que a fin de otorgar la
habilitación de los conductores, la COMISION NACIONAL DE REGULACION DEL
TRANSPORTE, recibe de los prestadores médicos autorizados un resumen de
esa historia clínica (de cada uno de los conductores evaluados) y un
soporte informático que contiene toda la información de este resumen, de
acuerdo con las prescripciones del Artículo Nº 36 inciso m) de la
Resolución de la SECRETARIA DE TRANSPORTE Nº 444 de fecha 9 de diciembre
de 1999.
Que con posterioridad a la
carga de los datos recibidos, en el sistema informático del DEPARTAMENTO
DE CONTROL, PSICOFISICO, se procede al archivo de la documentación,
habiendo dispuesto a los fines de su resguardo espacios en sede de la
Comisión y posteriormente su remisión a archivos externos.
Que en diciembre de 2003, se
produce la incorporación al sistema de la categoría de transporte de
cargas generales, estableciendo un cronograma de obligatoriedad para la
realización del examen y la posterior fiscalización de su cumplimiento.
Que desde entonces y hasta la
actualidad se han incorporado conductores de cargas generales,
produciendo un crecimiento sustancial del sistema que actualmente ha
quintuplicado la cantidad de evaluaciones psicofísicas y en consecuencia
de la documentación que se procesa y archiva.
Que en virtud de los
antecedentes, el volumen que han alcanzado los archivos y considerando
que los datos contenidos en los resúmenes son ingresados en su totalidad
a la base de datos del sistema, corresponde introducir las herramientas
tecnológicas disponibles, a fin de posibilitar el manejo de información
digital lo que implicará un importante ahorro, en recursos humanos para
su administración, en el consumo de papel, en los costos de archivo y
fundamentalmente contribuirá a agilizar los tiempos que median entre la
realización de los exámenes y el ingreso de esa información a la base de
datos de esta Comisión.
Que de acuerdo con lo
previsto en el Artículo Nº 37 de la resolución citada los prestadores
médicos tienen la obligación de conservar las historias clínicas
completas por el término de DIEZ (10) años en perfecto estado de
conservación, como asimismo, remitir las copias de la historia clínica
completa cuando le sea requerido.
Que en el mismo sentido, con
la implementación del sistema de capacitación para los conductores
afectados al transporte de cargas generales se estableció el envío de
los reportes correspondientes a los cursos realizados, estableciendo
esta exigencia en el Artículo 19 inciso i) de la Resolución de la
COMISION NACIONAL DE REGULACION DEL TRANSPORTE Nº 2624 de fecha 6 de
octubre de 2003.
Que con el afianzamiento del
sistema de capacitación, el volumen de estos reportes comenzó a crecer
dificultando su almacenamiento, con lo cual se dispuso remitirlos al
archivo externo.
Que los datos contenidos en
los mismos coinciden con los registrados en el sistema informático, por
esta razón se considera oportuno darle a esta información similar
tratamiento que el dispuesto para lo resúmenes de historia clínica.
Que por Resolución C.N.R.T.
(I) Nº 2624, Artículo 20 inciso b) se ha establecido la obligación del
prestador de conservar los registros por el término de DIEZ (10) años en
perfecto estado de conservación.
Que los cambios aludidos
representan un importante avance hacia la despapelización y
desburocratización del sistema y su implementación trae aparejada una
modificación de uno de los procedimientos descriptos en el Manual de
Procedimientos de la GERENCIA DE CONTROL TECNICO, que fuera aprobado
mediante Resolución de la COMISION NACIONAL DE REGULACION DEL TRANSPORTE
Nº 1980/08 de fecha 15 de diciembre de 2008.
Que con la finalidad de
adecuarlo se ha elaborado la modificación del procedimiento 4.8
correspondiente a la Emisión de la Licencia Nacional Habilitante.
Que la GERENCIA DE ASUNTOS
JURIDICOS de la COMISION NACIONAL DE REGULACION DEL TRANSPORTE ha tomado
intervención en estos actuados.
Que el presente
pronunciamiento es dictado conforme a las atribuciones que surgen de la
Resolución de la SECRETARIA DE TRANSPORTE Nº 444/99 y Decreto Nº 1388 de
fecha 29 de noviembre de 1996 y del Decreto Nº 454 de fecha 24 de abril
de 2001.
Por ello,
EL INTERVENTOR DE LA COMISION
NACIONAL DE REGULACION DEL TRANSPORTE
RESUELVE:
Artículo 1º — Apruébase la
modificación del Manual de Procedimientos de la GERENCIA DE CONTROL
TECNICO aprobado por la Resolución de la COMISION NACIONAL DE REGULACION
DEL TRANSPORTE Nº 1980 de fecha 15 de diciembre de 2008 en el acápite
relativo al procedimiento "Emisión de la Licencia Nacional Habilitante",
el que quedará redactado de conformidad con el ANEXO A que forma parte
de la presente resolución constando de CINCO (5) fojas.
Art. 2º — De forma.
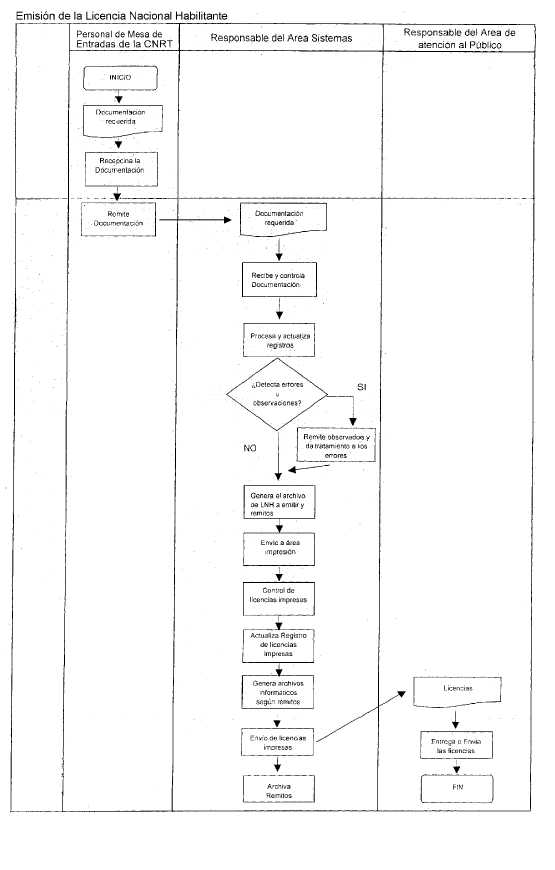
ANEXO A

4.8. EMISION DE LA LICENCIA
NACIONAL HABILITANTE
Objetivo
Otorgar la Licencia Nacional
Habilitante al universo de conductores que prestan servicios de
transporte de pasajeros, cargas peligrosas y generales, conforme los
requisitos establecidos por las normas legales vigentes.
Destinatarios
Conductores que prestan
servicios de transporte de pasajeros, cargas peligrosas y generales.
Responsables
Departamento Control
Psicofísico (DCP).
Procedimiento

—————————————
1 El control de la
Información consiste en la verificación entre: remitos/listados y
archivos informáticos / cursos procesados con la cantidad de cursos
informados mediante Nota.
2 Se imprimen las carátulas
de No Aptos y condicionados pasándolas al Sector administrativo del C.
E. M. Y los errores correspondientes al proceso y nómina de fotos
faltantes, si correspondiera, a prestadores médicos y capacitadores. Las
observaciones relacionadas con registros que presupongan alguna
irregularidad son derivadas al Area de Auditoría y Control de Gestión.

Pérdida o extravío de la LNH:
El conductor debe presentarse
con la denuncia de extravío o robo, si se trata de extravío la denuncia
no debe superar los 30 días de la fecha de emisión; en el caso de que la
vigencia de la L. N. H. sea mayor a 90 días deberá abonarse el arancel
correspondiente. Todos los duplicados recepcionados son informados al
sector de sistemas para su impresión.
——————————————————————
3 Realizado este proceso
quedarán sin impresión de LNH todos aquellos exámenes que hallan
ingresado con dictamen de NO APTO, asimismo quedará postergada la
emisión de la licencia de aquellos exámenes que ingresaran como
condicionados. Estos últimos están CONDICIONADOS al dictamen final del
Comité Evaluador.
4 El envío se efectuará
directamente por la CNRT o por intermedio de la empresa encargada de la
personalización, si correspondiere.
———————————

Normativa Aplicable
Resolución S.T. Nº 444/99
Resolución C.N.R.T. Nº
2624/2003
Resolución S.T. Nº 110/97
Resolución S.T. Nº 16/95
Resolución S.T. Nº 259/2008
Resolución S.T. Nº 399/2007
Resolución C.N.R.T. Nº
5586/2007
Anexo I
Información a presentar por
Prestadores Médicos y Capacitadores
Información a presentar por
Prestadores Médicos:
Listado de los exámenes
remitidos.
Soporte magnético conteniendo
la información correspondiente a los exámenes médicos, fotos de los
conductores examinados e imagen digital de la carátula del examen.
Información a presentar por
Capacitadores, según las diferentes categorías:
Cargas Generales:
Soporte magnético conteniendo
la información correspondiente a los conductores inscriptos y cursos
aprobados y Listado de los cursos remitidos en formato pdf.
Pasajeros:
Nota de la Comisión de
Tránsito y Seguridad Vial con el detalle de los conductores inscriptos y
aprobados para transporte urbano y suburbano y/u oferta libre.
Soporte magnético de la
información de inscriptos y aprobados
Mercancías peligrosas:
Base de datos encriptada, con
el detalle de los conductores inscriptos y aprobados y su vigencia
(recepcionada mediante correo electrónico). |